Module 5: V/F Scalar Control

cancel
Showing results for 
Show  only  | Search instead for 
Did you mean: 

Module 5: V/F Scalar Control

168,755 Views
Daniel_Popa
NXP Employee
NXP Employee
pastedImage_1.png

 

 

INTRODUCTION

 

In this module of the 3-Phase PMSM Control Workshop with NXP's Model-Based Design Toolbox , we are going to spin the PMSM for the first time with S32K and MotorGD Development Kits, learn more about Model-Based Design approach by building a PMSM mathematical model in Simulink to facilitate the development and validation of control algorithm and ultimately deploy that algorithm on the real hardware and check the experimental results against the one obtained in simulation environment. 

 

First, lets see what do we want to achieve in this module ?

  • Check the PWM signals generation based on Space Vector Modulation (SVM) technique discussed in the previous module Module 4: Space Vector Modulation . More than that, we want to check the PWM signals under normal conditions and there is no better way to do that rather than having the motor spinning. By implementing a simple way to accelerate or decelerate the motor and maintain various speed levels based on the user commands received via serial communication from a host PC we can easily verify the SVM under both dynamic and steady-state regimes.
  • Having the motor spinning in a steady-state regime will give us the possibility to implement, test and validate the phase currents measurement which is a critical mandatory step for Field Oriented Control (FOC). Because the phase currents are measured with shunt resistors mounted in series with the lower inverter switches we will need to synchronize the A/C conversions with PWM signals to obtain the meaningful values (...but more about that in the next module)

 

Based on these considerations, the simplest control method I can think off that allows us to achieve all these goals is: V/F Scalar Control. Another name for this method is Volts per Hertz (V/Hz) but the main principle behind it is the same: the ratio between voltage and frequency is kept constant throughout the motor speed range.

 

In Fig. 1, which represent the global application mapping diagram as discussed in Module 3: System Partitioning , are shown the main hardware blocks that are going to be configured and the control path we are going to follow (with red line). To achieve V/F scalar control we are going to configure the S32K FlexTimer peripheral to generate six PWM signals that are used to control the MotorGD Development Kit DC to AC power inverter via a dedicated MOSFET pre-driver chip: MC34GD3000. To enable the MC34GD3000 chip operation we will need to control two additional signals : Enable and Reset via dedicated GPIO. 

 

The interactions between host PC and hardware will be done via OpenSDA serial communication that will be used to download the code generated from MATLAB and to visualize various control signals with FreeMASTER. 

 

pastedImage_7.png
Fig. 1: Application Mapping -  HW & SW modules used for V/F Scalar Control are highlighted in green

 

After the control algorithm verification & validation but prior to connecting the PMSM Linix motor, we are going to check the PWM signals with an oscilloscope. This will ensure we are following all hardware recommendations and since we do not have yet active protections, it will spare us from unpleasant surprises.

 

 

 

V/F SCALAR CONTROL

 

If you recall the picture from Fig. 3, the 3-Phase PMSM Control Workshop with NXP's Model-Based Design Toolbox article, then you know that V/F Scalar Control is the term used to describe a very basic form of motor control that is using a non-vector approach scheme. A PMSM can be led to steady state regime by one of the following control techniques:

  • simple voltage fed controller - like the one we are going to implement now.
  • current type controller (DTC);
  • speed controlled scheme (FOC);

 

To explain how this technique works lets recall first the Module 2: PMSM and FOC Theory . It that module we have discussed various reference frames used to describe the PMSM theory of operation and we have obtained the main equations of the motor in the  shown here as (eq. 1 and eq. 2)

pastedImage_4.png

 

(eq. 1)

pastedImage_8.png

 

(eq. 2)

where:

pastedImage_17.png voltages and current in d-axis and q-axis respectively
pastedImage_19.png d and q-axis inductances and stator winding resistance 
pastedImage_22.png d and q-axis flux linkage and permanent magnet flux linkage
pastedImage_23.png electrical rotor speed

 

Rewriting (eq.1) in scalar from and time domain we will obtain:

pastedImage_24.png

pastedImage_25.png

 

 

(eq. 3)

 

In steady state regime, the flux linkage variation is zero, and for further simplification we are going to assume the stator winding resistance is neglectable. Taking into consideration these simplifications and the flux linkage equation (eq. 2) then the equations (eq. 3) becomes:

pastedImage_27.png

pastedImage_28.png

 

(eq. 4)

 

At this point we can transform the electric speed in frequency and rewrite the (eq.4) as a ratio of V/F:

pastedImage_1.png

pastedImage_2.png

 

 

(eq. 5)

 

In V/F scalar control method the frequency of the stator magnetic flux is set according with the desired synchronous rotor speed while the magnitude of the stator voltage is adjusted to keep the ratio between them constant. No control over voltage or current vectors angles is utilized, hence the name scalar control. 

 

The V/F ratio is calculated from the nominal values of the PMSM voltage and frequency parameters. By maintaining a constant V/F ratio between the amplitude and frequency of 3-phase voltage waveforms, then the stator flux of the PMSM can be maintained relatively constant in steady state. However, in practice a typical V/F profile is not constant over the entire range of motor speed.

 

As can be seen in Fig. 2, the V/F profile may be divided in three main regions:

  1. Compensation – a higher than normal voltage is required to compensate the voltage drop across the stator resistance that was neglected for simplified mathematical model
  2. Linear - follows the constant V/f relationship as derived from (eq. 5)
  3. Field weakening - constant V/f ratio cannot be satisfied due to the stator voltages limitation at the rated value in order to avoid insulation breakdown

 

pastedImage_2.png
Fig. 2: V/F profile practical aspects

 

The V/F scalar control is the most common control strategy used for induction motor drives. In case of PMSM, the V/F scalar control is a good alternative in applications where good dynamic performance is not required (e.g.: HVAC, fans, pumps or blowers). In such cases the V/F scalar control is performed without the need of a position/speed sensor.

 

By using V/F scalar control there is no need for high capability CPU as in the case of FOC, but keep in mind that this kind of simplicity also comes with some disadvantages:

  • instability of the system after exceeding a certain applied frequency
  • systems low dynamic performance, which limits the use of this control method
  • poor fault protection against stall detection and over-currents

 

In case of PMSM, both open and closed-loop control of the speed can be implemented based on the V/F scalar control. Open-loop control is used in applications where system dynamic response is not a concern. For such use cases, the frequency is determined based on the desired speed and the assumption that the rotor will ultimately follow the synchronous speed. 

 

Throughout this module we are going to implement an open-loop control system topology for a 3-phase PMSM using V/F scalar control as the one shown in Fig. 3. Such control structure will allow us to control the PMSM speed without any feedback of motor parameters or rotor position. The motor is driven by the conventional 3 phase voltage-source inverter via MotorGD DevKit. The NXP's S32K MCU is being used to generate the six PWM signals using a modified SVM PWM technique with 3-rd harmonic injection.

 

pastedImage_1.png
Fig. 3: V/F scalar control block diagram

In order to maintain a similar topology with two control loops and similar data structures for the examples that we are going to use in this workshop, we are going to implement the V/F scalar control application based on: 

  • FAST control loop is executed at each 0.1ms and computes the PWM duty cycles based on Space Vector Modulation. The reference voltages for (dq)-axes and the motor electrical speed represent the inputs. The electrical angle needed for Inverse Park Transformation is computed based on electrical speed reference.
  • SLOW control loop is executed at each 1ms and provides the voltage references for Inverse Park transformation and the electrical speed profile. Inside this loop, the user commands are handled and based on a parameterisable Ramp Profile the appropriate control parameters are generated. The V/F profile is implemented via a tunable Look-Up-Table (LUT)  

 

 

 

MATLAB MODELLING OF CONTROL ALGORITHM

 

MATLAB/Simulink environment and NXP toolbox for S32K1xx allow us to approach the motor control algorithm development very straightforward. Using Model-Based Design strategy we can develop, implement, simulate and test the control method entirely in simulation environment and once we are satisfied with the results we can proceed further by deploying the generated code on the real target and perform final validation and testing.

 

Fig. 4 shows the Simulink model we are going to use for V/F scalar control implementation, testing and validation. The model can be find attached at the end of this article.

pastedImage_2.png
Fig. 4: Simulink model for the entire plant: MCU-DC2AC INVERTER-PMSM

 

The model shown in Fig. 4 consists in three major subsystems that mimics the actual hardware arrangement, each one of them implementing a specific functionality: 

  • S32K14x EVB - implements the S32K MCU logic that allows the control algorithm to compute the PWM commands for the power inverter;
  • Motor GD DevKit - implements a simplified model of power inverter that converts the PWM commands into high voltage continuous signals;
  • PMSM Model - implements a simplified PMSM motor model that replicates the behavior for the real LINIX motor.

 

S32K14x EVB Subsystem

This is a discrete model that implements the V/F scalar control block diagram shown in Fig. 3. There are 2 subsystems that are triggered based on specific timing intervals. These 2 subsystem mimics the existance of the separated digital control loops: SLOW & FAST 

pastedImage_5.png
Fig. 5: FAST and SLOW control loop model

The SLOW Loop Subsystem Fig. 6, updates the commands for the FAST Loop Subsystem shown in Fig. 7. Based on the SPEED_CMD set by the user as motor target speed, a trapezoidal speed profile is generated using a dedicated Simulink block exposed by the AMMCLIB Add-on. Based on this SPEED_REF the electrical angle used for Inverse Park transformation is going to be derived.

pastedImage_8.png
Fig. 6: SLOW control loop model

The quadrature voltages alpha-beta are computed based on the electrical angle and the (dq) reference voltages obtained in SLOW Loop. In case of UD_REF the value is set to 0 just to emulate the theory behind FOC and in case of UQ_REF the value is obtained from a Look-Up-Table (LUT) that implement the concept of V/F scalar control.

pastedImage_11.png
Fig. 7: FAST control loop model

At each 0.1ms the PWM commands are computed and updated based on AMMCLIB specialized Simulink block that implements and optimized Space Vector Modulation with 3rd harmonic injection. These PWM commands are then passed to the next subsystem that emulates the operations for power inverter.

 

 

MotorGD DevKit Subsystem

This subsystem implements a basic model to emulate the DC2AC power inverter. The PWM commands are converted into high voltage signals (depending on the Vdc value selected) that are then applied to the motor windings.

pastedImage_4.png
Fig. 8: Simplified Power Inverter model

 

PMSM Model Subsystem

The Simulink model consists in standard 3-phase PMSM motor equations shown in Module 2: PMSM and FOC Theory. Within the model you can easily identify:

  • stator windings electrical model
  • electro-mechanical model
  • sinusoidal back-EMF model
pastedImage_8.png
Fig. 9: 3-phase PMSM model

Note 1: we are not going into details about PMSM modelling since this is not the purpose of this module. Feel free to follow the link indicated in the model to get more details. As usual, if you have any questions about it, feel free to ask.

 

Note 2: I've choose to implement this simplified model to avoid the usage of other MATLAB toolboxes. If you have access to Simscape Power System you could use one of the motors from there.

        

 

 

 

MATLAB SIMULATION OF THE PLANT

 

The entire V/F scalar control algorithm (...and not only) can be validated using this simulation environment provided in MATLAB/Simulink. This way we can validate the Space Vector Modulation, V/f scalar control and PMSM motor dynamic responses even without having the actual hardware setup. For those of you planning to use NXP hardware in the future, this approach might be useful in getting familiar with motor control.

 

Fig. 10, 11 and 12 show the main control signals and outputs for each subsystems discussed earlier. At this point we can investigate various quantities that might not be easily accessible on the real plant.  

pastedImage_1.png

Fig. 10: V/F scalar control commands in case of start-up ramp:

(1) Speed Profile, (2) Electric Angle, (3) quadrature voltage references and (4) 3-phase stator voltages references

 

pastedImage_4.png
Fig. 11: Space Vector Modulation verification: Inputs & Outputs

 

pastedImage_7.png

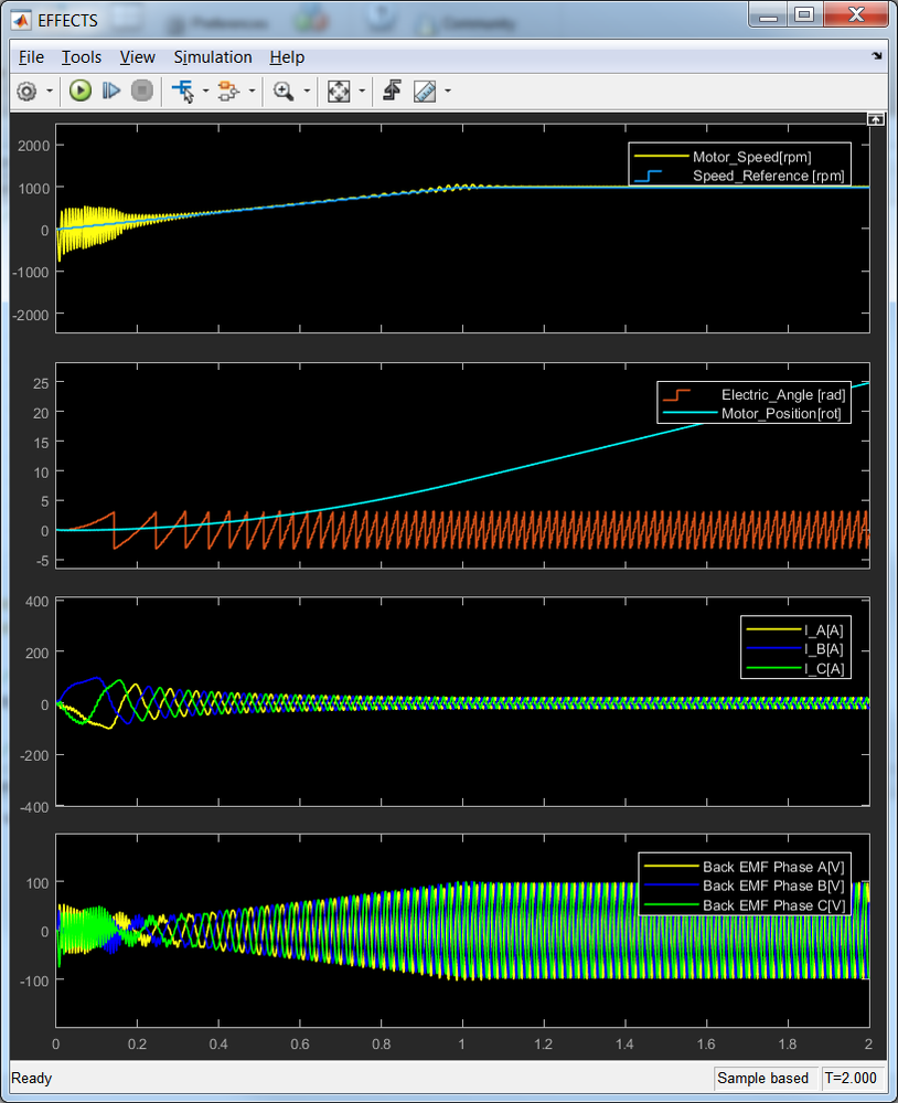
Fig. 12: PMSM Model Responses in case of start-up sequence:

(1) Command vs. Actual Motor Speed, (2) Rotor angle vs. Rotor position, (3) Stator Currents and (4) Back EMF voltages

 

As can be seen there is a good match between the results obtained in simulation and the PMSM motor theory. Now that we have built confidence in the results it's time to move on to next stage.

 

 

 

EMBEDDED TARGET VERIFICATION OF CONTROL ALGORITHM

 

Since the modelling and simulation phases are completed with satisfactory results, it is time to convert the Simulink model and adapt it for Code Generation. The Fig. 13, shows the actual model that we are going to use the Code Generation.

 

pastedImage_4.png
Fig. 13: Simulink model for S32K embedded target code generation

 

The model depicted in Fig. 13 is derived from the one shown in Fig. 4 and almost 90% of it share the same similarities. To have the model suitable for code generation there are a few modifications that needs to be done:

  1. Enable the MOSFET pre-driver;
  2. Enable the PWM signal generation from the appropriate FTM module;
  3. Add FreeMASTER communication driver into the application in order to have the capabilities to read/write data to/from S32K MCU;
  4. Remove the continuous blocks used in the previous simulation phase;

 

Video training: Open Loop V/F Scalar Control Model for PMSM
 
(view in My Videos)
 
 

 

 

MC34GD3000 Pre-Driver Enablement

The MC34GD3000 is a field effect transistor (FET) pre-driver designed for 3-phase motor control and similar applications. The IC contains three high-side and three low-side FET pre-drivers. Three external bootstrap capacitors provide gate charge to the high side FETs. The IC interfaces to a S32K MCU via six direct input control signals, an SPI port for device setup and asynchronous reset, enable and interrupt signals. As it is shown in Fig. 14, the MC34GD3000 MOSFET pre-driver needs to be enabled before PWM signals generation. 

The pre-driver can be configured over SPI communication to enable various features. Please check the MC34GD3000 for details. In this module we are not going to use this feature.

    

After IC initialization phase is complete, the device goes into the enable mode and operates normally. Normal operation continues in this mode as long as both enable pins EN1/EN2 and RSTB are high.

 

pastedImage_18.png
Fig. 14: MC34GD Pre-driver pins

 

Add S32K dedicated peripheral blocks for GPIO to enable the MC34GD3000 pre-driver normal operation and remove the existing simplified simulation model blocks.

pastedImage_9.png pastedImage_10.png
Fig. 15: MotorGD subsystem: on the left - simplified inverter Simulink block diagram, on the right - S32K GPIO peripherals that set EN1/EN2 and RST pins to high

 

pastedImage_12.png pastedImage_13.png
Fig. 16: GPIO Configuration for Enable and RST signals

 

 

S32K FlexTimer(FTM) Enablement

The most important aspect of the whole application is to be able to generate the PWM signals based on the Space Vector Modulation technique and pass these signals to MC34GD3000 pre-driver. NXP's Model-Based Design Toolbox for S32K1xx address this issue in a very simple and convenient way by providing a S32K dedicated peripheral block for FTM as shown in Fig. 1

pastedImage_12.png pastedImage_13.png
Fig. 17: PWM generation in Simulink modelling vs. PWM generation used for code generation on S32K

 

The FTM Simulink block is configured to initialize the FTM3 module since the output signals from that specific module are routed on the PCB to control the actual power inverter MOSFETs. The schematic for the MotorGD DevKit Fig. 18, shows the actual signal routing. 

The MotorGD DevKit was designed to be compatible with Arduino shields, therefore only some specific signals are available on the pin-headers. In case you design your own power inverter you might need to reconfigure the actual pins that controls the MOSFETs. 

    

 

 

pastedImage_20.png

Fig. 18: MC34GD3000 and MotorGD DevKit Power Inverter signal routing

 

Based on the pins assignment on both MotorGD DevKit Fig. 19 and S32K14x EVB  Fig. 20, we can configure the actual FTM peripheral as shown in Fig. 21.

pastedImage_1.png
Fig. 19: MotorGD DevKit Pin Assignment
pastedImage_7.png
Fig. 20: S32K144 Evaluation Board Pin Assignment

 

pastedImage_8.png pastedImage_10.png
Fig. 21: FTM Peripheral Block Configuration for controlling the power inverter from MotorGD DevKit

 

FreeMASTER Support for Data Visualization

Before generating the C-code for the application and deployment on the hardware, we need to enable and configure the FreeMASTER embedded driver to allow us the visualize the data in real time. Since most critical part of the V/F control algorithm is done in the FAST loop that is executed at each 0.1ms, we will need to configure the FreeMASTER to capture the data in that specific routine.

 

NXP's Model-Based Design Toolbox lets you configure and call the FreeMASTER anywhere in your model. For this application, since the goal is to check the real hardware data against the ones obtained from Simulink simulation we are going to configure the FreeMASTER as shown in Fig. 22.

 

pastedImage_2.png pastedImage_4.png
Fig. 22: FreeMASTER configuration

 

Please note that we have configured the FreeMASTER to work in Short Interrupt mode, with a relative high priority - less than the ones needed for actual motor control loops and we have enabled the Recorder option for a timebase of 0.1ms. All these settings and the actual function call for the FreeMASTER Recorder (Fig. 23) are needed to make sure you capture the data in the FAST loop - otherwise we might read wrong data.

pastedImage_7.png
Fig. 23: Place the FreeMASTER Recorder Call Simulink Block in the FAST Loop Sybsystem

 

 

 

EMBEDDED TARGET VERIFICATION AGAINST SIMULINK SIMULATION 

 

At this point we can run the application on the embedded side and verify the results against the ones obtained in simulation. Since we want to verify the algorithm behavior prior to running the actual motor, then for these kind of tests, we do not have to power on the MotorGD DevKit. This verification step can be done using PIL co-simulation as well but for getting closer to the final application setup, I've choose to run the application completely independent of MATLAB environment. In this case the real time data from S32K are obtained and visualized via FreeMASTER in RECORDER mode. The FreeMASTER project used in conjunction with Simulink model shown in Fig. 13 is attached at the end of the article.

 

First, we will check the correct generation of the commands for SVM and the PWM duty cycles waveforms associated with these commands. In the next figures, on the left hand side we can see the waveforms generated with MATLAB/Simulink environment in SIMULATION mode while on the right hand side the same data are RECORDED with FreeMASTER on real hardware S32K MCU for the same scenario. As you can see there is a remarkable similarities between these sets of data, giving us confidence that once the PMSM will be connected the motor will behave as predicted in SIMULATION environment.

pastedImage_4.png pastedImage_5.png

Fig. 24: SIMULATION vs. REAL Start-up Sequence

(1) Speed Reference Profile, (2)Electric Angle Transformation, (3) Fixed Frame Quadrature Voltages,

(4) 3-phase PWM duty-cycles for each PMSM phase 

 

pastedImage_7.png pastedImage_8.png

Fig. 25: SIMULATION vs. REAL Space Vector Modulation in Steady State Regime

Inputs: (1) DQ Frame Voltages, (2) Fixed Frame Quadrature voltages, (3) Electric Angle for 500[rpm] equivalent

Output: (4) SVM Sector Identification 

 

pastedImage_10.png pastedImage_11.png

Fig. 26: SIMULATION vs. REAL PMSM Steady State Zoom

(1) Electric angle variation for 500[rpm] motor speed and equivalent (2) SVM 3-phase voltage references 

 

 

 

VALIDATION ON REAL PLANT 

 

Once the verification phase is completed successfully, we can start to validation on the real plant: MCU-DRIVER-PMSM

We start with PWM signal generation. The scope of this verification is to check the correct waveform generation (polarity and frequency) and signal integrity (rising/falling slopes, signal levels, dead-time). For this test we are going to use an oscilloscope to scope the digital signals directly on MotorGD DevKit PCB.

 

pastedImage_4.png
Fig. 27: PWM High (yellow) and Low (cyan) Commands

Note PWM HIGH and LOW are configured to be complementary but due to HW restrictions the low side PWM signals are active LOW.

    

As can be seen in Fig. 27, the PWM signal generation is done correctly with 10KHz frequency and correct polarities based on the settings from Fig. 21.

 

At this point we can connect the PMSM and let is spin. If you power on the boards, the motor should start sniping, acceleration from 0 to 1000[rpm] in 1[sec]. From FreeMASTER watch variable window you can change the Speed_Command variable to increase and decrease the motor speed.

 

With the motor running, we can do some additional verification with the oscilloscope directly on the motor windings.

pastedImage_10.png
Fig. 28: Phase A &B terminal voltages and Line A-B resulting voltage. Check Module 4: Space Vector Modulation for details

 

 

 

CONCLUSIONS 

 

In V/F scalar control the stator currents are not controlled directly. A V/F controlled PMSM can become unstable easily especially when the load torque increases. Considering its disadvantages the V/F scalar control is not suitable for low speed control in high dynamic applications but might be a good choice for PMSM used for HVAC applications, where high performance is not required.

 

In general, open loop V/f control is not stable in the whole frequency range, it may become unstable, even at no-load, from a certain excitation frequencies lower than the rated speed. To address such use-cases, it is necessary to have a stabilizing loop in the system. This stabilizing loop can be implemented by means of an speed measurement system, increasing cost, and complexity. 

 

At point we have reached our main goal and we now have a control simple method to spin the PMSM in open loop. We've validated the PWM generation techniques and we are now ready for the next step: implementing a proper Field Oriented Control technique for PMSM.

 

We hope you find this information useful. Feel free to LIKE this article and comment below.

 

Update January 28th 2019 - This Simulink model is now available on MATLAB 2018b and MBDT for S32K14x 2018.R1 release

Before using the new models make sure you apply all the hot-patches from here: HotFix: MBD Toolbox 2018.R1 for S32K 

 

Update revisions:

March 18, 2019

May 06, 2020

90 Replies

25,461 Views
Daniel_Popa
NXP Employee
NXP Employee

Hi aniket.bagade@external.hella.com‌,

I think mariuslucianandrei‌ can explain better than me the functionality of the PWM block, but let me give it a try.

Initially, when we have started this lecture, we had to do a special PWM switching signal routine at startup to initialize the MOSFET predriver operations (load the boot strap capacitor). At that point the initialization sequence requires that each PWM pin must be controlled independent of each other (you can check the MC34GD3000 manual)

Since the toolbox do not allow you to reconfigure the PWM at runtime - i had to implement the example using independent so that it could work in both scenarios (init + normal op)

Of course, if you do not use the NXP predriver - then you could use complementary mode too. Furthermore, in the latest release of the S32K MBDT there is a special block that handles the configuration of the pre-driver hence the model could be potentially improved to use only complementary.

How do you Introducing Deadtime between Mosfet Switching? beacause in FTM PWM Configuration you select Deadtime=0 ticks.

Since we are using standard C-functions from the NXP SDK, we are bound to implement the functionality according with the API.

In the independent mode, there is no settings for the deadtime since you have full control of the PWM waveforms. In the model the deadtime is added from the SPI initializations done for the predriver. The MC34GD3000 can insert the deadtime by itself to ensure the signal integrity. 

is there any relation of all this settings with PWM_LOGIC subsystem which contain Driver Initialization routine

can you please give detail of how do you generate Complementary signal with Dead time with reference to attached Model.

The model is already prepared for complementary mode. If you check the inputs for the PWM are simply duplicated at the input. 

My suggestion is to use and oscilloscope, disconnect the motor lines and the Vdc and check the actual signal after you have switched to complementary to make sure the signals are generated correctly.

Hope this helps!

Daniel

0 Kudos
Reply

22,003 Views
yongcheolshin
Contributor II

Thank you for your comment.

M5(V/F control) problem was solved when I changed MBDToolbox version from 2018 R1 to version 3.0.

All the data were displayed very well like below image.

But still I have a problem.

The motor was vibrating continuously just after rotating a half turn when I connected a motor.

Does someone experienced this kind of problem?

M5_1.JPG

0 Kudos
Reply

13,898 Views
Daniel_Popa
NXP Employee
NXP Employee

Hi yongcheolshin‌,

It depends on the motor you are using and the available Vdc. At this point you need to "tune" the V/f Look-up-Table to match your case: too much or too little voltage at a specific speed might stall the motor. 

Hope this helps!

Daniel

0 Kudos
Reply

13,808 Views
yongcheolshin
Contributor II

Hi!  dumitru-daniel.popa 

Your comment is right.

The motor rotate very well when I tuned the Look-Up-Table.

Thank you very much...^^

13,740 Views
yongcheolshin
Contributor II

Hi ! dumitru-daniel.popa.

Thank you for your Motor Control Workshop with MBDT.

This workshop is very useful for the engineers who want to know Motor control.

I have a problem when I try to execute FreeMaster to simulate V/F control.

I am using MATLAB 2017b version and Model-Based Design Toolbox for S32K1xx Series 2018.R1 (R2016b-R2018a) 23-Jul-2018.

Below are the images of Simulink  and FreeMaster for the V/F control using your M5 zip file.

Capture_M5_1.JPGCapture_M5_2.JPG

Capture_M5_3.JPG

          < FreeMaster Image>

If you look at FreeMaster images, Electric Angle and SVM_Sector waveforms are different from the 

simulink waveforms. These are not the waveforms and data that I expected.

May be this problem come from new version of MBDT or others.

Could you help me?

0 Kudos
Reply

13,304 Views
yongcheolshin
Contributor II

And I aslo have same problem about M1 Verification simulation sample.

I am using below MTRDEVSPNK144kit

MTRDEVKSPNK144kit.JPG

Capture_M1_1.JPG

Capture_M1_2.JPG

Look at FreeMaster variable watch window , it only displays " ? "

no values are displayed in the graph?

I think simulink FreeMaster Configuration block may have errors.

I attached my zip files that is used in this simulation.

I hope your reply, thank you  

0 Kudos
Reply

13,295 Views
Daniel_Popa
NXP Employee
NXP Employee

Hello, 

Sorry for delay. It seems that for older threads we do not get correct notification when someone adds a comment. Perhaps it would be better to start a new discussion if you do not get an answers with 24h. 

Can you please increase the FreeMASTER interrupt priority in the FreeMASTER configuration block? Is the issue still reproducible?

Thank you!

Daniel

0 Kudos
Reply

11,624 Views
lethuer
Contributor V

Hi dumitru-daniel.popa

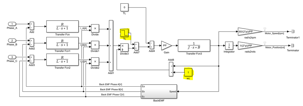
I had a look in your simulink pmsm model and don't understand the Tc and wc constants.

I searched in your link but didn't found them

https://www.intechopen.com/books/matlab-a-fundamental-tool-for-scientific-computing-and-engineering-...

Chapter 14

Could you explain them ?

Unbenannt1.PNG

Best regards

Leon

0 Kudos
Reply

11,243 Views
lethuer
Contributor V

For parametrizing my own Motor I also have one more question:

I know the Motor induces 0.023 V / 1/min.

So at 1000 rpm it is Ui = 23 V.

How could I calculate the Back EMF constant?

Does this result in KV = 0.023 V / 1/min * 60 * 1000 = 1380 mWb ?

In your model the Back EMF constant is 2.15 mWb = 0.00215 Vs

Does this mean the your motor induces 0.00215 Vs * 60 = 0.129 V / 1/min ?

This would result in 129 V at 1000rpm ??!!

Kind regards

Leon

0 Kudos
Reply

10,986 Views
lethuer
Contributor V

With my Parameters it becomes to an error:

An error occurred while running the simulation and the simulation was terminated
Caused by:
Derivative of state '1' in block 'V_f_Scalar_Control_SIM/PMSM Model/Transfer Fcn3' at time 0.0016975 is not finite. The simulation will be stopped. There may be a singularity in the solution.  If not, try reducing the step size (either by reducing the fixed step size or by tightening the error tolerances)

Maybe you could help? Reducing the step size did not solve the problem.

Parameters are:

R  = 2.58Ohms
L   = 23.2mH
KV = 1380mWb
J    = 2.342e-4 kg*m^2
B   = 3e-4Nm/rad*s^-1
pp = 3 (pole pairs)

0 Kudos
Reply

10,986 Views
lethuer
Contributor V

Hello dumitru-daniel.popa

I manually configured the Motor Parameters step by step and it seems that the Back EMF constant "KV" leads to the problem.

An error occurred while running the simulation and the simulation was terminated
Caused by:
Derivative of state '1' in block 'V_f_Scalar_Control_SIM/PMSM Model/Transfer Fcn3' at time 0.0031500000000000005 is not finite. The simulation will be stopped. There may be a singularity in the solution.  If not, try reducing the step size (either by reducing the fixed step size or by tightening the error tolerances)

Could you explain how to configure my back emf constant ?

For parametrizing my own Motor I also have one more question:

 

I know the Motor induces 0.023 V / 1/min.

So at 1000 rpm it is Ui = 23 V.

 

How could I calculate the Back EMF constant?

Does this result in KV = 0.023 V / 1/min * 60 * 1000 = 1380 mWb ?

 

In your model the Back EMF constant is 2.15 mWb = 0.00215 Vs

Does this mean the your motor induces 0.00215 Vs * 60 = 0.129 V / 1/min ?

This would result in 129 V at 1000rpm ??!!

 

Kind regards

 

Leon

Thank you

Leon

0 Kudos
Reply

10,986 Views
Daniel_Popa
NXP Employee
NXP Employee

Hi Leon, 

In the PMSM Simulink model provided in M5 support package, the back-EMF constant KV is expressed in weber [Wb] as derived SI unit. 

So, lets consider KV = 0.00215306398564147[Wb] is just KV = 0.00215[Wb] = 0.00215[Vs] (same thing but in a different SI)

Now, you want to transform the [Vs] -> [V/rpm] - lets see the procedure:

#1: divide [Vs] to radians in order to get the magnetic flux relative to position [Vs/rad]

#2: rearrange the fraction in order to highlight the speed (rad/s) at the denominator : [V/(rad/s)]

#3: transform (rad/s) -> (rpm): 1 [rpm] = 0.104719755 [rad/s]

#4: transform [V/(rad/s)] into [V/rpm]: 0.00215[V/(rad/s) = 0.00215*0.104719755[V/rpm] -> KV = 0.000225[V/rpm]

#5: @1000rpm electrical speed the induced back-EMF: e = KV * 1000[rpm] = 0.000225[V/rpm]*1000[rpm] = 0.2251[V] @1000rpm

Note that i'm using the 1000 rpm electrical speed - since we have to think everything in mathematical form used by motor equations.

If you want to transform in mechanical speed then simply multiply the #5 result with the number of pole pairs. In case of the model we have pp =2 and the get an induced back-emf e=0.4503[V] @1000rpm_mec

The value 0.4503[V] @1000rpm is right about there if we run the model.

pastedImage_8.png

Hope this helps!

Daniel

10,987 Views
lethuer
Contributor V

Hi dumitru-daniel.popa

so now I'm able to simulate something !

In my case the induced back emf is KV(rms) = 0,0230 V / rpm

Your Back emf constant is given in the peak, so: KV(Peak) = 0,0230 V / rpm * sqrt(2) = 0.0325 V / rpm

Now I have to convert V / rpm in V / rad/s

KV(Peak) = 0.0325/((2*pi/60)) V / rad/s = 0.310609129074202 Vs / rad = 0.310609129074202 Wb / rad

The result is this with Udc = 325 V.

Unbenannt3.PNG

At the beginning we have huge swinging in the Motor Speed, and because of that really big back emf.

The current is far to high. After raching 1000rpm it is still 35 A(peak) 

What could I try to optimize the Simulation result ??

Maybe we have to limit the current because our 3-ph Inverter only supports +-8A ??

Only for checking the back emf constant after reaching 1000rpm:

e = 0,0230 V / rpm * sqrt(2) * 1000 * 3 = 97,58 V

Unbenannt4.PNG

Kind regards

Leon

0 Kudos
Reply

10,987 Views
Daniel_Popa
NXP Employee
NXP Employee

Please sent me your model to have a look at. Thank you!

Daniel

0 Kudos
Reply

10,986 Views
lethuer
Contributor V

Here it is...

0 Kudos
Reply

10,986 Views
Daniel_Popa
NXP Employee
NXP Employee

Hi Leo, 

Do you have the datasheet of your motor? I need to have a look at its rated speed and voltage in order to rebuild the V/f LUT. That is happening here (i think) is you apply too much voltage at startup that cause speed oscillation.

Best regards,

Daniel

0 Kudos
Reply

10,986 Views
lethuer
Contributor V

Hi Daniel,

in my case there aren't rated voltage and speed.

Speed is up to 20000 rpm.

I know the Motor is in field weakening at 5400 rpm with U = 210V (effective, concatenated) = 121,24V (effective, strand)

One rated Point is 610 rpm and 25,5V (effective, concatenated) = 14,722 (effective, strand)

The Rs parameter is 2,58 Ohm, so as Boost I have to apply U = 2,58 Ohm * 100mA = 0,258V (effective, strand)

How I have to configure the lut ?

Best regards

Leon

0 Kudos
Reply

10,986 Views
Daniel_Popa
NXP Employee
NXP Employee

Hi Leon, 

It is shown in Fig. 2.

You need to find a proper V/f profile. If you apply too much or too less voltage to soon/late you will see oscillation.

E.g: if i change your model to us a LUT like this:

pastedImage_1.png

Then the result is: 

pastedImage_2.png

In the beginning there are some speed oscillations that are translated into large back-emf value. So, at this point i think is important to have various checkpoint on the V/f profile to match with the motor itself.

Also, the acceleration slope might play an important role here. Perhaps you should try with a lower acceleration. Do do that you will need to update your model as it has been suggested here: https://community.nxp.com/message/984460?commentID=984460&et=watches.email.thread#comment-981795 

Hope this helps!

Daniel

0 Kudos
Reply

10,988 Views
lethuer
Contributor V

Hi dumitru-daniel.popa

like you explained here in your answer to wangxuan

https://community.nxp.com/message/984403?commentID=984403&et=watches.email.thread#comment-980948

Keep in mind that via the Inverter we control the Phase Voltage.

Depending on your motor connection the relation between Line and Phase is:

  • Y(star) V_line = sqrt(3) V_phase
  • D(delta) V_line = V_phase

for my Motor, which is connected in star, the field weakening begins at 5400rpm and V_lineY (rms) = 210V

then Maximum voltage is: V_phaseY (rms) = 210V / sqrt(3) = 121,24V

so I would allow a Maximum peak voltage: V_phaseY (peak) = 121,24V * sqrt(2) = 171,46V

Would you agree ?

But Maximum voltage is Udc/2 = 325V/2 = 162,5V

this would lead to End of LUT value =  171,46V / 162,5V =  1,055 which isn't possible

For example in the model i've used the 0.9 corresponds to the maximal voltage i'm going to apply for the motor phase. Using a 12V DC power supply then the actual phase voltage allowed in this model is: 0.9 * Vdc/2 = 0.9 * 12 / 2 = 5.4 Volts.

If I check your Phase signals which came out of the Inverter and are supplied to the Motor then I see this, so your Maximum Phase voltage is greater than 5,4V or not ? 

Unbenannt1.PNG

Therefore, from the LUT - i'm going to apply 5.4V on phase if the desired speed is 5000rpm

If I Change the Initial Speed_cmd to 5000rpm then U max is 12V * 0,9 = 10,8V ??

Unbenannt2.PNG

The "rated" frequency can be obtained from the rated speed

f_rated [Hz] = Speed_rated [rpm] * pp / 60

If you have a single pole pair configuration: f_rated[Hz] = 3000 * 1 / 60 = 50Hz

in my case the frequency at the Point of the beginning field weakening is:

f_rated[Hz] = 5400 rpm * 3/60 = 270 Hz

your LINIX Motor has pp = 2 and speed_rated = 5000rpm, so:

f_rated[Hz] = 5000 rpm * 2/60 = 166,67 Hz

where do you consider this value in the LUT ?

To start the spinning i'm going to apply 0.4 * 12/2 = 2.4V

In my case I want to have a current I = 100mA

In reference to the voltages there is only Phase_B and Phase_C at Startup (Phase_A = 0), so the double Stator resistance is effective:

Unbenannt3.PNG

Because only the resistance of the Stator B and C windings are effective at the Moment of Startup this leads to:

U line start Y = 2 * 2,58 Ohm * 100 mA = 0,516V

and U Phase start Y = 0,516V / 2 = 0,258V

LUT Startup value  = 0,258V / Udc/2 = 0,258V / 162,5V = 0,00159

Am I right ?

0 Kudos
Reply

10,986 Views
Daniel_Popa
NXP Employee
NXP Employee

Hi Leon, 

I was expecting such questions - that being one of the reasons i've provided the cross-reference link to the original model I used for inspiration.

If you check the motor equations there are not such parameters/quantities needed - but since the model is simulated my understanding is that those represents a numeric "trick" to avoid Simulink numeric errors due division by 0 (this is true for wc). 

I like to think about these 2 constant as motor initial conditions - that might help to simulate various scenarios.

Hope it helps!

Daniel

0 Kudos
Reply

10,986 Views
lethuer
Contributor V

Ok,

I don't wanted to disappoint you...

Also a Simulation with a Standard Motor out of the simscape power Systems Toolbox would be useful.

In principle you should get nearly the same results.

perhaps you could Show how to use such a block for the module 5 example, because I don't have any experiences with that at this Moment.

Best regards

Leon

0 Kudos
Reply