Hi.
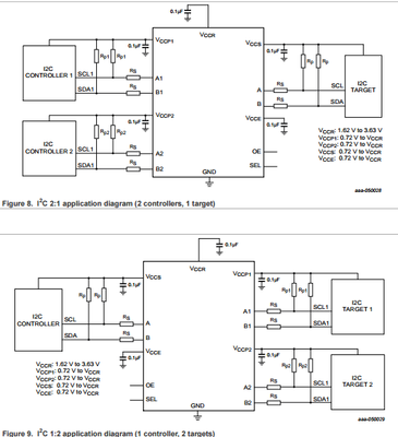
I don't know why output voltage drop(VCCP1 & VCCP2 Output voltage : 1.65V).
Using voltage is below.
VCCR : 3.58V
VCCS : 3.3V
VCCE : 3.3V
VCCP1, VCCP2 : 3.3V
1-host : 2-device
host is stm32(Only normal I2C, not I3C)
device is normal eeproms
Thank you.
