Hi @syed1 ,
Regarding your questions:
What is the purpose of using the secure provisioning tool?
The tool will help you to generate and write a bootable image according to your memory, in addition you can check if you are able to communicate with the chip and memory.
There is another option of using serial port. Can we use that instead of USB?
Yes, there is an option where you can communicate your chip to the tool via serial port. But you can only use LPUART1 pins.


For booting process, we directly placed program image in the flash. Is this wrong?
There is no issue of programing the image directly to the flash, that is the procedure.
Do we need to load ivt_flashloader.bin file first and after that required image?
No, once you program your image in to the memory you don't need the flashloader anymore.
Could you please clarify and explain the required process to boot my processor from external flash?
The first thing that happens when you boot your processor is the power-up sequence, if this isn't made correctly the processor boot could fail.
In the MIMXRT1011CAE4A the power up sequence is the following.

If you want to check more about the power-up sequence or any other hardware specification you can check the Hardware Development Guide from the RT1010 documentation page.

The next step is the boot mode, the boot rom will check the status of the boot mode pins to determine boot mode (boot from fuses, serial downloader or internal boot)
The way the boot mode works is the following.

Refer to
Chapter 9.3.1 of i.MX RT1010 Processor Reference Manual
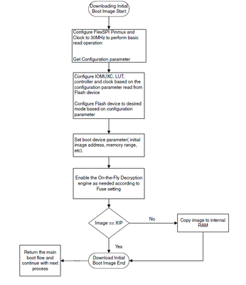
Then the boot rom will check the boot config pins, once the processor knows he will read the image from an external memory he needs to configure the FlexSPI in order to do so.
The steps that the processor does are the following:

Refer to
Chapter 9.6.1.1 of i.MX RT1010 Processor Reference Manual
Also, there is a video from the official NXP YouTube page where you can find some explanation about the boot options and some code examples:
MCU Tech Minutes | Boot Options for i.MX RT Crossover MCUs (youtube.com)
Hope it helps you