Hi,
I have a Rigado Module R41Z (based on KW41Z) solded in a custom board. I want to debug it with an external J-Link debugger via SWD, but all the time im getting this response from J-Link software as well from Kinetis Design Studio IDE, when I try to debug it with a custom program:

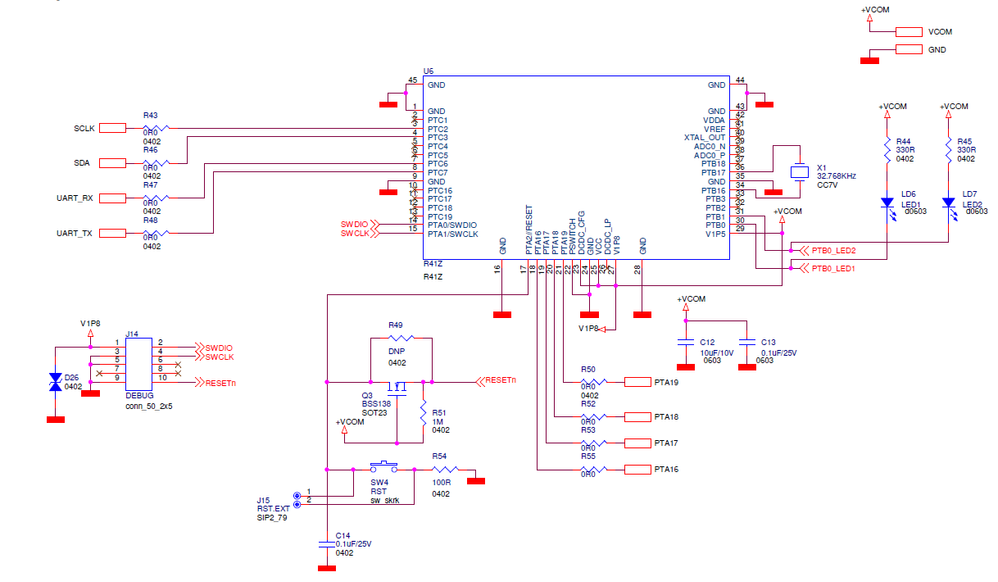
The schematic from SWD and the R41Z module is the following:

The module is powered by 2.6V, can be the low power the cause of this error?
It is the reset button connection the error?
With this J-Link tool I am able to program KW41Z Eval module without problem, I do not program them with Open-SDA firmware, so I hope the J-Link debugger are not the cause of the problem.
I would appreciate a solution of this problem, I can not program my board if I do not fix it.
Best,
Diego C.