ls1046 unable to boot from eMMC

cancel
Showing results for 
Show  only  | Search instead for 
Did you mean: 

ls1046 unable to boot from eMMC

Jump to solution
2,428 Views
gavingao
Contributor II

Our PCB unable to boot from eMMC, while SD card boot is fine.

After burn the image to eMMC by flex-installer, and set boot selection to eMMC boot, the board seems trigger reset continuously.

Is there expert here can review the RCW and give some advice.

Here is the RCW for eMMC. 

 

/*
 * LS1046ARDB RCW for SerDes Protocol 0x1133_5559
 *
 * 24G configuration -- 2 RGMII + two XFI + 2 SGMII + 3 PCIe + SATA
 *
 * Frequencies:
 *
 * Sys Clock: 100 MHz
 * DDR_Refclock: 100 MHz
 *
 * Core		-- 1600 MHz (Mul 16)
 * Platform	-- 600 MHz (Mul 6)
 * DDR		-- 2100 MT/s (Mul 21)
 * FMan		-- 700 MHz (CGA2 /2)
 * XFI		-- 156.25 MHz (10.3125G)
 * SGMII	-- 100 MHz (5G)
 * PCIE		-- 100 MHz (5G)
 * eSDHC	-- 1400 MHz (CGA2 /1)
 *
 * Hardware Accelerator Block Cluster Group A Mux Clock:
 *   FMan        - HWA_CGA_M1_CLK_SEL = 6 - Async mode, CGA PLL 2 /2 is clock
 *   eSDHC, QSPI - HWA_CGA_M2_CLK_SEL = 1 - Async mode, CGA PLL 2 /1 is clock
 *
 * Serdes Lanes vs Slot information
 *  Serdes1 Lane 0 (D) - XFI9, AQR107 PHY
 *  Serdes1 Lane 1 (C) - XFI10, SFP cage
 *  Serdes1 Lane 2 (B) - SGMII5, SGMII1 port
 *  Serdes1 Lane 3 (A) - SGMII6, SGMII2 port
 *
 *  Serdes2 Lane 0 (A) - PCIe1 Gen3 x1, Slot 1, mPCIe
 *  Serdes2 Lane 1 (B) - PCIe2 Gen3 x1, Slot 2
 *  Serdes2 Lane 2 (C) - PCIe3 Gen3 x1, Slot 3
 *  Serdes2 Lane 3 (D) - SATA
 *
 * PLL mapping: 2211_2221
 *
 * Serdes 1:
 *  PLL mapping: 2211
 *
 *  SRDS_PLL_REF_CLK_SEL_S1 : 0b'01
 *    SerDes 1, PLL1[160] : 0 - 100MHz for SGMII and PCIe
 *    SerDes 1, PLL2[161] : 1 - 156.25MHz for XFI
 *  SRDS_PLL_PD_S1 : 0b'0
 *    SerDes 1, PLL1 : 0 - not power down
 *    SerDes 1, PLL2 : 0 - not poewr down
 *  HWA_CGA_M1_CLK_SEL[224-226] : 6 - Cluster Group A PLL 2 /2 to FMan
 *
 * Serdes 2:
 *  PLL mapping: 2221
 *  SRDS_PLL_REF_CLK_SEL_S2 : 0b'00
 *    SerDes 2, PLL1[162] : 0 - 100MHz for SATA
 *    SerDes 2, PLL2[163] : 0 - 100MHz for PCIe
 *  SRDS_PLL_PD_S2 : 0b'00
 *    SerDes 2, PLL1 : 0 - not power down
 *    SerDes 2, PLL2 : 0 - not poewr down
 *  SRDS_DIV_PEX_S2 : 0b'01
 *    00 - train up to max rate of 8G
 *    01 - train up to max rate of 5G
 *    10 - train up to max rate of 2.5G
 *
 * DDR clock:
 * DDR_REFCLK_SEL : 1 - DDRCLK pin provides the reference clock to the DDR PLL
 *
 */

#include <../ls1046ardb/ls1046a.rcwi>

SYS_PLL_RAT=6
MEM_PLL_RAT=21
CGA_PLL1_RAT=16
CGA_PLL2_RAT=14
SRDS_PRTCL_S1=13107
SRDS_PRTCL_S2=34952
SRDS_PLL_REF_CLK_SEL_S1=0
SRDS_PLL_REF_CLK_SEL_S2=0
DDR_REFCLK_SEL=1
SRDS_REFCLK_SEL_S1=1
SRDS_REFCLK_SEL_S2=1
DDR_FDBK_MULT=2
PBI_src=6
IFC_MODE=64
HWA_CGA_M1_CLK_SEL=6
DRAM_LAT=1
SPI_EXT=0
UART_BASE=5
RTC=0
IRQ_OUT=1
IRQ_BASE=112
IFC_GRP_A_EXT=1
IFC_GRP_F_EXT=1
IFC_GRP_E1_BASE=1
IFC_GRP_D_BASE=1
IFC_GRP_A_BASE=1
EC1=1
EC2=1
EM2=1
EMI2_DMODE=1
EMI2_CMODE=1
USB_DRVVBUS=0
USB_PWRFAULT=0
DVDD_VSEL=2
EVDD_VSEL=0
IIC2_EXT=2
SYSCLK_FREQ=600
HWA_CGA_M2_CLK_SEL=1

.pbi
// Set the BOOTLOCPTR
write 0x570600, 0x00000000
write 0x570604, 0x10000000
.end

#include <../ls1046ardb/cci_barrier_disable.rcw>
#include <../ls1046ardb/usb_phy_freq.rcw>
#include <../ls1046ardb/serdes_sata.rcw>
#include <../ls1046ardb/a009531.rcw>

.pbi
// Alt base register
write 0x570158, 0x00001000
flush
.end

.pbi
// flush PBI data
write 0x6100c0, 0x000fffff
.end

 

And the following is SD card boot RCW

 

/*
 * LS1046ARDB RCW for SerDes Protocol 0x1133_5559
 *
 * 24G configuration -- 2 RGMII + two XFI + 2 SGMII + 3 PCIe + SATA
 *
 * Frequencies:
 *
 * Sys Clock: 100 MHz
 * DDR_Refclock: 100 MHz
 *
 * Core		-- 1600 MHz (Mul 16)
 * Platform	-- 600 MHz (Mul 6)
 * DDR		-- 2100 MT/s (Mul 21)
 * FMan		-- 700 MHz (CGA2 /2)
 * XFI		-- 156.25 MHz (10.3125G)
 * SGMII	-- 100 MHz (5G)
 * PCIE		-- 100 MHz (5G)
 * eSDHC	-- 1400 MHz (CGA2 /1)
 *
 * Hardware Accelerator Block Cluster Group A Mux Clock:
 *   FMan        - HWA_CGA_M1_CLK_SEL = 6 - Async mode, CGA PLL 2 /2 is clock
 *   eSDHC, QSPI - HWA_CGA_M2_CLK_SEL = 1 - Async mode, CGA PLL 2 /1 is clock
 *
 * Serdes Lanes vs Slot information
 *  Serdes1 Lane 0 (D) - XFI9, AQR107 PHY
 *  Serdes1 Lane 1 (C) - XFI10, SFP cage
 *  Serdes1 Lane 2 (B) - SGMII5, SGMII1 port
 *  Serdes1 Lane 3 (A) - SGMII6, SGMII2 port
 *
 *  Serdes2 Lane 0 (A) - PCIe1 Gen3 x1, Slot 1, mPCIe
 *  Serdes2 Lane 1 (B) - PCIe2 Gen3 x1, Slot 2
 *  Serdes2 Lane 2 (C) - PCIe3 Gen3 x1, Slot 3
 *  Serdes2 Lane 3 (D) - SATA
 *
 * PLL mapping: 2211_2221
 *
 * Serdes 1:
 *  PLL mapping: 2211
 *
 *  SRDS_PLL_REF_CLK_SEL_S1 : 0b'01
 *    SerDes 1, PLL1[160] : 0 - 100MHz for SGMII and PCIe
 *    SerDes 1, PLL2[161] : 1 - 156.25MHz for XFI
 *  SRDS_PLL_PD_S1 : 0b'0
 *    SerDes 1, PLL1 : 0 - not power down
 *    SerDes 1, PLL2 : 0 - not poewr down
 *  HWA_CGA_M1_CLK_SEL[224-226] : 6 - Cluster Group A PLL 2 /2 to FMan
 *
 * Serdes 2:
 *  PLL mapping: 2221
 *  SRDS_PLL_REF_CLK_SEL_S2 : 0b'00
 *    SerDes 2, PLL1[162] : 0 - 100MHz for SATA
 *    SerDes 2, PLL2[163] : 0 - 100MHz for PCIe
 *  SRDS_PLL_PD_S2 : 0b'00
 *    SerDes 2, PLL1 : 0 - not power down
 *    SerDes 2, PLL2 : 0 - not poewr down
 *  SRDS_DIV_PEX_S2 : 0b'01
 *    00 - train up to max rate of 8G
 *    01 - train up to max rate of 5G
 *    10 - train up to max rate of 2.5G
 *
 * DDR clock:
 * DDR_REFCLK_SEL : 1 - DDRCLK pin provides the reference clock to the DDR PLL
 *
 */

#include <../ls1046ardb/ls1046a.rcwi>

SYS_PLL_RAT=6
MEM_PLL_RAT=21
CGA_PLL1_RAT=16
CGA_PLL2_RAT=14
SRDS_PRTCL_S1=13107
SRDS_PRTCL_S2=34952
SRDS_PLL_REF_CLK_SEL_S1=0
SRDS_PLL_REF_CLK_SEL_S2=0
DDR_REFCLK_SEL=1
SRDS_REFCLK_SEL_S1=1
SRDS_REFCLK_SEL_S2=1
DDR_FDBK_MULT=2
PBI_src=6
IFC_MODE=64
HWA_CGA_M1_CLK_SEL=6
DRAM_LAT=1
SPI_EXT=0
UART_BASE=5
RTC=0
IRQ_OUT=1
IRQ_BASE=112
IFC_GRP_A_EXT=1
IFC_GRP_F_EXT=1
IFC_GRP_E1_BASE=1
IFC_GRP_D_BASE=1
IFC_GRP_A_BASE=1
EC1=1
EC2=1
EM2=1
EMI2_DMODE=1
EMI2_CMODE=1
USB_DRVVBUS=0
USB_PWRFAULT=0
DVDD_VSEL=2
EVDD_VSEL=2
IIC2_EXT=1
SYSCLK_FREQ=600
HWA_CGA_M2_CLK_SEL=1

.pbi
// Set the BOOTLOCPTR
write 0x570600, 0x00000000
write 0x570604, 0x10000000
.end

#include <../ls1046ardb/cci_barrier_disable.rcw>
#include <../ls1046ardb/usb_phy_freq.rcw>
#include <../ls1046ardb/serdes_sata.rcw>
#include <../ls1046ardb/a009531.rcw>

.pbi
// Alt base register
write 0x570158, 0x00001000
flush
.end

.pbi
// flush PBI data
write 0x6100c0, 0x000fffff
.end

 

 

Tags (3)
0 Kudos
Reply
1 Solution
2,358 Views
gavingao
Contributor II

We finally identified the problem. The RCW in composite firmware image of eMMC  was empty somehow. after fixed this trouble. We can boot from eMMC  now.

gavingao_0-1754880505365.jpeg

 

View solution in original post

0 Kudos
Reply
4 Replies
2,359 Views
gavingao
Contributor II

We finally identified the problem. The RCW in composite firmware image of eMMC  was empty somehow. after fixed this trouble. We can boot from eMMC  now.

gavingao_0-1754880505365.jpeg

 

0 Kudos
Reply
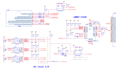
2,427 Views
gavingao
Contributor II

Here is the schematic of eMMC and SD card part.

gavingao_0-1754490919321.png

 

0 Kudos
Reply
2,406 Views
LFGP
NXP TechSupport
NXP TechSupport
Dear @gavingao,

Did you remove the SD card when you try to boot from the emmc?
Did you add the node for the eMMC into the Device Tree?
BR
LFGP
0 Kudos
Reply
2,402 Views
gavingao
Contributor II

Surely we removed the sd card.

I think the problem should be also irrelevant to the dts, because the boot didn’t pass the BL1 at all.

Is there any diagram describe the boot rom code logic?

 

0 Kudos
Reply
%3CLINGO-SUB%20id%3D%22lingo-sub-2147711%22%20slang%3D%22en-US%22%20mode%3D%22CREATE%22%3Els1046%20unable%20to%20boot%20from%20eMMC%3C%2FLINGO-SUB%3E%3CLINGO-BODY%20id%3D%22lingo-body-2147711%22%20slang%3D%22en-US%22%20mode%3D%22CREATE%22%3E%3CP%3EOur%20PCB%20unable%20to%20boot%20from%20eMMC%2C%20while%20SD%20card%20boot%20is%20fine.%3C%2FP%3E%3CP%3EAfter%20burn%20the%20image%20to%20eMMC%20by%20flex-installer%2C%20and%20set%20boot%20selection%20to%20eMMC%20boot%2C%20the%20board%20seems%20trigger%20reset%20continuously.%3C%2FP%3E%3CP%3EIs%20there%20expert%20here%20can%20review%20the%20RCW%20and%20give%20some%20advice.%3C%2FP%3E%3CP%3EHere%20is%20the%20RCW%20for%20eMMC.%26nbsp%3B%3C%2FP%3E%3CBR%20%2F%3E%3CPRE%20class%3D%22lia-code-sample%20language-markup%22%3E%3CCODE%3E%2F*%0A%20*%20LS1046ARDB%20RCW%20for%20SerDes%20Protocol%200x1133_5559%0A%20*%0A%20*%2024G%20configuration%20--%202%20RGMII%20%2B%20two%20XFI%20%2B%202%20SGMII%20%2B%203%20PCIe%20%2B%20SATA%0A%20*%0A%20*%20Frequencies%3A%0A%20*%0A%20*%20Sys%20Clock%3A%20100%20MHz%0A%20*%20DDR_Refclock%3A%20100%20MHz%0A%20*%0A%20*%20Core%09%09--%201600%20MHz%20(Mul%2016)%0A%20*%20Platform%09--%20600%20MHz%20(Mul%206)%0A%20*%20DDR%09%09--%202100%20MT%2Fs%20(Mul%2021)%0A%20*%20FMan%09%09--%20700%20MHz%20(CGA2%20%2F2)%0A%20*%20XFI%09%09--%20156.25%20MHz%20(10.3125G)%0A%20*%20SGMII%09--%20100%20MHz%20(5G)%0A%20*%20PCIE%09%09--%20100%20MHz%20(5G)%0A%20*%20eSDHC%09--%201400%20MHz%20(CGA2%20%2F1)%0A%20*%0A%20*%20Hardware%20Accelerator%20Block%20Cluster%20Group%20A%20Mux%20Clock%3A%0A%20*%20%20%20FMan%20%20%20%20%20%20%20%20-%20HWA_CGA_M1_CLK_SEL%20%3D%206%20-%20Async%20mode%2C%20CGA%20PLL%202%20%2F2%20is%20clock%0A%20*%20%20%20eSDHC%2C%20QSPI%20-%20HWA_CGA_M2_CLK_SEL%20%3D%201%20-%20Async%20mode%2C%20CGA%20PLL%202%20%2F1%20is%20clock%0A%20*%0A%20*%20Serdes%20Lanes%20vs%20Slot%20information%0A%20*%20%20Serdes1%20Lane%200%20(D)%20-%20XFI9%2C%20AQR107%20PHY%0A%20*%20%20Serdes1%20Lane%201%20(C)%20-%20XFI10%2C%20SFP%20cage%0A%20*%20%20Serdes1%20Lane%202%20(B)%20-%20SGMII5%2C%20SGMII1%20port%0A%20*%20%20Serdes1%20Lane%203%20(A)%20-%20SGMII6%2C%20SGMII2%20port%0A%20*%0A%20*%20%20Serdes2%20Lane%200%20(A)%20-%20PCIe1%20Gen3%20x1%2C%20Slot%201%2C%20mPCIe%0A%20*%20%20Serdes2%20Lane%201%20(B)%20-%20PCIe2%20Gen3%20x1%2C%20Slot%202%0A%20*%20%20Serdes2%20Lane%202%20(C)%20-%20PCIe3%20Gen3%20x1%2C%20Slot%203%0A%20*%20%20Serdes2%20Lane%203%20(D)%20-%20SATA%0A%20*%0A%20*%20PLL%20mapping%3A%202211_2221%0A%20*%0A%20*%20Serdes%201%3A%0A%20*%20%20PLL%20mapping%3A%202211%0A%20*%0A%20*%20%20SRDS_PLL_REF_CLK_SEL_S1%20%3A%200b'01%0A%20*%20%20%20%20SerDes%201%2C%20PLL1%5B160%5D%20%3A%200%20-%20100MHz%20for%20SGMII%20and%20PCIe%0A%20*%20%20%20%20SerDes%201%2C%20PLL2%5B161%5D%20%3A%201%20-%20156.25MHz%20for%20XFI%0A%20*%20%20SRDS_PLL_PD_S1%20%3A%200b'0%0A%20*%20%20%20%20SerDes%201%2C%20PLL1%20%3A%200%20-%20not%20power%20down%0A%20*%20%20%20%20SerDes%201%2C%20PLL2%20%3A%200%20-%20not%20poewr%20down%0A%20*%20%20HWA_CGA_M1_CLK_SEL%5B224-226%5D%20%3A%206%20-%20Cluster%20Group%20A%20PLL%202%20%2F2%20to%20FMan%0A%20*%0A%20*%20Serdes%202%3A%0A%20*%20%20PLL%20mapping%3A%202221%0A%20*%20%20SRDS_PLL_REF_CLK_SEL_S2%20%3A%200b'00%0A%20*%20%20%20%20SerDes%202%2C%20PLL1%5B162%5D%20%3A%200%20-%20100MHz%20for%20SATA%0A%20*%20%20%20%20SerDes%202%2C%20PLL2%5B163%5D%20%3A%200%20-%20100MHz%20for%20PCIe%0A%20*%20%20SRDS_PLL_PD_S2%20%3A%200b'00%0A%20*%20%20%20%20SerDes%202%2C%20PLL1%20%3A%200%20-%20not%20power%20down%0A%20*%20%20%20%20SerDes%202%2C%20PLL2%20%3A%200%20-%20not%20poewr%20down%0A%20*%20%20SRDS_DIV_PEX_S2%20%3A%200b'01%0A%20*%20%20%20%2000%20-%20train%20up%20to%20max%20rate%20of%208G%0A%20*%20%20%20%2001%20-%20train%20up%20to%20max%20rate%20of%205G%0A%20*%20%20%20%2010%20-%20train%20up%20to%20max%20rate%20of%202.5G%0A%20*%0A%20*%20DDR%20clock%3A%0A%20*%20DDR_REFCLK_SEL%20%3A%201%20-%20DDRCLK%20pin%20provides%20the%20reference%20clock%20to%20the%20DDR%20PLL%0A%20*%0A%20*%2F%0A%0A%23include%20%26lt%3B..%2Fls1046ardb%2Fls1046a.rcwi%26gt%3B%0A%0ASYS_PLL_RAT%3D6%0AMEM_PLL_RAT%3D21%0ACGA_PLL1_RAT%3D16%0ACGA_PLL2_RAT%3D14%0ASRDS_PRTCL_S1%3D13107%0ASRDS_PRTCL_S2%3D34952%0ASRDS_PLL_REF_CLK_SEL_S1%3D0%0ASRDS_PLL_REF_CLK_SEL_S2%3D0%0ADDR_REFCLK_SEL%3D1%0ASRDS_REFCLK_SEL_S1%3D1%0ASRDS_REFCLK_SEL_S2%3D1%0ADDR_FDBK_MULT%3D2%0APBI_src%3D6%0AIFC_MODE%3D64%0AHWA_CGA_M1_CLK_SEL%3D6%0ADRAM_LAT%3D1%0ASPI_EXT%3D0%0AUART_BASE%3D5%0ARTC%3D0%0AIRQ_OUT%3D1%0AIRQ_BASE%3D112%0AIFC_GRP_A_EXT%3D1%0AIFC_GRP_F_EXT%3D1%0AIFC_GRP_E1_BASE%3D1%0AIFC_GRP_D_BASE%3D1%0AIFC_GRP_A_BASE%3D1%0AEC1%3D1%0AEC2%3D1%0AEM2%3D1%0AEMI2_DMODE%3D1%0AEMI2_CMODE%3D1%0AUSB_DRVVBUS%3D0%0AUSB_PWRFAULT%3D0%0ADVDD_VSEL%3D2%0AEVDD_VSEL%3D0%0AIIC2_EXT%3D2%0ASYSCLK_FREQ%3D600%0AHWA_CGA_M2_CLK_SEL%3D1%0A%0A.pbi%0A%2F%2F%20Set%20the%20BOOTLOCPTR%0Awrite%200x570600%2C%200x00000000%0Awrite%200x570604%2C%200x10000000%0A.end%0A%0A%23include%20%26lt%3B..%2Fls1046ardb%2Fcci_barrier_disable.rcw%26gt%3B%0A%23include%20%26lt%3B..%2Fls1046ardb%2Fusb_phy_freq.rcw%26gt%3B%0A%23include%20%26lt%3B..%2Fls1046ardb%2Fserdes_sata.rcw%26gt%3B%0A%23include%20%26lt%3B..%2Fls1046ardb%2Fa009531.rcw%26gt%3B%0A%0A.pbi%0A%2F%2F%20Alt%20base%20register%0Awrite%200x570158%2C%200x00001000%0Aflush%0A.end%0A%0A.pbi%0A%2F%2F%20flush%20PBI%20data%0Awrite%200x6100c0%2C%200x000fffff%0A.end%3C%2FCODE%3E%3C%2FPRE%3E%3CBR%20%2F%3E%3CP%3EAnd%20the%20following%20is%20SD%20card%20boot%20RCW%3C%2FP%3E%3CBR%20%2F%3E%3CPRE%20class%3D%22lia-code-sample%20language-markup%22%3E%3CCODE%3E%2F*%0A%20*%20LS1046ARDB%20RCW%20for%20SerDes%20Protocol%200x1133_5559%0A%20*%0A%20*%2024G%20configuration%20--%202%20RGMII%20%2B%20two%20XFI%20%2B%202%20SGMII%20%2B%203%20PCIe%20%2B%20SATA%0A%20*%0A%20*%20Frequencies%3A%0A%20*%0A%20*%20Sys%20Clock%3A%20100%20MHz%0A%20*%20DDR_Refclock%3A%20100%20MHz%0A%20*%0A%20*%20Core%09%09--%201600%20MHz%20(Mul%2016)%0A%20*%20Platform%09--%20600%20MHz%20(Mul%206)%0A%20*%20DDR%09%09--%202100%20MT%2Fs%20(Mul%2021)%0A%20*%20FMan%09%09--%20700%20MHz%20(CGA2%20%2F2)%0A%20*%20XFI%09%09--%20156.25%20MHz%20(10.3125G)%0A%20*%20SGMII%09--%20100%20MHz%20(5G)%0A%20*%20PCIE%09%09--%20100%20MHz%20(5G)%0A%20*%20eSDHC%09--%201400%20MHz%20(CGA2%20%2F1)%0A%20*%0A%20*%20Hardware%20Accelerator%20Block%20Cluster%20Group%20A%20Mux%20Clock%3A%0A%20*%20%20%20FMan%20%20%20%20%20%20%20%20-%20HWA_CGA_M1_CLK_SEL%20%3D%206%20-%20Async%20mode%2C%20CGA%20PLL%202%20%2F2%20is%20clock%0A%20*%20%20%20eSDHC%2C%20QSPI%20-%20HWA_CGA_M2_CLK_SEL%20%3D%201%20-%20Async%20mode%2C%20CGA%20PLL%202%20%2F1%20is%20clock%0A%20*%0A%20*%20Serdes%20Lanes%20vs%20Slot%20information%0A%20*%20%20Serdes1%20Lane%200%20(D)%20-%20XFI9%2C%20AQR107%20PHY%0A%20*%20%20Serdes1%20Lane%201%20(C)%20-%20XFI10%2C%20SFP%20cage%0A%20*%20%20Serdes1%20Lane%202%20(B)%20-%20SGMII5%2C%20SGMII1%20port%0A%20*%20%20Serdes1%20Lane%203%20(A)%20-%20SGMII6%2C%20SGMII2%20port%0A%20*%0A%20*%20%20Serdes2%20Lane%200%20(A)%20-%20PCIe1%20Gen3%20x1%2C%20Slot%201%2C%20mPCIe%0A%20*%20%20Serdes2%20Lane%201%20(B)%20-%20PCIe2%20Gen3%20x1%2C%20Slot%202%0A%20*%20%20Serdes2%20Lane%202%20(C)%20-%20PCIe3%20Gen3%20x1%2C%20Slot%203%0A%20*%20%20Serdes2%20Lane%203%20(D)%20-%20SATA%0A%20*%0A%20*%20PLL%20mapping%3A%202211_2221%0A%20*%0A%20*%20Serdes%201%3A%0A%20*%20%20PLL%20mapping%3A%202211%0A%20*%0A%20*%20%20SRDS_PLL_REF_CLK_SEL_S1%20%3A%200b'01%0A%20*%20%20%20%20SerDes%201%2C%20PLL1%5B160%5D%20%3A%200%20-%20100MHz%20for%20SGMII%20and%20PCIe%0A%20*%20%20%20%20SerDes%201%2C%20PLL2%5B161%5D%20%3A%201%20-%20156.25MHz%20for%20XFI%0A%20*%20%20SRDS_PLL_PD_S1%20%3A%200b'0%0A%20*%20%20%20%20SerDes%201%2C%20PLL1%20%3A%200%20-%20not%20power%20down%0A%20*%20%20%20%20SerDes%201%2C%20PLL2%20%3A%200%20-%20not%20poewr%20down%0A%20*%20%20HWA_CGA_M1_CLK_SEL%5B224-226%5D%20%3A%206%20-%20Cluster%20Group%20A%20PLL%202%20%2F2%20to%20FMan%0A%20*%0A%20*%20Serdes%202%3A%0A%20*%20%20PLL%20mapping%3A%202221%0A%20*%20%20SRDS_PLL_REF_CLK_SEL_S2%20%3A%200b'00%0A%20*%20%20%20%20SerDes%202%2C%20PLL1%5B162%5D%20%3A%200%20-%20100MHz%20for%20SATA%0A%20*%20%20%20%20SerDes%202%2C%20PLL2%5B163%5D%20%3A%200%20-%20100MHz%20for%20PCIe%0A%20*%20%20SRDS_PLL_PD_S2%20%3A%200b'00%0A%20*%20%20%20%20SerDes%202%2C%20PLL1%20%3A%200%20-%20not%20power%20down%0A%20*%20%20%20%20SerDes%202%2C%20PLL2%20%3A%200%20-%20not%20poewr%20down%0A%20*%20%20SRDS_DIV_PEX_S2%20%3A%200b'01%0A%20*%20%20%20%2000%20-%20train%20up%20to%20max%20rate%20of%208G%0A%20*%20%20%20%2001%20-%20train%20up%20to%20max%20rate%20of%205G%0A%20*%20%20%20%2010%20-%20train%20up%20to%20max%20rate%20of%202.5G%0A%20*%0A%20*%20DDR%20clock%3A%0A%20*%20DDR_REFCLK_SEL%20%3A%201%20-%20DDRCLK%20pin%20provides%20the%20reference%20clock%20to%20the%20DDR%20PLL%0A%20*%0A%20*%2F%0A%0A%23include%20%26lt%3B..%2Fls1046ardb%2Fls1046a.rcwi%26gt%3B%0A%0ASYS_PLL_RAT%3D6%0AMEM_PLL_RAT%3D21%0ACGA_PLL1_RAT%3D16%0ACGA_PLL2_RAT%3D14%0ASRDS_PRTCL_S1%3D13107%0ASRDS_PRTCL_S2%3D34952%0ASRDS_PLL_REF_CLK_SEL_S1%3D0%0ASRDS_PLL_REF_CLK_SEL_S2%3D0%0ADDR_REFCLK_SEL%3D1%0ASRDS_REFCLK_SEL_S1%3D1%0ASRDS_REFCLK_SEL_S2%3D1%0ADDR_FDBK_MULT%3D2%0APBI_src%3D6%0AIFC_MODE%3D64%0AHWA_CGA_M1_CLK_SEL%3D6%0ADRAM_LAT%3D1%0ASPI_EXT%3D0%0AUART_BASE%3D5%0ARTC%3D0%0AIRQ_OUT%3D1%0AIRQ_BASE%3D112%0AIFC_GRP_A_EXT%3D1%0AIFC_GRP_F_EXT%3D1%0AIFC_GRP_E1_BASE%3D1%0AIFC_GRP_D_BASE%3D1%0AIFC_GRP_A_BASE%3D1%0AEC1%3D1%0AEC2%3D1%0AEM2%3D1%0AEMI2_DMODE%3D1%0AEMI2_CMODE%3D1%0AUSB_DRVVBUS%3D0%0AUSB_PWRFAULT%3D0%0ADVDD_VSEL%3D2%0AEVDD_VSEL%3D2%0AIIC2_EXT%3D1%0ASYSCLK_FREQ%3D600%0AHWA_CGA_M2_CLK_SEL%3D1%0A%0A.pbi%0A%2F%2F%20Set%20the%20BOOTLOCPTR%0Awrite%200x570600%2C%200x00000000%0Awrite%200x570604%2C%200x10000000%0A.end%0A%0A%23include%20%26lt%3B..%2Fls1046ardb%2Fcci_barrier_disable.rcw%26gt%3B%0A%23include%20%26lt%3B..%2Fls1046ardb%2Fusb_phy_freq.rcw%26gt%3B%0A%23include%20%26lt%3B..%2Fls1046ardb%2Fserdes_sata.rcw%26gt%3B%0A%23include%20%26lt%3B..%2Fls1046ardb%2Fa009531.rcw%26gt%3B%0A%0A.pbi%0A%2F%2F%20Alt%20base%20register%0Awrite%200x570158%2C%200x00001000%0Aflush%0A.end%0A%0A.pbi%0A%2F%2F%20flush%20PBI%20data%0Awrite%200x6100c0%2C%200x000fffff%0A.end%3C%2FCODE%3E%3C%2FPRE%3E%3CBR%20%2F%3E%3CBR%20%2F%3E%3C%2FLINGO-BODY%3E%3CLINGO-SUB%20id%3D%22lingo-sub-2149621%22%20slang%3D%22en-US%22%20mode%3D%22CREATE%22%20translate%3D%22no%22%3ERe%3A%20ls1046%20unable%20to%20boot%20from%20eMMC%3C%2FLINGO-SUB%3E%3CLINGO-BODY%20id%3D%22lingo-body-2149621%22%20slang%3D%22en-US%22%20mode%3D%22CREATE%22%3E%3CP%3EWe%20finally%20identified%20the%20problem.%20The%20RCW%20in%20composite%20firmware%20image%20of%20eMMC%26nbsp%3B%20was%20empty%20somehow.%20after%20fixed%20this%20trouble.%20We%20can%20boot%20from%20eMMC%26nbsp%3B%20now.%3C%2FP%3E%3CP%3E%3CSPAN%20class%3D%22lia-inline-image-display-wrapper%20lia-image-align-inline%22%20image-alt%3D%22gavingao_0-1754880505365.jpeg%22%20style%3D%22width%3A%20400px%3B%22%3E%3Cspan%20class%3D%22lia-inline-image-display-wrapper%22%20image-alt%3D%22gavingao_0-1754880505365.jpeg%22%20style%3D%22width%3A%20400px%3B%22%3E%3Cimg%20src%3D%22https%3A%2F%2Fcommunity.nxp.com%2Ft5%2Fimage%2Fserverpage%2Fimage-id%2F351678iCF5156BE1CB0EDD1%2Fimage-size%2Fmedium%3Fv%3Dv2%26amp%3Bpx%3D400%22%20role%3D%22button%22%20title%3D%22gavingao_0-1754880505365.jpeg%22%20alt%3D%22gavingao_0-1754880505365.jpeg%22%20%2F%3E%3C%2Fspan%3E%3C%2FSPAN%3E%3C%2FP%3E%3CBR%20%2F%3E%3C%2FLINGO-BODY%3E%3CLINGO-SUB%20id%3D%22lingo-sub-2148794%22%20slang%3D%22en-US%22%20mode%3D%22CREATE%22%20translate%3D%22no%22%3ERe%3A%20ls1046%20unable%20to%20boot%20from%20eMMC%3C%2FLINGO-SUB%3E%3CLINGO-BODY%20id%3D%22lingo-body-2148794%22%20slang%3D%22en-US%22%20mode%3D%22CREATE%22%3E%3CP%3ESurely%20we%20removed%20the%20sd%20card.%3C%2FP%3E%3CP%3EI%20think%20the%20problem%20should%20be%20also%20irrelevant%20to%20the%20dts%2C%20because%20the%20boot%20didn%E2%80%99t%20pass%20the%20BL1%20at%20all.%3C%2FP%3E%3CP%3EIs%20there%20any%20diagram%20describe%20the%20boot%20rom%20code%20logic%3F%3C%2FP%3E%3CBR%20%2F%3E%3C%2FLINGO-BODY%3E%3CLINGO-SUB%20id%3D%22lingo-sub-2148635%22%20slang%3D%22en-US%22%20mode%3D%22CREATE%22%20translate%3D%22no%22%3ERe%3A%20ls1046%20unable%20to%20boot%20from%20eMMC%3C%2FLINGO-SUB%3E%3CLINGO-BODY%20id%3D%22lingo-body-2148635%22%20slang%3D%22en-US%22%20mode%3D%22CREATE%22%3EDear%20%3CA%20href%3D%22https%3A%2F%2Fcommunity.nxp.com%2Ft5%2Fuser%2Fviewprofilepage%2Fuser-id%2F190505%22%20target%3D%22_blank%22%3E%40gavingao%3C%2FA%3E%2C%3CBR%20%2F%3E%3CBR%20%2F%3EDid%20you%20remove%20the%20SD%20card%20when%20you%20try%20to%20boot%20from%20the%20emmc%3F%3CBR%20%2F%3EDid%20you%20add%20the%20node%20for%20the%20eMMC%20into%20the%20Device%20Tree%3F%3CBR%20%2F%3EBR%3CBR%20%2F%3ELFGP%3C%2FLINGO-BODY%3E%3CLINGO-SUB%20id%3D%22lingo-sub-2147714%22%20slang%3D%22en-US%22%20mode%3D%22CREATE%22%20translate%3D%22no%22%3ERe%3A%20ls1046%20unable%20to%20boot%20from%20eMMC%3C%2FLINGO-SUB%3E%3CLINGO-BODY%20id%3D%22lingo-body-2147714%22%20slang%3D%22en-US%22%20mode%3D%22CREATE%22%3E%3CP%3EHere%20is%20the%20schematic%20of%20eMMC%20and%20SD%20card%20part.%3C%2FP%3E%3CP%3E%3CSPAN%20class%3D%22lia-inline-image-display-wrapper%20lia-image-align-inline%22%20image-alt%3D%22gavingao_0-1754490919321.png%22%20style%3D%22width%3A%20400px%3B%22%3E%3Cspan%20class%3D%22lia-inline-image-display-wrapper%22%20image-alt%3D%22gavingao_0-1754490919321.png%22%20style%3D%22width%3A%20400px%3B%22%3E%3Cimg%20src%3D%22https%3A%2F%2Fcommunity.nxp.com%2Ft5%2Fimage%2Fserverpage%2Fimage-id%2F351205iBD970B9A8D145E75%2Fimage-size%2Fmedium%3Fv%3Dv2%26amp%3Bpx%3D400%22%20role%3D%22button%22%20title%3D%22gavingao_0-1754490919321.png%22%20alt%3D%22gavingao_0-1754490919321.png%22%20%2F%3E%3C%2Fspan%3E%3C%2FSPAN%3E%3C%2FP%3E%3CBR%20%2F%3E%3C%2FLINGO-BODY%3E