Hello Zhong Shen,
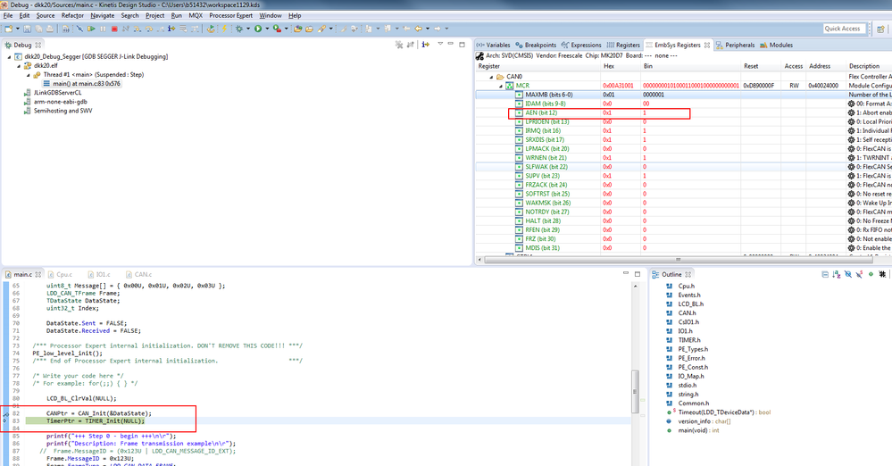
(1) About the register of MCR, there is no error , in the Reference Manual ,
it meaning after reset, the MCR value is 0xD890000F, we can see in the screenshot :

the value of 0xA30001 is after the initialize function: CANPtr = CAN_Init(&DataState);
this function is generated after you configure the CAN_LDD component , this is reply to how
to configure it , for example for the AEN bit of MCR register :
- after you enable the "About transimission mode" :

then generate code , then after run the initialize function , the bit of AEN will be "1"

(2) About your project , i will debug it on my side to check the problem .
Hope it helps
Alice