CAN packing
At the moment I am having to manually pack CAN messages using bit shifts, masks, mux etc in order to construct 8 bytes of data to transmit a CAN message. An example of one such message is shown below...

However, this is very tedious especially when there are lots of CAN messages to pack.
I came across the embedded coder block 'CAN pack' which imports the CAN database, but unfortunately I cannot get this to work.
There is a data type mismatch because the 'CAN Pack' output is not a structure...

The 'CAN pack' block does not seem to output structures...

Should this 'CAN pack' block work with the 'FCAN_Send' block and if so, how ?
If not, is there another way of packing the CAN messages (preferably by importing a CAN database) ?
CAN unpacking
I haven't tried unpacking signals from the 'FCAN_Receive' block yet, so far I have only unpacked the 8 raw bytes of data as shown below...

For testing purposes I have made byte 1 control a digital output (LED).
How can I extract the signals from the 8 bytes of raw data, without having to manually implement the unpacking using bit shifts, masks, mux etc
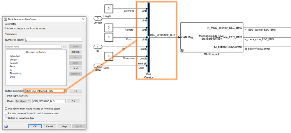
I tried the embedded coder block 'CAN unpack' which imports the CAN database, but unfortunately I cannot get this to work.
There is a data type mismatch because the 'CAN unpack' input does not allow structures...

Should this 'CAN unpack' block work with the 'FCAN_Receive' block and if so, how ?
If not, is there another way of unpacking the CAN messages (preferably by importing a CAN database) ?