tl;dr: Make sure JP12 is shorted, and JP9 is open to have Serial through USB work.
Okay,
I got this figured out. Alice, you were correct about the J12, but something was wrong with my board preventing me from having it work through USB. We got the other boards we ordered in now, and I was able to test them out and got UART working. However, there are some issues that definitely did NOT help with the issue.
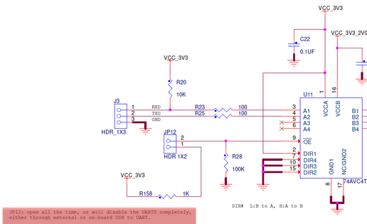
First is the schematic for the board, it mentions "JP12 is open all the time, or it will disable the UART0 completely, either through external or on-board USB to UART" (pg 4). This, to me, meant JP12 needed to be open or UART0 wouldn't work using any of the options. This didn't specifically mention J3 wouldn't work, so my assumption was all UART0 lines wouldn't work. The problem is without connections to J3, it will hold the RX line high, and the level shifter just puts out a high signal, drowning out the signal from the USB.

Also in the schematic, JP12 is listed as OPEN by default, which is what I was using for my information mostly. This should be CLOSED ("1-2") to allow USB UART to work on start. The boards were shipped with JP12 Open, but doesn't match the LPC55S06-EVK User Manual defaults (get to that in a minute).
Second issue is the "Getting Started" link: https://www.nxp.com/document/guide/getting-started-with-the-lpc55s06-evk-evaluation-board:GS-LPC55S0...
When going through the steps, 2.5 doesn't mention anything about making sure a jumper for JP12 is closed to make this work. It also is referencing Serial over USB, so if it isn't referenced here I would expect to be able to just plug and play with Serial over USB straight out of the box.

Lastly, is the LPCXpresso55S06 Development Boards User Manual. This is the one document I think was the most "correct", as the definition for JP12 actually mentions it needs to be installed to use USB to UART0, and JP9 needs to be open (default and correct). However, it notes JP12 is "Installed" by default, which the boards are not shipped that way (which I think is the fundamental issue with the EVK boards).

Section 6.1 also correctly goes into the details of how to jumper the board for JP12, JP9, and use J3.

For a fix to this issue, I think JP12 needs to be switched to ("1-2") on the schematic, the JP12 note I mentioned in the schematic be updated with better wording, and the boards be shipped with JP12 shorted. If these would have been different, things would have been better!