
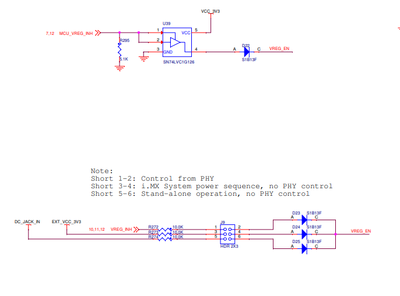
Hello, in the SJA1105Q-EVB evaluation board, the 3.3V enable pin VREG_EN can be controlled as shown in the figure. What is the process and principle between the control by the LPC1788FET208 main chip pin MCU_VREG_INH and the control by the J9 jumper?