Hi,
Regarding your question, first of all, for LPC552x, the JTAG port is only used for boundary scan, it can not be used to download code and debug, you have to use SWD port for downloading/debugging.

Secondly, I have checked your schematics, I think it is okay, a 22uF capacitor must be connected to end of inductor L1 for the on-chip DC/DC converter, I suppose you have connected it, but does not display.
for your issue "We use mains and battery mode for power supply. During this power switching, controller get resets.", you do not draw the mains and battery power on the posted schematics, if both the mains and battery power supply are 5V, I suppose that you can connect two diodes and a large bypass capacitor.
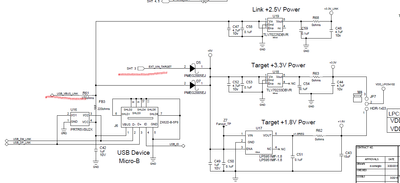
This is the our EVK schematics with multiple power sources.

one of the 5V power supplies is from external power connector, another is from USB port.
Regarding the Reset event, I suppose that the power switching is not smooth, there is a power supply voltage drop, which leads to reset event by the on-chip BOD(Brown-out detector) module.
If it does not answer your question, pls update the ticket.
Hope it is helpful
BR
XiangJun Rong