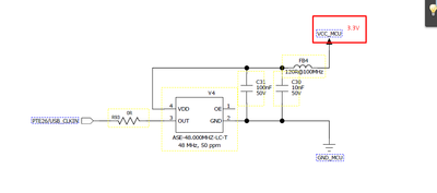
hi, we desing custom pcb with k64, we are trying to communite via usb, when usb disk attached, i get USB_HostEventEnumerationFail, when i examine the signal with oscilloscope, i get such a signal. Do you have any idea about this problem ? ide : McuXpresso sdk : 2.8.2