I want to design a pcb that includes MKL26Z128VFT4 mcu. How can I program it?

キャンセル
次の結果を表示 
表示  限定  | 次の代わりに検索 
もしかして: 

I want to design a pcb that includes MKL26Z128VFT4 mcu. How can I program it?

ソリューションへジャンプ
4,246件の閲覧回数
omerbulut
Contributor III

Which programmer that is useful for me? I need an explanation as tutorial about that. I don't know any materials such as programmers etc.. Could you help me please?

ラベル(3)
0 件の賞賛
返信
1 解決策
3,884件の閲覧回数
omerbulut
Contributor III

Capture.PNG

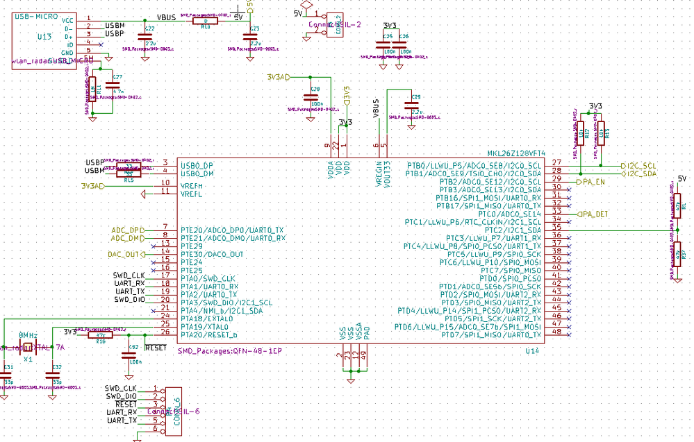
ok. I tried to program mkl26z128vft4 with segger j-link edu. but it didn't realize it. I tried again and again, it didn't work. Could you suggest me any idea about it?

元の投稿で解決策を見る

0 件の賞賛
返信
14 返答(返信)
3,884件の閲覧回数
omerbulut
Contributor III

I have a MKL26Z128VFT Freescale Microcontroller. I want to use additional crystal capacitor for USB communication, I mean it needs 48 MHz. I cannot create and add its library with the Processor Expert. Could you suggest me way that can works for it? thank you very much..

0 件の賞賛
返信
3,884件の閲覧回数
kerryzhou
NXP TechSupport
NXP TechSupport

Hi Ö

     I find you already create a new post about your new question:

using processor expert to create component codes

   I will reply you in your new post, please wait patiently!

Best Regards,

Jingjing

0 件の賞賛
返信
3,884件の閲覧回数
kerryzhou
NXP TechSupport
NXP TechSupport

Hi ,

    About the KL26 PCB design, you can refer to the FRDM-KL26 schematic and the KL series quick reference manual.

   About the programmer, I suggest you to use Segger JLINK or P&E multilink.

   For the detail usage, you can refer to the programmer document.

If you still have question, please contact me!


Have a great day,
Jingjing

-----------------------------------------------------------------------------------------------------------------------
Note: If this post answers your question, please click the Correct Answer button. Thank you!
-----------------------------------------------------------------------------------------------------------------------

0 件の賞賛
返信
3,884件の閲覧回数
omerbulut
Contributor III

is it possible to program over usb via computer without a programmer?

0 件の賞賛
返信
3,884件の閲覧回数
kerryzhou
NXP TechSupport
NXP TechSupport

You can't program over usb via computer without a programmer!

0 件の賞賛
返信
3,885件の閲覧回数
omerbulut
Contributor III

Capture.PNG

ok. I tried to program mkl26z128vft4 with segger j-link edu. but it didn't realize it. I tried again and again, it didn't work. Could you suggest me any idea about it?

0 件の賞賛
返信
3,884件の閲覧回数
kerryzhou
NXP TechSupport
NXP TechSupport

Hi,

     SWD_DIO  pin need to add external 4.7K to 10K pullup resistor.

    NMI_b pin need to add external 4.7K to 10K pullup resistor.

  After you add it, use the Jlink command to check, whether it can find the ARM cortex M0+ core.

  Any question after testing, just let me know!

Best Regards,

Jingjing

0 件の賞賛
返信
3,884件の閲覧回数
omerbulut
Contributor III

Hi;

I add SWD_IO pin an external 4.7 k pull up resistor. It doesn't work. Could you help me about it please?

Thank you very much

0 件の賞賛
返信
3,884件の閲覧回数
kerryzhou
NXP TechSupport
NXP TechSupport

Hi ,

   Do you have JLINK?

   Please use the JLINK as the debugger, then intall the JLINK driver which you can download from this link:

SEGGER - The Embedded Experts - Download

  After you install the JLINK driver, use JLINK commander to check, whether you can find the ARM Cortex M0+ or not?

  NMI need the external 4.7K pull up.

  Besides, you said, you can't realize mcu again, did you mean, you can recognize the mcu before, but now you can recognize it?

Jingjing

0 件の賞賛
返信
3,884件の閲覧回数
omerbulut
Contributor III

could you say to me the pin out connections for jlink segger to mcu?

Thank you very much..

0 件の賞賛
返信
3,884件の閲覧回数
kerryzhou
NXP TechSupport
NXP TechSupport

Please refer to SWD interface picture I already give your in the above reply.

The JLINK is using the standard interface, you just need to connect the correct pin out.

Please refer to that picture I already give you.

Jingjing

0 件の賞賛
返信
3,884件の閲覧回数
omerbulut
Contributor III

Hi,

It didn't realize mcu again. I added pull-up resistors but nothing changed.

0 件の賞賛
返信
3,884件の閲覧回数
omerbulut
Contributor III

I have a question exactly :smileyhappy: Which pins enough for the programming? Example I chose the Segger JLINK company. or P&E Multilink. Which pins do I need for this programmer and how can I do? Could you please lead me about that? I will appreciate about it. Thank you very much :smileyhappy:

0 件の賞賛
返信
3,884件の閲覧回数
kerryzhou
NXP TechSupport
NXP TechSupport

Hi &Ouml,

      About the pin for programming, you need to use the SWD interface:

    VDD, SWD_CLK(PTA0), SWD_DIO(PTA3), RESET_b(PTA20), GND.

   Here SWD_DIO need to add 10K pull up, RESET_b need to add 4.7k to 10k pullup resistor and connect 0.1uf capacitor to ground.

  The above is the KL26 SWD interface design, and the MCU pin used for programming.

   About the JLINK programming, because JLINK is using the standard ARM JTAG.

   Please follow this picture:

jtag-swd.jpg

TMS is the SWD_DIO pin, TCK is the SWD_CLK pin.

Besides, you can't program over usb via computer without a programmer, you must use the programmer to program the KL26 chip, FRDM-KL26 seems use the usb port to program the chip, because it have the onboard programmer.

Wish it helps you!

Have a great day,

Jingjing

-----------------------------------------------------------------------------------------------------------------------
Note: If this post answers your question, please click the Correct Answer button. Thank you!
-----------------------------------------------------------------------------------------------------------------------

0 件の賞賛
返信