Hello,
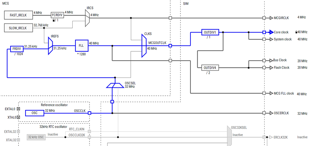
I have setup the clock configuration as shown below for the KW41Z MCU. Clock is configured to use the FEE Mode

During bootup the code gets stuck in the CLOCK_SetFeeMode function

The reason being the highlighted code below

I have another similar board (both boards are custom design) on which this does not happen with the same clock settings.
I have gone through the errata related to this issue observed in the past and it is mentioned that commenting this code will have no side effects. I therefore commented out the highlighted code above and everything worked fine.
What i would like to know is what could be the reason the code is not working on other boards and not this one ?
Would it be OK to implement a time out as shown below without any side effects ?

Regards
- TestBed