Dear Communty,
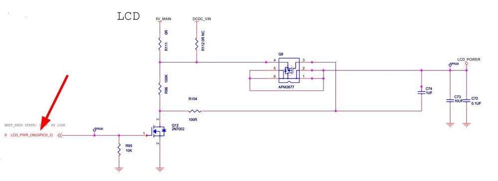
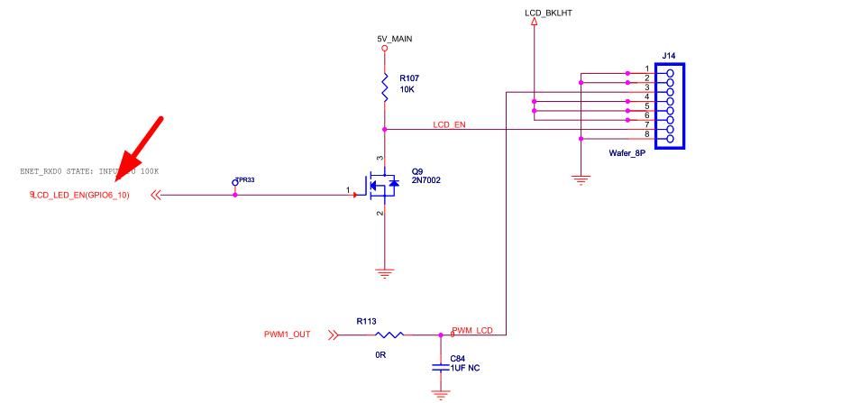
our board is imx6q,i am porting linux-4.1.15, i need to run a 1920*1080 lvds screen, this screen need large power(backlight Vmin = 60v), so we add a power supply circuit for screen. there are schematics of lcd power as follows:
1、

2、

3、

4、

5、

As you can see,we should add three gpios to control power sequence, there are 'lcd_power_on', 'lcd_en' and 'backlight_power_on'. how should i configure device tree, or add and modify codes. it had troubled me for a long time.
anyone can help me?
Looking forward to your reply!
Best regards
fulinux.