USB HOST to program the NAND Flash using mfgtool

cancel
Showing results for 
Show  only  | Search instead for 
Did you mean: 

USB HOST to program the NAND Flash using mfgtool

Jump to solution
5,322 Views
Ramtry
Contributor III

Hi,

My firmware application involves transferring of data between pen drive which connected on EVK board USB 1 Host . Currently using MgfTool to flash the program into NAND Flash chip by connecting the usb cable between USB 0 Device of board and PC. Still wonder, is it possible to use both flashing of nand flash chip and pendrive data transfer using one USB channel  may be USB0 or USB1 ?  For instance, program the NAND flash IC using USB0  and use the same USB0 to my application to interface pendrive.

Thanks,

RAM

Labels (2)
0 Kudos
Reply
1 Solution
3,972 Views
Ramtry
Contributor III

Hi Yuri,,

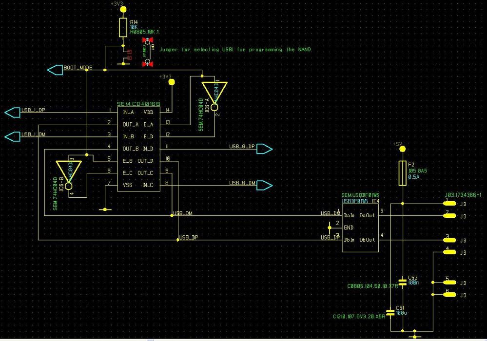
multiplexing of USB 0 and USB 1 are done successfully. am posting the schematicusb multi.JPG

thanks

ram

View solution in original post

0 Kudos
Reply
5 Replies
3,972 Views
Yuri
NXP Employee
NXP Employee

   The MFG tool may use only USB OTG (USB0) of the i.MX28.

There are no tools from Freescale to flash NAND, using USB Host of the i.MX28, sorry.

   Next, generally it is possible to write NAND and a sticker, connected to USB Host of i.MX28,

via the MFG, but we do not have an example for USB sticker writing.

   Also it is possible to use the i.MX28 USB OTG in both modes (Host and Device),

but - of course - not simultaneously.  

0 Kudos
Reply
3,972 Views
Ramtry
Contributor III

Hey Yuri,

Thanks for your post. I am multiplexing the USB channel 0 and 1 with the help of bilateral switch (cd4016). Whenever i want to program then placing the jumper. After programming remove the jumper. Attached the schematic .

thanks

ramusb multiplex.JPG

0 Kudos
Reply
3,972 Views
Yuri
NXP Employee
NXP Employee

I have some doubt regarding frequency parameters of the switch (I am afraid it cannot guarantee 480 MHz passing).
It would be better to use special USB solutions, say as following :

http://www.ti.com/lit/ds/symlink/ts3usb221.pdf

0 Kudos
Reply
3,973 Views
Ramtry
Contributor III

Hi Yuri,,

multiplexing of USB 0 and USB 1 are done successfully. am posting the schematicusb multi.JPG

thanks

ram

0 Kudos
Reply
3,972 Views
Ramtry
Contributor III

Hi Yuri,,

You are absolutely right about the frequency. I tested by giving the 400 MHz to the input of 4016 and out is very distorted. So, i came up with new IC TS3USB30EDGSR - TEXAS INSTRUMENTS - IC, SWITCHES, MULTIPLEXERS | Farnell United Kingdom

Moreover this IC has ESD protection as well.

I received this IC and gonna test it and update here,,  I hope finger cross

Thanks,

RAM

0 Kudos
Reply