
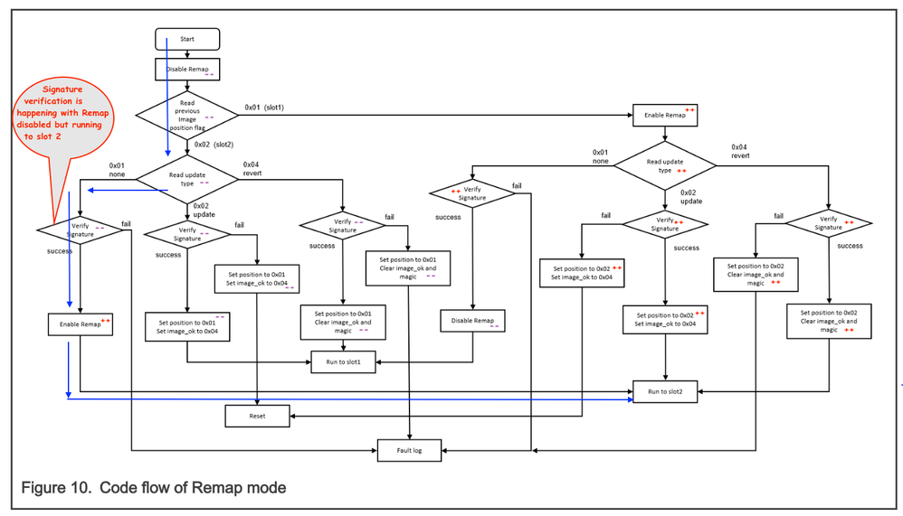
Please check the highlighted part in the above flow chart. I have marked all blocks where Remap is enabled with "++" and where Remap is disabled to "--"
The enable Remap block in the above flow should be before verification and that is indeed the case in the SBL code.