Hi everyone,
I have a custom hardware with i.MX6 Quad CPU. I would like to use its RMII interface to communicate with SMSC's LAN8720A PHY. Configuration, detection and communication seem to be right, but the problem is that all packets are received or transmitted by the PHY are totally wrong in fact. Below you can find an example ifconfig output, look at the statistics.
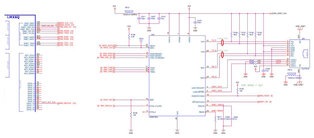
The connection is based on Freescale documentation: IMX6DQ6SDLHDG Rev 1 / Chapter 12.2. The part of schematic is attached. The system uses GPIO_16 pin to generate the reference clock. I measured the clock with frequency counter and is exact (<50ppm). The signal quality is a bit distorted, but is between LAN8720A's timing margins. I tried with different drive strengths, but none of them helped. An oscillogram is attached (in case of DSE=60Ohm). Anyway, I tried with external 50MHz clock on GPIO_16 with ENET_CLK_SEL:0, but same problem.
I observed the RMII lines with logic analyzer. It seems good to me, but I can't decode and interpret it.
RMII signals have 1410mils lengths, however REF_CLK has 1750mils.
I have already used LAN8720A with this connector successfully on another board, so physical part might not be the cause of error.
By the way, changing link's speed to 10Mbps does not help either.
Any help would be appreciated.
Best Regards,
Laszlo Timko
Tested software versions:
U-Boot: imx_v2015.04_3.14.52_1.1.0_ga
Linux: 3.14.28_1.0.0_ga and imx_3.14.52_1.1.0_ga and imx_4.1.15_1.0.0_ga
Device tree:
&fec {
pinctrl-names = "default";
pinctrl-0 = <&pinctrl_enet>;
phy-mode = "rmii";
phy-reset-gpios = <&gpio5 6 GPIO_ACTIVE_HIGH>;
phy-reset-duration = <2>;
status = "okay";
};
pinctrl_enet: enetgrp {
fsl,pins = <
MX6QDL_PAD_ENET_MDIO__ENET_MDIO 0x1b0a8
MX6QDL_PAD_ENET_MDC__ENET_MDC 0x1b0a8
MX6QDL_PAD_ENET_RXD0__ENET_RX_DATA0 0x1b0a8
MX6QDL_PAD_ENET_RXD1__ENET_RX_DATA1 0x1b0a8
MX6QDL_PAD_ENET_CRS_DV__ENET_RX_EN 0x1b0a8
MX6QDL_PAD_ENET_RX_ER__ENET_RX_ER 0x1b0a8
MX6QDL_PAD_ENET_TXD0__ENET_TX_DATA0 0x1b0a8
MX6QDL_PAD_ENET_TXD1__ENET_TX_DATA1 0x1b0a8
MX6QDL_PAD_ENET_TX_EN__ENET_TX_EN 0x1b0a8
MX6QDL_PAD_GPIO_16__ENET_REF_CLK 0x4001b0a1
MX6QDL_PAD_DISP0_DAT12__GPIO5_IO06 0x1b0b0 /* ENET_RST */
MX6QDL_PAD_DISP0_DAT11__GPIO5_IO05 0x1b0b0 /* ENET_INT */
>;
};
The changes made in kernel source to generate 50MHz clock:
linux-2.6-imx-rel_imx_3.14.28_1.0.0_ga/arch/arm/mach-imx/clk-imx6q.c:
@@ -568,8 +568,8 @@
imx_clk_prepare_enable(clk[IMX6QDL_CLK_USBPHY2_GATE]);
}
- /*Set enet_ref clock to 125M to supply for RGMII tx_clk */
- clk_set_rate(clk[IMX6QDL_CLK_ENET_REF], 125000000);
+ /*Set enet_ref clock to 50M to supply for RMII tx_clk */
+ clk_set_rate(clk[IMX6QDL_CLK_ENET_REF], 50000000);
#ifdef CONFIG_MX6_VPU_352M
/*
Register values verification:
IOMUXC_SW_PAD_CTL_PAD_GPIO16:
root@mx6obu:~# devmem2 0x20e0618 w
Value at address 0x20E0618 (0x76f90618): 0x1B0A1 (-> 60Ohm DSE, SRE)
IOMUXC_SW_MUX_CTL_PAD_GPIO16:
root@mx6obu:~# devmem2 0x20e0248 w
Value at address 0x20E0248 (0x76fc0248): 0x12 (-> SION, ALT2:ENET_REF_CLK)
IOMUX_ENET_REF_CLK_SELECT_INPUT:
root@mx6obu:~# devmem2 0x20e083C w
Value at address 0x20E083C (0x76f1983c): 0x1 (-> DAISY - GPIO16_ALT2)
IOMUXC_GPR1:
root@mx6obu:~# devmem2 0x20e0004
Value at address 0x20E0004 (0x76fdb004): 0x48693005 (-> ENET_CLK_SEL:1)
PHY related kernel boot log:
[ 1.260400] libphy: fec_enet_mii_bus: probed
[ 1.263863] fec 2188000.ethernet eth0: registered PHC device 0
[ 15.536851] fec 2188000.ethernet eth0: Freescale FEC PHY driver [SMSC LAN8710/LAN8720] (mii_bus:phy_addr=2188000.ethernet:01, irq=-1)
[ 15.548649] IPv6: ADDRCONF(NETDEV_UP): eth0: link is not ready
[ 19.696915] libphy: 2188000.ethernet:01 - Link is Up - 100/Full
[ 19.701573] IPv6: ADDRCONF(NETDEV_CHANGE): eth0: link becomes ready
Ethernet info:
root@mx6obu:~# ethtool eth0
Settings for eth0:
Supported ports: [ TP MII ]
Supported link modes: 10baseT/Half 10baseT/Full
100baseT/Half 100baseT/Full
Supported pause frame use: Symmetric
Supports auto-negotiation: Yes
Advertised link modes: 10baseT/Half 10baseT/Full
100baseT/Half 100baseT/Full
Advertised pause frame use: Symmetric
Advertised auto-negotiation: Yes
Link partner advertised link modes: 10baseT/Half 10baseT/Full
100baseT/Half 100baseT/Full
Link partner advertised pause frame use: No
Link partner advertised auto-negotiation: Yes
Speed: 100Mb/s
Duplex: Full
Port: MII
PHYAD: 1
Transceiver: external
Auto-negotiation: on
Supports Wake-on: d
Wake-on: d
Link detected: yes
root@mx6obu:~# ifconfig eth0
eth0 Link encap:Ethernet HWaddr 00:40:95:36:35:33
inet addr:10.0.3.174 Bcast:10.0.3.255 Mask:255.255.252.0
inet6 addr: fe80::240:95ff:fe36:3533/64 Scope:Link
UP BROADCAST RUNNING MULTICAST MTU:1500 Metric:1
RX packets:98 errors:98 dropped:26 overruns:0 frame:98
TX packets:76 errors:0 dropped:0 overruns:0 carrier:0
collisions:0 txqueuelen:1000
RX bytes:28847 (28.1 KiB) TX bytes:6949 (6.7 KiB)
U-Boot log:
Net: eth_init: fec_probe(bd, -1, 1) @ 02188000
fec_mii_setspeed: mii_speed 0000001a
fec_mdio_read: phy: 01 reg:02 val:0x7
fec_mdio_read: phy: 01 reg:03 val:0xc0f1
fec_mii_setspeed: mii_speed 0000001a
fec_mdio_read: phy: 01 reg:00 val:0x3000
fec_mdio_write: phy: 01 reg:00 val:0xb000
fec_mdio_read: phy: 01 reg:00 val:0x3000
FEC connected to SMSC LAN8710/LAN8720
fec_mdio_read: phy: 01 reg:04 val:0x1e1
fec_mdio_read: phy: 01 reg:00 val:0x3000
FEC [PRIME]
=> ping 10.0.0.102
eth_halt: wait for stop regs
eth_halt: done
fec_mii_setspeed: mii_speed 0000001a
fec_open: fec_open(dev)
fec_mdio_read: phy: 01 reg:01 val:0x782d
fec_mdio_read: phy: 01 reg:01 val:0x782d
fec_mdio_read: phy: 01 reg:04 val:0x1e1
fec_mdio_read: phy: 01 reg:05 val:0x41e1
fec_open:Speed=100
Using FEC device
fec_send: status 0xc00 index 0 ret 0
fec_recv: ievent 0xc000000
fec_recv: status 0x8000
fec_recv: stop
fec_recv: ievent 0x0
fec_recv: status 0x8000
fec_recv: stop
fec_recv: ievent 0x0
fec_recv: status 0x8000
fec_recv: stop
fec_recv: ievent 0x0
fec_recv: status 0x8000
ARP Retry count exceeded; starting again
ARP Retry count exceeded; starting again
...
Part of schematic:

REF_CLK scope measurement:
Analyzer output sample (RMII_TXD):
