Artur,
Thanks for your reply.
I found in the HW Design Checking List for i.Mx6DQSDL Rev3.0.xlsx an answer.
BTW, this document is not very easy to download.
Anyway here is my understanding
If i don't need to be compliant to GEN2 i can use a low cost solution describe below:

Due to CLKx_P/N is LVDS port and don't match with PCIe reference clock specification. For PCIe Gen1 application, following low cost soultion can be used(DC bias and AC impedance should be considered).
----------------------------------------------------------------------------------------------------------------------------------------------------------------------------------------------------
If i want to be compliant to GEN2, i need to implement the solution below:

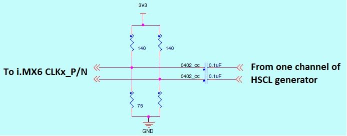
PCIe reference clock solution which provided by CLKx_N/P of i.MX6 chip can't pass PCIe Gen2 compliance test. Recommend using external PCIe 2.0/3.0 clock generator with 2 HCSL outputs solution. One clock channel connect to i.MX6 as a reference input, please click Ref14 for reference circuit. Another clock channel should connect to PCIe connector, please contact generator vendor for detailed design guide.
Just one question:
If i use a GEN2 Endpoint device does it mean that the low cost solution is not functional ?