Hi,
I have two board with different analog input circuit. The first one can get the ADC value correctly, but the second one cannot and always get 4095 (12 bit). The software used for testing is the same.
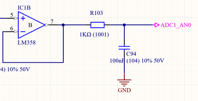
The first analog input circuit is designed with passive components, and the second one is designed with an amplifier.
The analog input circuit that cannot successfully read the value is as follows.
Should the ADC or PORT module be configured differently between the two different designs?

S32K3