S32K322 ADC reading issue

取消
显示结果 
显示  仅  | 搜索替代 
您的意思是: 
已解决

S32K322 ADC reading issue

跳至解决方案
1,598 次查看
YL005
Contributor III

Hi,

I have two board with different analog input circuit. The first one can get the ADC value correctly, but the second one cannot and always get 4095 (12 bit). The software used for testing is the same.

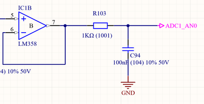
The first analog input circuit is designed with passive components, and the second one is designed with an amplifier.

The analog input circuit that cannot successfully read the value is as follows.

Should the ADC or PORT module be configured differently between the two different designs?

YL005_0-1714644256706.png

S32K3

 

0 项奖励
回复
1 解答
1,554 次查看
_Leo_
NXP TechSupport
NXP TechSupport

I am glad that you found the root cause of your issue. Any other questions feel free to continue using our technical support service.

在原帖中查看解决方案

0 项奖励
回复
3 回复数
1,577 次查看
YL005
Contributor III

Hi,

I made some attempts, and it seemed that the software configuration should be fine, so I did Adc_SelftTest and found that there were differences in the results of the self test. What are the possible causes of the two errors ERR_C and ERR_S0?

YL005_0-1714699526459.png

 

0 项奖励
回复
1,571 次查看
YL005
Contributor III

Hi,

I found that the ADC problem on the board was caused by not providing VREFH correctly.

And the wrong voltage caused the self test error.

When I provide the correct voltage to VREFH, I get right ADC values.

0 项奖励
回复
1,555 次查看
_Leo_
NXP TechSupport
NXP TechSupport

I am glad that you found the root cause of your issue. Any other questions feel free to continue using our technical support service.

0 项奖励
回复