*******************************************************************************
The purpose of this demo application is to present a usage of the
POWER & WKUP IP Driver for the S32K3xx MCU.
In current example :--
SW-5 = PTB-26 -----> PRESS to enter the STANDBY mode.
SW-6 = PTB-19 = WKUP[38] --> PRESS to exit the STANDBY mode.
The example uses PIT-0 timer, to generate the periodic interrupt.
------------------------------------------------------------------------------
* Test HW: S32K3X4EVB-T172
* MCU: S32K324
* Compiler: S32DS3.5
* SDK release: RTD 3.0.0
* Debugger: PE micro
* Target: internal_FLASH
********************************************************************************
Push Buttons :---
Wake-up source, SW-6 GPIO:--
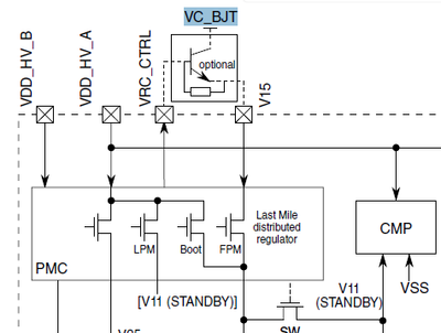
********* If you use external BJT on your board to generate 1.5 volts *******************

I tested on Our T172 EVB, with NPN external Ballast transistor is selected to supply the V15_MCU domain. I am able to wake up from standby mode.
If we select 2-3 in J31 then NPN external Ballast transistor is selected to supply the V15_MCU domain & wakeup is ok on T172 EVB
You have to make following settings in code :--