Example S32K324 STANDBY wake up using CAN-0-RX and GPIO Switch DS3.5 RTD300

キャンセル
次の結果を表示 
表示  限定  | 次の代わりに検索 
もしかして: 

Example S32K324 STANDBY wake up using CAN-0-RX and GPIO Switch DS3.5 RTD300

Example S32K324 STANDBY wake up using CAN-0-RX and GPIO Switch DS3.5 RTD300

*******************************************************************************

 The purpose of this demo application is to present a usage of the
 POWER & WKUP IP Driver for the S32K3xx MCU.

In current example :--
SW-5 = PTB-26  -----> PRESS to enter the STANDBY mode.
SW-6 = PTB-19 = WKUP[38] --> PRESS to exit the STANDBY mode.
CAN-0-RX = PTA-6 = WKUP[15] --> send CAN message to exit the STANDBY mode

The example uses PIT-0 timer, to generate the periodic interrupt.

The example uses FLEXCAN-0 for transmit & receive using following Message buffer :--
#define RX_MB_IDX_0 10U
#define RX_MB_IDX 11U
#define TX_MB_IDX 12U


BAUDRATE : 500 KBPS


 ------------------------------------------------------------------------------
* Test HW: S32K3X4EVB-T172
* MCU: S32K324
* Compiler: S32DS3.5
* SDK release: RTD 3.0.0
* Debugger: PE micro
* Target: internal_FLASH
********************************************************************************

CAN BUS :--

Dinesh_Guleria_6-1721374510468.png

 



Push Buttons :---


Dinesh_Guleria_0-1721374360734.png

 

 

 

Dinesh_Guleria_1-1721374361256.png

 


Wake-up source, SW-6 GPIO:--

Dinesh_Guleria_2-1721374360866.png

 

Wake-up source, CAN-0-RX :--
According to the IOMUX table in RM, for example, PTA6 can be used as WKPU15 and CAN0_RX. It means that the WKPU15 input doesn't require specific MSCR configuration.
So if its input buffer is enabled and the corresponding WKPU input channel is enabled/configured in the WKPU, it should be able to act as wake-up input.

Dinesh_Guleria_7-1721374532434.png

 

Standby entry :--

Dinesh_Guleria_8-1721374542742.png

 

STandby clock :--

Dinesh_Guleria_9-1721374587254.png

 
Enter Standby mode :--

Dinesh_Guleria_10-1721374619540.png

 



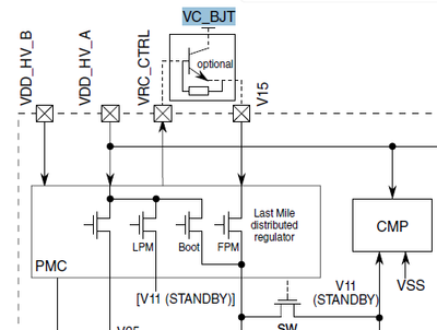
********* If you use external BJT on your board to generate 1.5 volts *******************

Dinesh_Guleria_3-1721374360795.png

 

 

I tested on Our T172 EVB, with NPN external Ballast transistor is selected to supply the V15_MCU domain. I am able to wake up from standby mode.

If we select 2-3 in J31 then NPN external Ballast transistor is selected to supply the V15_MCU domain & wakeup is ok on T172 EVB

You have to make following settings in code :--

Dinesh_Guleria_4-1721374360996.png

 

 

Dinesh_Guleria_5-1721374361280.png

 

添付
%3CLINGO-SUB%20id%3D%22lingo-sub-1911972%22%20slang%3D%22en-US%22%20mode%3D%22CREATE%22%3E%E4%BE%8B%EF%BC%9ACAN-0-RX%E3%81%8A%E3%82%88%E3%81%B3GPIO%E3%82%B9%E3%82%A4%E3%83%83%E3%83%81DS3.5%20RTD300%E3%82%92%E4%BD%BF%E7%94%A8%E3%81%97%E3%81%A6S32K324%E3%82%B9%E3%82%BF%E3%83%B3%E3%83%90%E3%82%A4%E3%83%BB%E3%83%A2%E3%83%BC%E3%83%89%E3%81%8B%E3%82%89%E3%82%A6%E3%82%A7%E3%82%A4%E3%82%AF%E3%82%A2%E3%83%83%E3%83%97%E3%81%99%E3%82%8B%3C%2FLINGO-SUB%3E%3CLINGO-BODY%20id%3D%22lingo-body-1911972%22%20slang%3D%22en-US%22%20mode%3D%22CREATE%22%3E%0A%3CDIV%20class%3D%22lia-message-template-content-zone%22%3E%0A%3CP%3E%3CSPAN%3E*******************************************************************************%3C%2FSPAN%3E%3CBR%20%2F%3E%3CBR%20%2F%3E%3CSPAN%3E%26nbsp%3B%E3%81%93%E3%81%AE%E3%83%87%E3%83%A2%E3%83%BB%E3%82%A2%E3%83%97%E3%83%AA%E3%82%B1%E3%83%BC%E3%82%B7%E3%83%A7%E3%83%B3%E3%81%AF%E3%80%81%3C%2FSPAN%3E%3CBR%20%2F%3E%3CSPAN%3EPOWER%20%26amp%3B%20WKUP%20IP%E3%83%89%E3%83%A9%E3%82%A4%E3%83%90%E3%82%92S32K3xx%20MCU%E3%81%A7%E4%BD%BF%E7%94%A8%E3%81%99%E3%82%8B%E6%96%B9%E6%B3%95%E3%82%92%E7%A4%BA%E3%81%99%E3%81%93%E3%81%A8%E7%9B%AE%E7%9A%84%E3%81%A8%E3%81%97%E3%81%A6%E3%81%84%E3%81%BE%E3%81%99%E3%80%82%3CBR%20%2F%3E%3CBR%20%2F%3E%3C%2FSPAN%3E%E7%8F%BE%E5%9C%A8%E3%81%AE%E4%BE%8B%EF%BC%9A--%3CBR%20%2F%3ESW-5%20%3D%20PTB-26%26nbsp%3B%20-----%26gt%3B%20%E3%80%8C%E6%8A%BC%E3%81%99%E3%80%8D%E3%82%92%E3%82%AF%E3%83%AA%E3%83%83%E3%82%AF%E3%81%97%E3%81%A6%E3%82%B9%E3%82%BF%E3%83%B3%E3%83%90%E3%82%A4%E3%83%BB%E3%83%A2%E3%83%BC%E3%83%89%E3%81%AB%E5%85%A5%E3%82%8A%E3%81%BE%E3%81%99%E3%80%82%3CBR%20%2F%3ESW-6%20%3D%20PTB-19%20%3D%26nbsp%3BWKUP%5B38%5D%20--%26gt%3B%26nbsp%3B%E3%80%8C%E6%8A%BC%E3%81%99%E3%80%8D%E3%82%92%E3%82%AF%E3%83%AA%E3%83%83%E3%82%AF%E3%81%97%E3%81%A6%E3%80%81%E3%82%B9%E3%82%BF%E3%83%B3%E3%83%90%E3%82%A4%E3%83%BB%E3%83%A2%E3%83%BC%E3%83%89%E3%82%92%E7%B5%82%E4%BA%86%E3%81%97%E3%81%BE%E3%81%99%E3%80%82%3CBR%20%2F%3E%3CSPAN%3ECAN-0-RX%20%3D%20PTA-6%20%3D%26nbsp%3BWKUP%5B15%5D%20--%26gt%3B%26nbsp%3BCAN%E3%83%A1%E3%83%83%E3%82%BB%E3%83%BC%E3%82%B8%E3%82%92%E9%80%81%E4%BF%A1%E3%81%97%E3%81%A6%E3%80%81%E3%82%B9%E3%82%BF%E3%83%B3%E3%83%90%E3%82%A4%E3%83%BB%E3%83%A2%E3%83%BC%E3%83%89%E3%82%92%E7%B5%82%E4%BA%86%E3%81%97%E3%81%BE%E3%81%99%3C%2FSPAN%3E%3CBR%20%2F%3E%3CBR%20%2F%3E%3CSPAN%3E%E3%81%93%E3%81%AE%E4%BE%8B%E3%81%A7%E3%81%AF%E3%80%81PIT-0%E3%82%BF%E3%82%A4%E3%83%9E%E3%82%92%E4%BD%BF%E7%94%A8%E3%81%97%E3%81%A6%E3%80%81%E5%89%B2%E3%82%8A%E8%BE%BC%E3%81%BF%E3%82%92%E5%AE%9A%E6%9C%9F%E7%9A%84%E3%81%AB%E7%99%BA%E7%94%9F%E3%81%95%E3%81%9B%E3%81%A6%E3%81%84%E3%81%BE%E3%81%99%E3%80%82%3C%2FSPAN%3E%3CBR%20%2F%3E%3CBR%20%2F%3E%3C%2FP%3E%0A%3CP%3E%3CSPAN%3E%E3%81%93%E3%81%AE%E4%BE%8B%E3%81%A7%E3%81%AF%E3%80%81%E9%80%81%E4%BF%A1%E3%81%A8%E5%8F%97%E4%BF%A1%E3%81%ABFLEXCAN-0%E3%82%92%E4%BD%BF%E7%94%A8%E3%81%97%E3%81%A6%E3%81%8A%E3%82%8A%E3%80%81%E3%83%A1%E3%83%83%E3%82%BB%E3%83%BC%E3%82%B8%E3%83%BB%E3%83%90%E3%83%83%E3%83%95%E3%82%A1%E3%81%AF%E6%AC%A1%E3%81%AE%E3%81%A8%E3%81%8A%E3%82%8A%E3%81%A7%E3%81%99%E3%80%82--%3CBR%20%2F%3E%3C%2FSPAN%3E%23define%20RX_MB_IDX_0%2010U%3CBR%20%2F%3E%23define%20RX_MB_IDX%2011U%3CBR%20%2F%3E%23define%20TX_MB_IDX%2012U%3C%2FP%3E%0A%3CP%3E%3CBR%20%2F%3E%3CSPAN%3E%E3%83%9C%E3%83%BC%E3%83%AC%E3%83%BC%E3%83%88%EF%BC%9A500KBPS%3C%2FSPAN%3E%3C%2FP%3E%0A%3CP%3E%3CBR%20%2F%3E%3CSPAN%3E%26nbsp%3B------------------------------------------------------------------------------%3C%2FSPAN%3E%3CBR%20%2F%3E%3CSPAN%3E*%20%E3%83%86%E3%82%B9%E3%83%88%E7%94%A8%E3%83%8F%E3%83%BC%E3%83%89%E3%82%A6%E3%82%A7%E3%82%A2%EF%BC%9AS32K3X4EVB-T172%3C%2FSPAN%3E%3CBR%20%2F%3E%3CSPAN%3E*%20MCU%EF%BC%9AS32K324%3C%2FSPAN%3E%3CBR%20%2F%3E%3CSPAN%3E*%20%E3%82%B3%E3%83%B3%E3%83%91%E3%82%A4%E3%83%A9%EF%BC%9AS32DS3.5%3C%2FSPAN%3E%3CBR%20%2F%3E%3CSPAN%3E*%20SDK%E3%83%AA%E3%83%AA%E3%83%BC%E3%82%B9%EF%BC%9ARTD%E2%80%AF3.0.0%3C%2FSPAN%3E%3CBR%20%2F%3E%3CSPAN%3E*%20%E3%83%87%E3%83%90%E3%83%83%E3%82%AC%EF%BC%9APE%20micro%3C%2FSPAN%3E%3CBR%20%2F%3E%3CSPAN%3E*%20%E3%82%BF%E3%83%BC%E3%82%B2%E3%83%83%E3%83%88%EF%BC%9Ainternal_FLASH%3C%2FSPAN%3E%3CBR%20%2F%3E%3CSPAN%3E********************************************************************************%3CBR%20%2F%3E%3CBR%20%2F%3E%3CSTRONG%3ECAN%E3%83%90%E3%82%B9%EF%BC%9A--%3CBR%20%2F%3E%3C%2FSTRONG%3E%3C%2FSPAN%3E%3C%2FP%3E%0A%3CSPAN%20class%3D%22lia-inline-image-display-wrapper%20lia-image-align-inline%22%20image-alt%3D%22Dinesh_Guleria_6-1721374510468.png%22%20style%3D%22width%3A%20400px%3B%22%3E%3Cspan%20class%3D%22lia-inline-image-display-wrapper%22%20image-alt%3D%22Dinesh_Guleria_6-1721374510468.png%22%20style%3D%22width%3A%20400px%3B%22%3E%3Cimg%20src%3D%22https%3A%2F%2Fcommunity.nxp.com%2Ft5%2Fimage%2Fserverpage%2Fimage-id%2F289336i398E5AE028BE43C7%2Fimage-size%2Fmedium%3Fv%3Dv2%26amp%3Bpx%3D400%22%20role%3D%22button%22%20title%3D%22Dinesh_Guleria_6-1721374510468.png%22%20alt%3D%22Dinesh_Guleria_6-1721374510468.png%22%20%2F%3E%3C%2Fspan%3E%3C%2FSPAN%3E%0A%3CBR%20%2F%3E%0A%3CP%3E%3CSPAN%3E%3CSTRONG%3E%3CBR%20%2F%3E%3CBR%20%2F%3E%E3%83%97%E3%83%83%E3%82%B7%E3%83%A5%E3%83%9C%E3%82%BF%E3%83%B3%EF%BC%9A---%3C%2FSTRONG%3E%3CBR%20%2F%3E%3CBR%20%2F%3E%3C%2FSPAN%3E%3C%2FP%3E%0A%3CSPAN%20class%3D%22lia-inline-image-display-wrapper%20lia-image-align-inline%22%20image-alt%3D%22Dinesh_Guleria_0-1721374360734.png%22%20style%3D%22width%3A%20400px%3B%22%3E%3Cspan%20class%3D%22lia-inline-image-display-wrapper%22%20image-alt%3D%22Dinesh_Guleria_0-1721374360734.png%22%20style%3D%22width%3A%20400px%3B%22%3E%3Cimg%20src%3D%22https%3A%2F%2Fcommunity.nxp.com%2Ft5%2Fimage%2Fserverpage%2Fimage-id%2F289330iEB2853DB71532AE4%2Fimage-size%2Fmedium%3Fv%3Dv2%26amp%3Bpx%3D400%22%20role%3D%22button%22%20title%3D%22Dinesh_Guleria_0-1721374360734.png%22%20alt%3D%22Dinesh_Guleria_0-1721374360734.png%22%20%2F%3E%3C%2Fspan%3E%3C%2FSPAN%3E%0A%3CBR%20%2F%3E%0A%3CBR%20%2F%3E%0A%3CP%3E%3CSPAN%3E%26nbsp%3B%3C%2FSPAN%3E%3C%2FP%3E%0A%3CSPAN%20class%3D%22lia-inline-image-display-wrapper%20lia-image-align-inline%22%20image-alt%3D%22Dinesh_Guleria_1-1721374361256.png%22%20style%3D%22width%3A%20400px%3B%22%3E%3Cspan%20class%3D%22lia-inline-image-display-wrapper%22%20image-alt%3D%22Dinesh_Guleria_1-1721374361256.png%22%20style%3D%22width%3A%20400px%3B%22%3E%3Cimg%20src%3D%22https%3A%2F%2Fcommunity.nxp.com%2Ft5%2Fimage%2Fserverpage%2Fimage-id%2F289332i828D05581788DFAA%2Fimage-size%2Fmedium%3Fv%3Dv2%26amp%3Bpx%3D400%22%20role%3D%22button%22%20title%3D%22Dinesh_Guleria_1-1721374361256.png%22%20alt%3D%22Dinesh_Guleria_1-1721374361256.png%22%20%2F%3E%3C%2Fspan%3E%3C%2FSPAN%3E%0A%3CBR%20%2F%3E%0A%3CP%3E%3CBR%20%2F%3E%3CSTRONG%3E%E3%82%A6%E3%82%A7%E3%82%A4%E3%82%AF%E3%82%A2%E3%83%83%E3%83%97%E3%83%BB%E3%82%BD%E3%83%BC%E3%82%B9%E3%80%81SW-6%20GPIO%EF%BC%9A--%3C%2FSTRONG%3E%3C%2FP%3E%0A%3CSPAN%20class%3D%22lia-inline-image-display-wrapper%20lia-image-align-inline%22%20image-alt%3D%22Dinesh_Guleria_2-1721374360866.png%22%20style%3D%22width%3A%20400px%3B%22%3E%3Cspan%20class%3D%22lia-inline-image-display-wrapper%22%20image-alt%3D%22Dinesh_Guleria_2-1721374360866.png%22%20style%3D%22width%3A%20400px%3B%22%3E%3Cimg%20src%3D%22https%3A%2F%2Fcommunity.nxp.com%2Ft5%2Fimage%2Fserverpage%2Fimage-id%2F289331iCFE1289D7D4056C2%2Fimage-size%2Fmedium%3Fv%3Dv2%26amp%3Bpx%3D400%22%20role%3D%22button%22%20title%3D%22Dinesh_Guleria_2-1721374360866.png%22%20alt%3D%22Dinesh_Guleria_2-1721374360866.png%22%20%2F%3E%3C%2Fspan%3E%3C%2FSPAN%3E%0A%3CBR%20%2F%3E%0A%3CP%3E%3CSTRONG%3E%E3%82%A6%E3%82%A7%E3%82%A4%E3%82%AF%E3%82%A2%E3%83%83%E3%83%97%E3%83%BB%E3%82%BD%E3%83%BC%E3%82%B9%E3%80%81CAN-0-RX%EF%BC%9A--%3C%2FSTRONG%3E%3CBR%20%2F%3E%3CSPAN%3E%E3%81%9F%E3%81%A8%E3%81%88%E3%81%B0%E3%80%81RM%E3%81%AEIOMUX%E3%83%86%E3%83%BC%E3%83%96%E3%83%AB%E3%81%AB%E3%82%88%E3%82%8B%E3%81%A8%E3%80%81PTA6%E3%81%AFWKPU15%E3%81%8A%E3%82%88%E3%81%B3CAN0_RX%E3%81%A8%E3%81%97%E3%81%A6%E4%BD%BF%E7%94%A8%E3%81%A7%E3%81%8D%E3%81%BE%E3%81%99%E3%80%82%26nbsp%3B%E3%81%A4%E3%81%BE%E3%82%8A%E3%80%81WKPU15%E5%85%A5%E5%8A%9B%E3%81%AB%E3%81%AF%E7%89%B9%E5%AE%9A%E3%81%AEMSCR%E6%A7%8B%E6%88%90%E3%81%AF%E5%BF%85%E8%A6%81%E3%81%AA%E3%81%84%E3%81%93%E3%81%A8%E3%81%AB%E3%81%AA%E3%82%8A%E3%81%BE%E3%81%99%E3%80%82%3CBR%20%2F%3E%E3%81%9D%E3%81%93%E3%81%A7%E3%80%81%E5%85%A5%E5%8A%9B%E3%83%90%E3%83%83%E3%83%95%E3%82%A1%E3%81%8C%E6%9C%89%E5%8A%B9%E3%81%AB%E3%81%95%E3%82%8C%E3%81%A6%E3%81%8A%E3%82%8A%E3%80%81%E5%AF%BE%E5%BF%9C%E3%81%99%E3%82%8BWKPU%E5%85%A5%E5%8A%9B%E3%83%81%E3%83%A3%E3%83%8D%E3%83%AB%E3%81%8CWKPU%E3%81%A7%E6%9C%89%E5%8A%B9%2F%E6%A7%8B%E6%88%90%E6%B8%88%E3%81%BF%E3%81%A7%E3%81%82%E3%82%8B%E5%A0%B4%E5%90%88%E3%80%81%E3%81%93%E3%81%AE%E3%83%81%E3%83%A3%E3%83%8D%E3%83%AB%E3%81%AF%E3%82%A6%E3%82%A7%E3%82%A4%E3%82%AF%E3%82%A2%E3%83%83%E3%83%97%E5%85%A5%E5%8A%9B%E3%81%AE%E5%BD%B9%E5%89%B2%E3%82%92%E6%9E%9C%E3%81%9F%E3%81%99%E3%81%93%E3%81%A8%E3%81%8C%E3%81%A7%E3%81%8D%E3%81%BE%E3%81%99%E3%80%82%3CBR%20%2F%3E%3C%2FSPAN%3E%3C%2FP%3E%0A%3CSPAN%20class%3D%22lia-inline-image-display-wrapper%20lia-image-align-inline%22%20image-alt%3D%22Dinesh_Guleria_7-1721374532434.png%22%20style%3D%22width%3A%20400px%3B%22%3E%3Cspan%20class%3D%22lia-inline-image-display-wrapper%22%20image-alt%3D%22Dinesh_Guleria_7-1721374532434.png%22%20style%3D%22width%3A%20400px%3B%22%3E%3Cimg%20src%3D%22https%3A%2F%2Fcommunity.nxp.com%2Ft5%2Fimage%2Fserverpage%2Fimage-id%2F289337iAE24B737B6A8FAAE%2Fimage-size%2Fmedium%3Fv%3Dv2%26amp%3Bpx%3D400%22%20role%3D%22button%22%20title%3D%22Dinesh_Guleria_7-1721374532434.png%22%20alt%3D%22Dinesh_Guleria_7-1721374532434.png%22%20%2F%3E%3C%2Fspan%3E%3C%2FSPAN%3E%0A%3CBR%20%2F%3E%0A%3CP%3E%3CSTRONG%3E%E3%82%B9%E3%82%BF%E3%83%B3%E3%83%90%E3%82%A4%E3%82%A8%E3%83%B3%E3%83%88%E3%83%AA%E3%83%BC%EF%BC%9A--%3C%2FSTRONG%3E%3C%2FP%3E%0A%3CSPAN%20class%3D%22lia-inline-image-display-wrapper%20lia-image-align-inline%22%20image-alt%3D%22Dinesh_Guleria_8-1721374542742.png%22%20style%3D%22width%3A%20400px%3B%22%3E%3Cspan%20class%3D%22lia-inline-image-display-wrapper%22%20image-alt%3D%22Dinesh_Guleria_8-1721374542742.png%22%20style%3D%22width%3A%20400px%3B%22%3E%3Cimg%20src%3D%22https%3A%2F%2Fcommunity.nxp.com%2Ft5%2Fimage%2Fserverpage%2Fimage-id%2F289338iCFF7B043E1762782%2Fimage-size%2Fmedium%3Fv%3Dv2%26amp%3Bpx%3D400%22%20role%3D%22button%22%20title%3D%22Dinesh_Guleria_8-1721374542742.png%22%20alt%3D%22Dinesh_Guleria_8-1721374542742.png%22%20%2F%3E%3C%2Fspan%3E%3C%2FSPAN%3E%0A%3CBR%20%2F%3E%0A%3CP%3E%3CSPAN%3ESTandby%E3%82%AF%E3%83%AD%E3%83%83%E3%82%AF%EF%BC%9A--%3CBR%20%2F%3E%3C%2FSPAN%3E%3C%2FP%3E%0A%3CSPAN%20class%3D%22lia-inline-image-display-wrapper%20lia-image-align-inline%22%20image-alt%3D%22Dinesh_Guleria_9-1721374587254.png%22%20style%3D%22width%3A%20400px%3B%22%3E%3Cspan%20class%3D%22lia-inline-image-display-wrapper%22%20image-alt%3D%22Dinesh_Guleria_9-1721374587254.png%22%20style%3D%22width%3A%20400px%3B%22%3E%3Cimg%20src%3D%22https%3A%2F%2Fcommunity.nxp.com%2Ft5%2Fimage%2Fserverpage%2Fimage-id%2F289339i28F1E0686AD4FE1B%2Fimage-size%2Fmedium%3Fv%3Dv2%26amp%3Bpx%3D400%22%20role%3D%22button%22%20title%3D%22Dinesh_Guleria_9-1721374587254.png%22%20alt%3D%22Dinesh_Guleria_9-1721374587254.png%22%20%2F%3E%3C%2Fspan%3E%3C%2FSPAN%3E%0A%3CP%3E%26nbsp%3B%3CBR%20%2F%3E%3CSPAN%3EEnter%20Standby%20mode%20%3A--%3C%2FSPAN%3E%3C%2FP%3E%0A%3CSPAN%20class%3D%22lia-inline-image-display-wrapper%20lia-image-align-inline%22%20image-alt%3D%22Dinesh_Guleria_10-1721374619540.png%22%20style%3D%22width%3A%20400px%3B%22%3E%3Cspan%20class%3D%22lia-inline-image-display-wrapper%22%20image-alt%3D%22Dinesh_Guleria_10-1721374619540.png%22%20style%3D%22width%3A%20400px%3B%22%3E%3Cimg%20src%3D%22https%3A%2F%2Fcommunity.nxp.com%2Ft5%2Fimage%2Fserverpage%2Fimage-id%2F289340iE82C4BCD3BD3E77F%2Fimage-size%2Fmedium%3Fv%3Dv2%26amp%3Bpx%3D400%22%20role%3D%22button%22%20title%3D%22Dinesh_Guleria_10-1721374619540.png%22%20alt%3D%22Dinesh_Guleria_10-1721374619540.png%22%20%2F%3E%3C%2Fspan%3E%3C%2FSPAN%3E%0A%3CBR%20%2F%3E%0A%3CP%3E%3CSPAN%3E%3CBR%20%2F%3E%3CBR%20%2F%3E%3CSTRONG%3E*********%20%E3%83%9C%E3%83%BC%E3%83%89%E3%81%A7%E5%A4%96%E9%83%A8%E3%81%AEBJT%E3%82%92%E4%BD%BF%E7%94%A8%E3%81%97%E3%81%A61.5%E3%83%9C%E3%83%AB%E3%83%88%E3%82%92%E7%94%9F%E6%88%90%E3%81%97%E3%81%A6%E3%81%84%E3%82%8B%E5%A0%B4%E5%90%88%20*******************%3C%2FSTRONG%3E%3CBR%20%2F%3E%3CBR%20%2F%3E%3C%2FSPAN%3E%3C%2FP%3E%0A%3CSPAN%20class%3D%22lia-inline-image-display-wrapper%20lia-image-align-inline%22%20image-alt%3D%22Dinesh_Guleria_3-1721374360795.png%22%20style%3D%22width%3A%20400px%3B%22%3E%3Cspan%20class%3D%22lia-inline-image-display-wrapper%22%20image-alt%3D%22Dinesh_Guleria_3-1721374360795.png%22%20style%3D%22width%3A%20400px%3B%22%3E%3Cimg%20src%3D%22https%3A%2F%2Fcommunity.nxp.com%2Ft5%2Fimage%2Fserverpage%2Fimage-id%2F289335i73509FDB98B4488C%2Fimage-size%2Fmedium%3Fv%3Dv2%26amp%3Bpx%3D400%22%20role%3D%22button%22%20title%3D%22Dinesh_Guleria_3-1721374360795.png%22%20alt%3D%22Dinesh_Guleria_3-1721374360795.png%22%20%2F%3E%3C%2Fspan%3E%3C%2FSPAN%3E%0A%3CBR%20%2F%3E%0A%3C%2FDIV%3E%0A%3CDIV%20class%3D%22lia-message-template-content-zone%22%3E%26nbsp%3B%3C%2FDIV%3E%0A%3CDIV%20class%3D%22lia-message-template-content-zone%22%3E%0A%3CP%3EV15_MCU%E3%83%89%E3%83%A1%E3%82%A4%E3%83%B3%E3%81%AE%E4%BE%9B%E7%B5%A6%E3%81%ABNPN%E5%A4%96%E9%83%A8%E3%83%90%E3%83%A9%E3%82%B9%E3%83%88%E3%83%BB%E3%83%88%E3%83%A9%E3%83%B3%E3%82%B8%E3%82%B9%E3%82%BF%E3%82%92%E9%81%B8%E6%8A%9E%E3%81%97%E3%81%A6%E3%80%81T172%20EVB%E3%81%A7%E3%83%86%E3%82%B9%E3%83%88%E3%82%92%E5%AE%9F%E8%A1%8C%E3%81%97%E3%80%81%E3%82%B9%E3%82%BF%E3%83%B3%E3%83%90%E3%82%A4%E3%83%BB%E3%83%A2%E3%83%BC%E3%83%89%E3%81%8B%E3%82%89%E3%82%A6%E3%82%A7%E3%82%A4%E3%82%AF%E3%82%A2%E3%83%83%E3%83%97%E3%81%A7%E3%81%8D%E3%81%BE%E3%81%97%E3%81%9F%E3%80%82%3C%2FP%3E%0A%3CP%3E%3CSPAN%3E%26nbsp%3B%3C%2FSPAN%3E%3CSPAN%3E%3CSTRONG%3EJ31%E3%81%A72-3%3C%2FSTRONG%3E%E3%82%92%E9%81%B8%E6%8A%9E%E3%81%97%E3%81%A6%E3%81%8B%E3%82%89%E3%80%81V15_MCU%E3%83%89%E3%83%A1%E3%82%A4%E3%83%B3%E3%81%AE%E4%BE%9B%E7%B5%A6%E3%81%ABNPN%E5%A4%96%E9%83%A8%E3%83%90%E3%83%A9%E3%82%B9%E3%83%88%E3%83%BB%E3%83%88%E3%83%A9%E3%83%B3%E3%82%B8%E3%82%B9%E3%82%BF%E3%82%92%E9%81%B8%E6%8A%9E%E3%81%99%E3%82%8B%E3%81%A8%E3%80%81T172%20EVB%E3%81%A7%E5%95%8F%E9%A1%8C%E3%81%AA%E3%81%8F%E3%82%A6%E3%82%A7%E3%82%A4%E3%82%AF%E3%82%A2%E3%83%83%E3%83%97%E3%81%A7%E3%81%8D%E3%81%BE%E3%81%99%3C%2FSPAN%3E%3C%2FP%3E%0A%3CP%3E%E3%82%B3%E3%83%BC%E3%83%89%E3%81%A7%E6%AC%A1%E3%81%AE%E8%A8%AD%E5%AE%9A%E3%82%92%E8%A1%8C%E3%81%86%E5%BF%85%E8%A6%81%E3%81%8C%E3%81%82%E3%82%8A%E3%81%BE%E3%81%99%E3%80%82%3C%2FP%3E%0A%3C%2FDIV%3E%0A%3CDIV%20class%3D%22lia-message-template-content-zone%22%3E%3CSPAN%20class%3D%22lia-inline-image-display-wrapper%20lia-image-align-inline%22%20image-alt%3D%22Dinesh_Guleria_4-1721374360996.png%22%20style%3D%22width%3A%20400px%3B%22%3E%3Cspan%20class%3D%22lia-inline-image-display-wrapper%22%20image-alt%3D%22Dinesh_Guleria_4-1721374360996.png%22%20style%3D%22width%3A%20400px%3B%22%3E%3Cimg%20src%3D%22https%3A%2F%2Fcommunity.nxp.com%2Ft5%2Fimage%2Fserverpage%2Fimage-id%2F289334i1CD10061E111AFD4%2Fimage-size%2Fmedium%3Fv%3Dv2%26amp%3Bpx%3D400%22%20role%3D%22button%22%20title%3D%22Dinesh_Guleria_4-1721374360996.png%22%20alt%3D%22Dinesh_Guleria_4-1721374360996.png%22%20%2F%3E%3C%2Fspan%3E%3C%2FSPAN%3E%0A%3CBR%20%2F%3E%0A%3CBR%20%2F%3E%0A%3CSPAN%20class%3D%22lia-inline-image-display-wrapper%20lia-image-align-inline%22%20image-alt%3D%22Dinesh_Guleria_5-1721374361280.png%22%20style%3D%22width%3A%20400px%3B%22%3E%3Cspan%20class%3D%22lia-inline-image-display-wrapper%22%20image-alt%3D%22Dinesh_Guleria_5-1721374361280.png%22%20style%3D%22width%3A%20400px%3B%22%3E%3Cimg%20src%3D%22https%3A%2F%2Fcommunity.nxp.com%2Ft5%2Fimage%2Fserverpage%2Fimage-id%2F289333iF02E7FD8B778688C%2Fimage-size%2Fmedium%3Fv%3Dv2%26amp%3Bpx%3D400%22%20role%3D%22button%22%20title%3D%22Dinesh_Guleria_5-1721374361280.png%22%20alt%3D%22Dinesh_Guleria_5-1721374361280.png%22%20%2F%3E%3C%2Fspan%3E%3C%2FSPAN%3E%0A%3CBR%20%2F%3E%0A%3C%2FDIV%3E%0A%3C%2FLINGO-BODY%3E
評価なし
バージョン履歴
最終更新日:
‎07-19-2024 12:38 AM
更新者: