Add Functionality to SW1 in S32grdb2 board

cancel
Showing results for 
Show  only  | Search instead for 
Did you mean: 

Add Functionality to SW1 in S32grdb2 board

Jump to solution
1,505 Views
athul_am
Contributor II

Hi,

I have a Requirement to add a custom functionality to a switch press in the s32grdb2 board, I would like to catch the button of the switch next to the Reset button labeled SW1.

I am not able to find the GPIO of that switch, if i can get the diagram for the PIN configurations that would be great.

Also I am doing this for the first time so if anyone can provide a reference of any such implementations that would be great.

Thanks in Advance,

Athul

 

Tags (1)
0 Kudos
Reply
1 Solution
1,489 Views
Daniel-Aguirre
NXP TechSupport
NXP TechSupport

Hi,

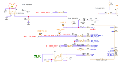
For what we are able to see under the RDB2 schematic (rev E), we understand that there is no direct user button under the board to add custom functionality. The SW1 you are referring to is linked to the POR (Power-On Reset) functionality of the S32G274A, as shown below:

DanielAguirre_0-1708440171911.png

We do apologize.

Please, let us know.

View solution in original post

3 Replies
1,488 Views
athul_am
Contributor II

Hi @Daniel-Aguirre ,

Thank you for the Response, so there is no switch or button in the board to add a customizable functionality to it ,is my understanding correct.

 

0 Kudos
Reply
1,483 Views
Daniel-Aguirre
NXP TechSupport
NXP TechSupport

Hi,

For what we are able to see, this is correct.

Please, let us know.

0 Kudos
Reply
1,490 Views
Daniel-Aguirre
NXP TechSupport
NXP TechSupport

Hi,

For what we are able to see under the RDB2 schematic (rev E), we understand that there is no direct user button under the board to add custom functionality. The SW1 you are referring to is linked to the POR (Power-On Reset) functionality of the S32G274A, as shown below:

DanielAguirre_0-1708440171911.png

We do apologize.

Please, let us know.