Hello @Caleb1,
1.
It is under discussion in your other thread:
https://community.nxp.com/t5/S12-MagniV-Microcontrollers/S912ZVL64F0VLCR-question/m-p/1706157#M19382
Can you measure the reset pin along with the VSUP and VDDX domains?
I assume the MCU resets periodically at 2.92V VDDX.
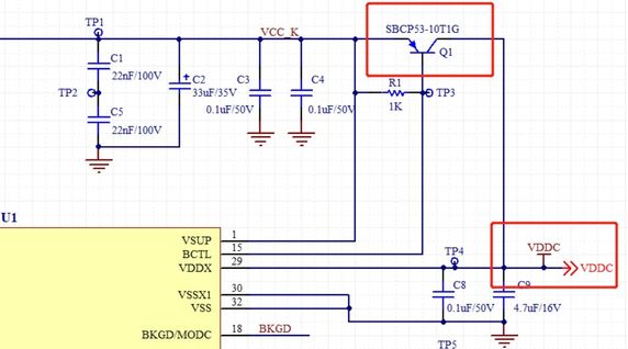
The VDDX does not have to be generated using the external ballast transistor.
You can set CPMUVREGCTL = 0x02, to disabled the external and enabled the internal regulator only.
Do you see the same behavior with the internal regulator?
Do you see the issue on more boards or just one?
What is the power consumption of the MCU at VSUP? Can you measure the current there?
Is the MCU heating?
What else is powered from VDDX on the PCB?
2.
That means that the regulator with the external ballast transistor can provide max. 170mA.
3.
This is a write-once register, it can be written only once after each reset.
Table 9-30 shows legal and blocked combination of bits on the write.
4.
The LVR function is always enabled except when the MCU is in the Stop mode.

5.
The MCU enters the Stop mode on execution of the STOP instruction.
6.

Regards,
Daniel