Hi Chen,
About Q1)
There are at least two ways how to measure DC link voltage.
If you measure Internal_3 GDU DC link voltage monitor ADC channel, the VHD is divided by the internal divider by 5. So, the first voltage calculation is correct Vhd = (34518 / 65536) * 5V range * 5 as divider = 13.1V.
If you measure Internal_2 GDU phase multiplexer voltage ADC channel and you set GDUPHMUX = 0x00, the VHD is divided by the internal divider by 12.
The HD high voltage monitor assert trippoint low is around 21V and HD high voltage monitor assert trippoint high is around 28V. The trippoint is selectable by GDUCTR_GHHDLVL bit.
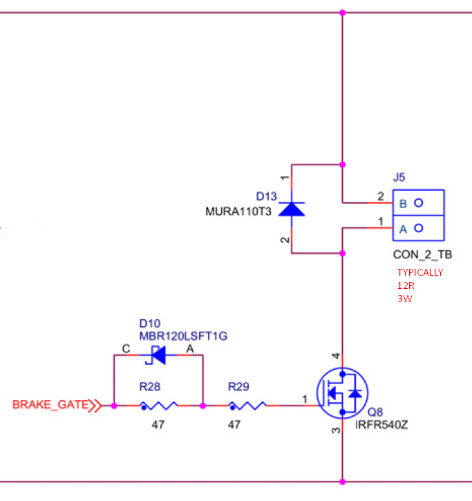
In general, the High HD voltage might be caused by fast decreasing of motor speed. In that case, we may use brake chopper circuit which will be enabled by MCU software when VHD across some dedicated level. An example of brake chopper circuit:

It is hard to say what is wrong with your board. Is that flag present also when you load the empty project into MCU? Power down/up helps or not?
Writing 1 to GDUF_GHHDF should clear that flag when VHD voltage is below VHVHDLD (typ. 20.5V) or VHVHDHD (typ. 27.9V) voltage level.
However, it is possible that the GDU is somehow damaged.
About Q2)
The VSUP voltage may be measured at Internal_4 BATS VSUP sense voltage ADC channel (available only at ADC0). The source for that ADC channel is BATS module. The voltage levels for comparators and Pin Input Divider Ratio is specified in Table G-1. Static Electrical Characteristics – BATS in RM
The BATS module may be configured for one of 4 available Low Voltage Warning levels and for one of two High Voltage Warning levels.
The input divider ratio for ADC measurement is 9.
I hope it helps you.
Have a great day,
Radek
-----------------------------------------------------------------------------------------------------------------------
Note: If this post answers your question, please click the Correct Answer button. Thank you!
-----------------------------------------------------------------------------------------------------------------------