Hi Stan,
Looking into the Maxim datasheet you will find:

Sometimes the address is coded on 7 bits as you might know (R/W last bit is not specified) so address declaration would be:
#define SMOKE_ADDRESS 0x57
(57 is AF with LSB skipped)
Regarding schematics you can retrieve all information:
Rapid IoT schematic till back connector:
https://www.nxp.com/webapp/Download?colCode=SCH-29943

Schematic of the docking station from connector:
http://cdn-docs.mikroe.com/images/a/a7/HEXIWEAR_DockingStation_v102_Sch.PDF

There is a naming mismathc there - as you can see on previous (RApid IoT) schematic, I2C0 from K64 is coming out. Not I2C1 as indicated in the labelling of hexiwear docking station.
This I2C bus is feeding all 3 MIKROE Click BUS slots:

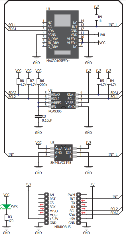
The the MIKROE SMoke click:
https://download.mikroe.com/documents/add-on-boards/click/smoke/smoke-click-schematic-v100.pdf
(I2C going through the voltage leveller (down)

Here again mismatch on the I2C bus name. (SCL2 and SDA2 here are connected to K64 I2C0)
I hope this answers your questions.
Eric