Rapid IoT Schematics - MicroBus missing

cancel
Showing results for 
Show  only  | Search instead for 
Did you mean: 

Rapid IoT Schematics - MicroBus missing

Jump to solution
2,411 Views
cerny
Contributor II

Hello,

going to use mikro smoke click board with Maxim sensor, need to identify HW connection and base address of the sensor. Schematics of Rapid IoT kit shows only docking connector not Microbus ? 

Any way, please help with proper I2C and base address for above mentioned click.

Thank you in advance

Stanislav

Labels (1)
0 Kudos
Reply
1 Solution
2,316 Views
Eric_Ma
NXP Employee
NXP Employee

Hi Stan,

Looking into the Maxim datasheet you will find:

pastedImage_1.png

Sometimes the address is coded on 7 bits as you might know (R/W last bit is not specified) so address declaration would be:

           #define SMOKE_ADDRESS                   0x57    

(57 is AF with LSB skipped)

Regarding schematics you can retrieve all information:

Rapid IoT schematic till back connector:

https://www.nxp.com/webapp/Download?colCode=SCH-29943 

pastedImage_5.png

Schematic of the docking station from connector:

http://cdn-docs.mikroe.com/images/a/a7/HEXIWEAR_DockingStation_v102_Sch.PDF

pastedImage_6.png

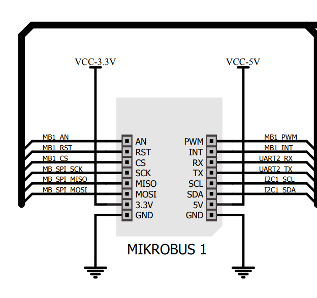
There is a naming mismathc there - as you can see on previous (RApid IoT) schematic, I2C0 from K64 is coming out. Not I2C1 as indicated in the labelling of hexiwear docking station.

This I2C bus is feeding all 3 MIKROE Click BUS slots:

pastedImage_7.png

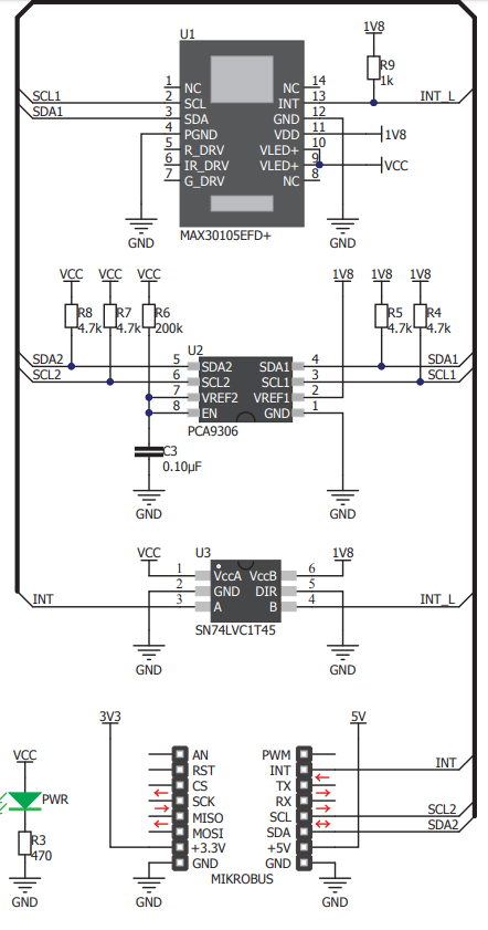
The the MIKROE SMoke click:

https://download.mikroe.com/documents/add-on-boards/click/smoke/smoke-click-schematic-v100.pdf

(I2C going through the voltage leveller (down)

pastedImage_8.png

Here again mismatch on the I2C bus name. (SCL2 and SDA2 here are connected to K64 I2C0)

I hope this answers your questions.

Eric

View solution in original post

0 Kudos
Reply
2 Replies
2,317 Views
Eric_Ma
NXP Employee
NXP Employee

Hi Stan,

Looking into the Maxim datasheet you will find:

pastedImage_1.png

Sometimes the address is coded on 7 bits as you might know (R/W last bit is not specified) so address declaration would be:

           #define SMOKE_ADDRESS                   0x57    

(57 is AF with LSB skipped)

Regarding schematics you can retrieve all information:

Rapid IoT schematic till back connector:

https://www.nxp.com/webapp/Download?colCode=SCH-29943 

pastedImage_5.png

Schematic of the docking station from connector:

http://cdn-docs.mikroe.com/images/a/a7/HEXIWEAR_DockingStation_v102_Sch.PDF

pastedImage_6.png

There is a naming mismathc there - as you can see on previous (RApid IoT) schematic, I2C0 from K64 is coming out. Not I2C1 as indicated in the labelling of hexiwear docking station.

This I2C bus is feeding all 3 MIKROE Click BUS slots:

pastedImage_7.png

The the MIKROE SMoke click:

https://download.mikroe.com/documents/add-on-boards/click/smoke/smoke-click-schematic-v100.pdf

(I2C going through the voltage leveller (down)

pastedImage_8.png

Here again mismatch on the I2C bus name. (SCL2 and SDA2 here are connected to K64 I2C0)

I hope this answers your questions.

Eric

0 Kudos
Reply
2,316 Views
cerny
Contributor II

Definitely, great job Eric, appreciated!

Best Regards

Stanislav

0 Kudos
Reply