Demo Owner: David Chung
Intended to demonstrate how one can leverage NXP technology to safely transport loads in a range of settings from a shipyard to an assembly line.
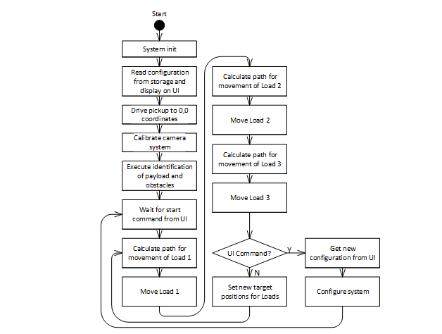
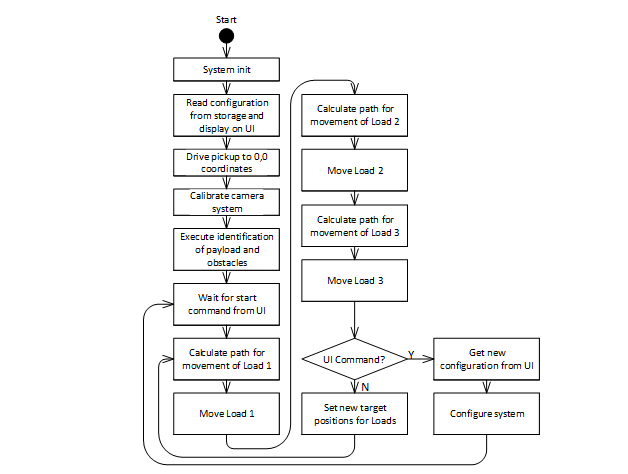
Demo runs a Seavus developed application that pre-calculates a path based on environmental input given by the QorIQ LS1021A. It then moves the load according to that path, adjusting for unforeseen hazards such as people who move in the way during transport. It ensures that the landing area is clear before dropping the load.
Demo is entire self-contained.
Features
QorIQ LS1021A
- FPU for precise mathematical computation
- IEEE 1588 Precision Time Protocol to sync clocks within system
- WiFi connectivity to Human-Machine Interface
- SEC 5.5 crypto accelerator for maximum security
- Dual core for redundancy
i.MX6
- Specialized imaging processor
- Used as camera interface to facilitate trajectory calculation
Kinetis Microcontroller K40
- General purpose low power MCU
- Utilized to control the crane's stepper motor
Green Hills INTEGRITY RTOS
- Certified EAL6+ High Robustness by NSA
- Separates critical and non-critical tasks
Seavus Crane Application
- Efficient algorithm for trajectory calculation and load transport
Block Diagrams
Organizational Structure


Algorithm Diagram


Function Allocation

