@ankur_kala
The migration guide’s XBAR diagram isn’t quite right (AN5114 from https://www.nxp.com/docs/en/application-note/AN5114.pdf )
Could you tell us which is the correct port assignment on the MPC5746C?
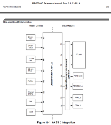
The diagram indicates AXBS_0 on the MPC5746C has:
S3 -> PRAM_0
S4 -> PRAM_1
S5 -> PBRIDGE_B
S6 -> PBRIDGE_A

However, the Rev 6.1, 01/2019 version of the MPC5746C manual shows the following instead:
S3 -> PBRIDGE_A
S4 -> PBRIDGE_B
S5 -> PRAM_0
S6 -> PRAM_1
