For LPC4370, MCUXpresso IDE and LPCXpresso IDE are the same thing. The code works on LPCXpresso is also for MCUXpresso.
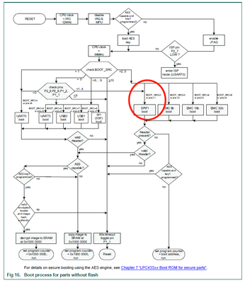
But SPIFI boot must follow the right boot process. Please refer UM10503, Chapter 5, boot ROM.
We must follow the overall boot process

Because you use SPIFI boot, you need also use SPIFI boot process.

Here In Fig 20, Detect device means if it can be able to read a valid device ID for the external QSPI device. If not being able to read out correct device ID ( all 0 or all 1), it’s device error.
Fig 20, there is “see main boot flow”, it should point to Fig 16, after “SPIFI Boot”.
Thanks,
Jun Zhang