Hi, Cyanic,
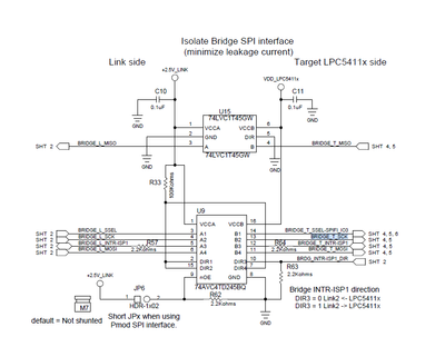
As the following schematics, if the JP6 jumper is closed, the /OE pin of 74AVC4TD245BQ will be high, the 74AVC4TD245BQ output will be disabled, the SPI of link side and the spi of LPC54114 side can not communicate.
When JP6 jumper is open, the /OE pin of 74AVC4TD245BQ will be low in default because of pull-down resistor, the 74AVC4TD245BQ output will be enabled, the SPI of link side and the spi of LPC54114 side can communicate.
So I agree with you that it is wrong "JP6 needs to be fitted to use the SPI bridging function between the LPC54114 and Link2".
Hope it can help you'
BR
XiangJun Rong
