SWDIO short with ground

cancel
Showing results for 
Show  only  | Search instead for 
Did you mean: 

SWDIO short with ground

3,228 Views
NVazquez
Contributor IV

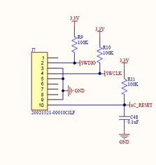
We are working on a custom board with LPC54S016 controller.  We have 3 boards, 2 of them we cannot program, it has SWDIO pin short with ground. The schematic is pretty straight forward. One of the board worked for 2hours and then stopped working(I couldn't program same reason short between SWDIO and ground). I am using ULINK2 debugger. We have a 5v voltage regulator which then supplies 3.3v.

 

Is there any reason that could cause the short between the SWDIO and ground?  

 

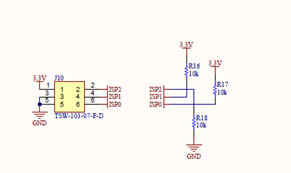
NVazquez_0-1661985702161.png

NVazquez_1-1661985751125.png

 

0 Kudos
Reply
3 Replies

3,220 Views
xiangjun_rong
NXP TechSupport
NXP TechSupport

Hi, Neha

I think the SWD connector is correct from the pin assignment and pull-up resistor, how do you know that the SWDIO pin is shorten with GND?

Anyway, pls note that you have to use 3.3V logic for the SWD signals.

BR

XiangJun Rong

Tags (1)
0 Kudos
Reply

3,215 Views
NVazquez
Contributor IV

We checked on the multimeter. We took the pull up, desoldered that pin and it was still short with ground.

Tags (1)
0 Kudos
Reply

3,208 Views
xiangjun_rong
NXP TechSupport
NXP TechSupport

Hi,

If you float the SWDIO pin, which means that the pin is NO connection, I suppose that the SWDIO pin is an input pin, in the case, if you connect a pull-up resistor, you can get high logic voltage. If you can not get high voltage but get LOW logic voltage, I suppose that there are two cases, the SWDIO pin is in output mode and output low logic voltage, another case is that the SWDIO pin is damaged, shorten to GND internally.

The SWDIO is an input/output pin, it can output data and input data.

Pls connect the debugger probe to the SWD port and check the SWDIO pin waveform with a scope during downloading process.

Hope it can help you

BR

XiangJun Rong

 

0 Kudos
Reply