Hi,
The answer is Yes. If you use ADC to sample external analog voltage, you have to select the analog channel in software, and connect the analog channel to the analog voltage with a cable.
From software perspective, pls check the code:
In the firmware of the *vref_1_example, this is the code to initialize ADC:
#define DEMO_LPADC_BASE ADC0
/* Use adc to measure VREF_OUT. */
#define DEMO_LPADC_USER_CHANNEL 8U
static void LPADC_Configuration(void)
{
lpadc_config_t mLpadcConfigStruct;
lpadc_conv_trigger_config_t mLpadcTriggerConfigStruct;
lpadc_conv_command_config_t mLpadcCommandConfigStruct;
LPADC_GetDefaultConfig(&mLpadcConfigStruct);
mLpadcConfigStruct.enableAnalogPreliminary = true;
#if defined(DEMO_LPADC_VREF_SOURCE)
mLpadcConfigStruct.referenceVoltageSource = DEMO_LPADC_VREF_SOURCE;
#endif /* DEMO_LPADC_VREF_SOURCE */
#if defined(FSL_FEATURE_LPADC_HAS_CTRL_CAL_AVGS) && FSL_FEATURE_LPADC_HAS_CTRL_CAL_AVGS
mLpadcConfigStruct.conversionAverageMode = kLPADC_ConversionAverage128;
#endif /* FSL_FEATURE_LPADC_HAS_CTRL_CAL_AVGS */
LPADC_Init(DEMO_LPADC_BASE, &mLpadcConfigStruct);
#if defined(FSL_FEATURE_LPADC_HAS_CTRL_CALOFS) && FSL_FEATURE_LPADC_HAS_CTRL_CALOFS
#if defined(FSL_FEATURE_LPADC_HAS_OFSTRIM) && FSL_FEATURE_LPADC_HAS_OFSTRIM
LPADC_DoOffsetCalibration(DEMO_LPADC_BASE);
#endif /* FSL_FEATURE_LPADC_HAS_OFSTRIM */
/* Request gain calibration. */
LPADC_DoAutoCalibration(DEMO_LPADC_BASE);
#endif /* FSL_FEATURE_LPADC_HAS_CTRL_CALOFS */
#if (defined(FSL_FEATURE_LPADC_HAS_CFG_CALOFS) && FSL_FEATURE_LPADC_HAS_CFG_CALOFS)
/* Do auto calibration. */
LPADC_DoAutoCalibration(DEMO_LPADC_BASE);
#endif /* FSL_FEATURE_LPADC_HAS_CFG_CALOFS */
/* Set conversion CMD configuration. */
LPADC_GetDefaultConvCommandConfig(&mLpadcCommandConfigStruct);
mLpadcCommandConfigStruct.channelNumber = DEMO_LPADC_USER_CHANNEL;
#if defined(FSL_FEATURE_LPADC_HAS_CMDL_MODE) && FSL_FEATURE_LPADC_HAS_CMDL_MODE
mLpadcCommandConfigStruct.conversionResolutionMode = kLPADC_ConversionResolutionHigh;
#endif /* FSL_FEATURE_LPADC_HAS_CMDL_MODE */
LPADC_SetConvCommandConfig(DEMO_LPADC_BASE, DEMO_LPADC_USER_CMDID, &mLpadcCommandConfigStruct);
......
}
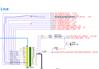
The software select the ADC0_8A channel, which corresponds to the P0_31 pin for the LPC5536.
The P0_31 is connected to the pin3 of J9.

Of course, you can use the ADC0_3A to sample Vrefout, in the case, you can change:
#define DEMO_LPADC_USER_CHANNEL 3U
From hardware perspective, connect the Vrefout(pin16 of J12) to pin1 of J9.
Hope it can help you
BR
XiangJun Rong