twrk60f120m problem with ser-module

cancel
Showing results for 
Show  only  | Search instead for 
Did you mean: 

twrk60f120m problem with ser-module

Jump to solution
3,557 Views
okaner
Contributor III

Hi.

   I am newbei with tower modules. I am trying to use RS-485 port of TWR-SER module.

   First I check the which UART module used for RS-485. then realised that same UART5 is used for also OSBDM/Serial Bridge.

For RS485 on TWR-SER --> "ELE_RX" and "ELE_TX" nets "A43" and "A44" pins on elevator connectors.

On TWRK60F120M --> "A43" and "A44" pins are connected to "PTE9" and "PTE8"

on TWRK60F120M --> "PTE9" and "PTE8" nets are also used for OSBDM.

Does it mean I cannot use OSBDM and serial port of TWR-SER module at the same time?

Labels (1)
0 Kudos
Reply
1 Solution
3,157 Views
Kan_Li
NXP TechSupport
NXP TechSupport

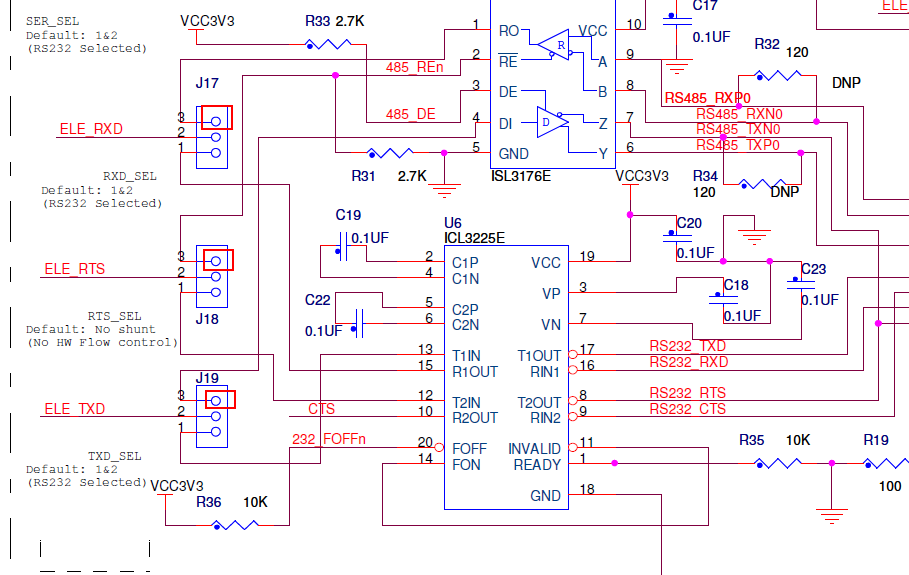
There are 3 jumps on the TWR-SER, you may connect other UART's TX, RX and RTS to the pin 3 of the jumps. Please refer to the following for details:

1.PNG

My suggestion is soldering 3 wires from PTB2(UART0_RTS) to pin3 of J18, from PTB17(/UART0_TX) to pin3 of J19, from PTB16(UART0_RX) to pin3 of J17. These 3 pins of PTB2/16/17 can be found from J3 on TWR-K60F120M.

2.PNG

Hope that helps,

B.R

Kan

View solution in original post

0 Kudos
Reply
8 Replies
3,157 Views
coryf
Contributor II

I kept banging my head against the wall tying to find the software bug in my code that didn't exist.  My project requires 2 UART interfaces (one for the machine and one for debug), I too was using the TWR-K60 kit.  I don't understand why Freescale would make the OSBDM and TWR-SER share the same UART interface... Anyway I got the parts below from DigiKey and made a little patch cable!  This article helped me figure out my problem so I figured I might help the next guy who is looking for the parts to do the job.

   Qty   PN

   1 >    SFSD-10-28-H-10.00-SR  ($7.86ea)

   3 >    PPPC031LFBN-RC ($0.49ea)

1217141555a.jpg

0 Kudos
Reply
3,157 Views
Kan_Li
NXP TechSupport
NXP TechSupport

There should be no problem using TWR-K60F120M with TWR-SER together, but if you want to use OSBDM as the console and TWR-SER as RS-485 port in the same time, you'd better use a different UART port to connect with the RS-485, otherwise , the data sent from MCU to OSBDM will also be transmitted thru the RS-485 port, that might interfere the 485 communication.

0 Kudos
Reply
3,157 Views
okaner
Contributor III

Thank you for your answer, Yes I want to use "OSBDM as the console and TWR-SER as RS-485 port at the same time". But they are both connected to UART5, If I dont miss something. How can I change TWR-SER RS485 UART port it is physically connected to "A43" and "A44" on TWR-SER, and this pins are UART5 on TWR-K60F120M. OSBDM as the console port is also UART5 on TWR-K60F120M.

0 Kudos
Reply
3,158 Views
Kan_Li
NXP TechSupport
NXP TechSupport

There are 3 jumps on the TWR-SER, you may connect other UART's TX, RX and RTS to the pin 3 of the jumps. Please refer to the following for details:

1.PNG

My suggestion is soldering 3 wires from PTB2(UART0_RTS) to pin3 of J18, from PTB17(/UART0_TX) to pin3 of J19, from PTB16(UART0_RX) to pin3 of J17. These 3 pins of PTB2/16/17 can be found from J3 on TWR-K60F120M.

2.PNG

Hope that helps,

B.R

Kan

0 Kudos
Reply
3,157 Views
okaner
Contributor III

I want to ask one more thing. Lets say I want to  use UART3. There are two RX and two TX for UARTs. For example

PTB10  -> UART3 RX

PTB11  -> UART3 TX

and also

PTC16  -> UART3 RX

PTC17  -> UART3 TX

How can I configure the rx and tx pins? Is there configuration file or somthing like this, I am using MQX 4.0.1

Thank you...


0 Kudos
Reply
3,157 Views
okaner
Contributor III

I found in "Freescale_MQX_4_0\mqx\source\bsp\twrk60f120m\init_gpio.c"

I think I should call this function  _mqx_int _bsp_serial_io_init(uint_8 dev_num, uint_8 flags);

0 Kudos
Reply
3,157 Views
Kan_Li
NXP TechSupport
NXP TechSupport

Yes, that is the right place to change the pin assignment for serial port.

0 Kudos
Reply
3,157 Views
okaner
Contributor III

Thank you, I was thinking of doing such a thing.

0 Kudos
Reply