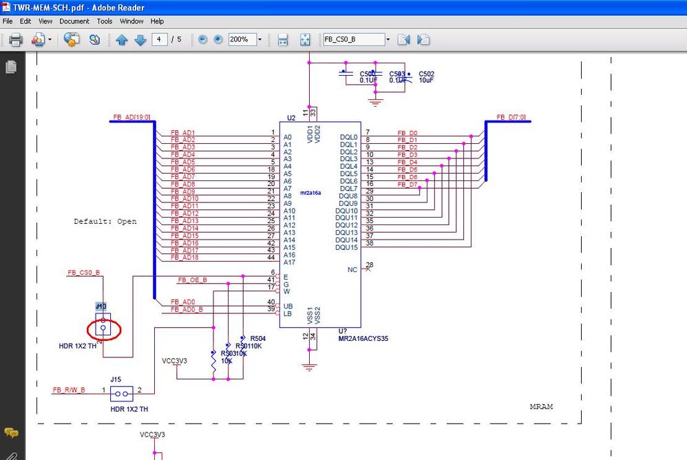
Yes, it can be done with the option of "PS2 - ON PS0 - OFF", and you needn't change the mux to GPIO, just do some modification on hardware, the TWR-LCD is selected by FB_CS0 in 16bit EBI mode, and TWR-MEM is also selected by FB_CS0 at default, but we can connected another CS to it, such as FB_CS2, (FB_CS1 is used as FB_ALE for TWR-MEM). When flexBus is configured, you may let CS0 control TWR-MEM, CS2 control TWR-LCD by mapping them to difference address. We provide bare metal project on FlexBus, please kindly refer to KINETIS512_SC\build\iar\flexbus for details.
BTW, /FB_CS2 can use the pin of PTC18 , providing you are referring to TWR-K60N512, the signal might be difficult to fetch on the TWR-K60N512

but can be easily accessed if you using with TWR-SER,


In summary, You may build the whole tower system with TWR-K60N512,TWR-SER,TWR-MEM and TWR-LCD, and connect pin 2 of J18 on TWR-SER with pin 2 of J10 on TWR-MEM. Please kindly refer to the following for details.

Hope that helps,
B.R
Kan