Hi!
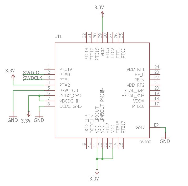
I have KW30Z chip soldered to qfn32 board and I'm trying to build simple protoboard to make basics tests. The problem is that I can't connect to the target chip with my CMSIS-DAP and J-Link adapters. I have read datasheet of KW30Z and schematics of FRDM-KW40Z(that should be almost the same chip) but still no luck. I see that DC-DC converter works, since I receive 1.8V and 1.5V on power output pins when I assemble buck layout. Also some other chips from ST work with same power lines connection(Only VDD, GND, NRST and SWD pins are connected, crystalless), So I think that Kinetis chips should work this way also. I attach my basic schematic with DC-DC in bypass layout that I suggest should work but it doesn't.
Any help is appreciated. Thank you.
