Hi Brynn Rogers,
Actually, to the new kinetis chip without the code, the reset pin have the repeating ramp wave is correct, After you program the chip, the reset voltage will be high.
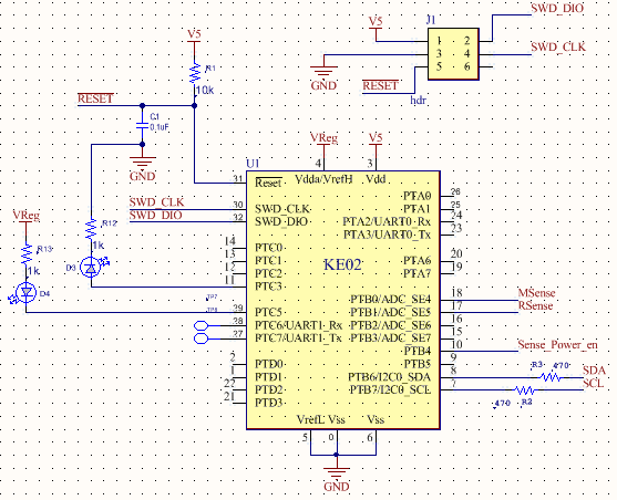
Now, please add an 10K pullup resistor in the SWD_DIO pin.
PTB4, it is NMI pin, don't connect with your sensor, and add an 10K pull up resistor, this is very important!
I don't know why you use PE Micro port A 14 pin to 6 pin connector, and how you connect the signal. As I know FRDM-KE02 is the 10 pin SWD interface, then how you connect the PORTA to your 6 pin? Please give me your connector wire order.
Here I suggest you use the PE Micro PORTG or Port B, if you use PORTB, the standard ARM port, you can connec it like the following KL25 SWD pin order:

TMS = SWD_DIO
TCK = SWD_CLK
TCC=5V
Please check your board SWD wire order again.
Besides, how many board you are soldered? Please solder more than 2 boards, and check it, whether all the board have the same problem. Please take care, the solder temperature can't exceed 260 °C. Higher solder temperature will damage the chip.
Wish it helps you!
If you still have question, please let me know!
Have a great day,
Jingjing
-----------------------------------------------------------------------------------------------------------------------
Note: If this post answers your question, please click the Correct Answer button. Thank you!
-----------------------------------------------------------------------------------------------------------------------