K22 Flexbus

cancel
Showing results for 
Show  only  | Search instead for 
Did you mean: 

K22 Flexbus

3,764 Views
adamkiburz
Contributor I

I am designing with the K22FX512AVLQ12 in mind.  I have a memory interface I put together based on what I understood of the FLEXBUS in the K22P144M120SFV2RM.pdf reference manual.  However I have seen several comments in Freescales community boards about problems people are having using a x16 bit data bus.  AN4393 doesn't talk about using a non-multiplexed interface for a x16 bit data bus.  So, before I make a board, I wanted someone to advise me that this design will work, and if there are other limitations with it if it does.  For example, can it read/write an odd or even byte without affecting the corresponding even or odd byte?  Will a 32-bit aligned read or write actually result in two memory cycles to the SRAM? Will non-aligned reads and writes work?  If the design does work, it should be added to AN4393.

Also, Table-4-1 of the reference manual shows the FLEXBUS to be in 5 different regions of the memory map.  The comments I have seen recommend using the "External Peripheral" space.  "write-back" and "write-through" suggests a cache, but there is no mention of a cache for the FLEXBUS in the reference manual.

Labels (1)
0 Kudos
Reply
5 Replies

2,951 Views
Hui_Ma
NXP TechSupport
NXP TechSupport

Hi Adam,

There should without problem for customer to use 16-bit data port with non-multiplexed mode.

When using the non-multiplexed mode, customer need to make sure the Flexbus pin resource is enough for the application.

For using 16-bit data port, the FB_AD0 pin is obsoleted as address pin, it just read the data with 16 bits (2 bytes).

If there exists address non-aligned, there still could read data out, while it will take more cycles (time).

It could read the odd byte and even byte with byte enable signal.

Wish it helps.


Have a great day,
Ma Hui

-----------------------------------------------------------------------------------------------------------------------
Note: If this post answers your question, please click the Correct Answer button. Thank you!
-----------------------------------------------------------------------------------------------------------------------

0 Kudos
Reply

2,951 Views
adamkiburz
Contributor I

Hi Ma,

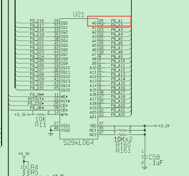
Can you please take a look at the attached schematic and let me know if your answer is still valid?

Thanks,

Adam

pastedImage_0.png

0 Kudos
Reply

2,951 Views
Hui_Ma
NXP TechSupport
NXP TechSupport

Yes, I think customer using FB_AD1 connects with SRAM's A0 is quite right.

Customer need to config Flexbus port size to 16-bit.

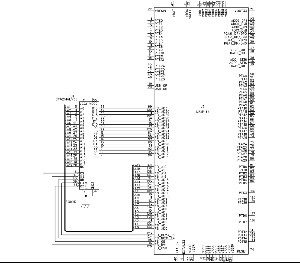
For the Kinetis Flexbus module is original from ColdFire product, I attached a ColdFire product MCF54451 Flexbus connects with NOR Flash (16-bit data port) for your reference:

FlexBUS.png
Have a great day,
Ma Hui

-----------------------------------------------------------------------------------------------------------------------
Note: If this post answers your question, please click the Correct Answer button. Thank you!
-----------------------------------------------------------------------------------------------------------------------

0 Kudos
Reply

2,951 Views
michaelhuslig
Contributor IV

Adam posted this question for me.  Please refer to External SRAM and non-multiplexed Flexbus and comment.

Mike Huslig

0 Kudos
Reply

2,951 Views
adamkiburz
Contributor I

Hi Ma,

Thank you very much for the quick response!  I will let you know if I have more questions.

Thanks again.

Adam

0 Kudos
Reply