Hello Mohammedrasool Yadwad
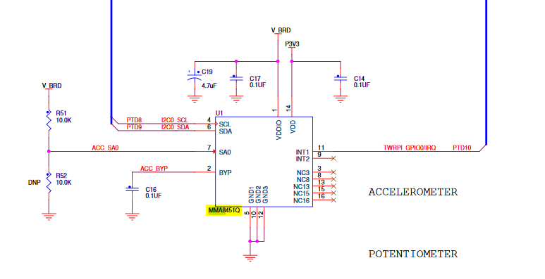
The schematics of the tower and the product page indicates that the accelerometer part number is the MMA8451Q.

I didn´t find the part number MMA78451Q in my system.
Regarding the device address, I found that the slave address for writing is 0x1C and 0x1D for reading. You can find more detailed information under chapter 5.11.1 I2C Operation in the datasheet https://www.nxp.com/docs/en/data-sheet/MMA8451Q.pdf
You can find examples for interfacing the accelerometer at the SDK. The example name is "i2c_read_accel_value_transfer" https://mcuxpresso.nxp.com/en/welcome.
Let me know if this is helpful
Best regards,
Omar