Hi
The Ras (analog source resistance) Max. value is 5Kohm, while there with below note:
This resistance is external to MCU. To achieve the best results, the analog source resistance must be kept as low as possible. The results in this data sheet were derived from a system that had < 8 Ω analog source resistance. The RAS/CAS time constant should be kept to < 1 ns.
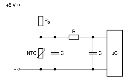
The FRDM-KL03Z board using below thermistor circuit to enhance the system robust.

Customer also could consider to use below circuit:

Wish it helps.
Have a great day,
Ma Hui
-----------------------------------------------------------------------------------------------------------------------
Note: If this post answers your question, please click the Correct Answer button. Thank you!
-----------------------------------------------------------------------------------------------------------------------