I am using the kinetis KE02_40 in an application and development with it has been fine. Going into production someone reported that an LED flashes and the firmware appears to stop running when he touched the microcontroller (not accessible in normal use but concerning all the saem). I had not come across this during development but replicated the problem when connected using the production switch mode ac/dc power supply, the problem did not seem to happen using my adjustable bench top power supply.
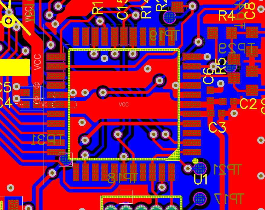
I know there should be a Gnd area under the micro for good EMC practice but would not expect touching the case (not the pins) with my finger would cause such a problem.
Does this mean I am more likely to experience EMC issues / unexplained resets / freezes in production?
Why does the problem only show itself with the production power supply and not a programmable one?
I have other designs using the same micro that do not have this problem but the difference seems to be the amount of tracking under the micro.
Problem design

Working design
