Getting same ADC value on FRDM-KL43Z freedom board.

キャンセル
次の結果を表示 
表示  限定  | 次の代わりに検索 
もしかして: 

Getting same ADC value on FRDM-KL43Z freedom board.

4,839件の閲覧回数
vinayakwadkar
Contributor I

Hi,

We want to use ADC operation of KL17 in our project. We are requiring ADC operation for mutilple analog inputs.

Since in KL17 we can perform ADC operation for only one channel at a time, we are doing ADC operation for next channel  once first channel's ADC conversion is done. The next ADC channel is selected by writing SC1A register in Interrupt routine of first conversion.

ADC0 is configured as follows -

1) ADC0 is used as single ended 10 bit conversion mode with normal power configuration and long sample time disabled .

2) Input clock is selected as bus clock with divide ratio of 1.

3) ADC trigger is selected as software trigger.

4) Volatage reference source selected as external reference voltage source - VREFH and VREFL.

Following  are the registers configured before triggering ADC conversion -

SIM_SCGC6  - Set bit 27 of this SFR to enable ADC0 clock gate.

ADC0_CFG1 - 0x00000008      //Normal powered ADC

                                                   //Clock source selected as input bus clock with devide ratio of 1

                                                   //Short sample time

                                                   //10 bit single ended ADC operation

  ADC0_SC2 - 0x00000000      //Select ADC trigger as software trigger                     

                                                  //Disable compare function

                                                  //Select ADC reference voltage source as defualt voltage reference source i.e. VREFH and                                                   //VREFL

ADC0_SC3  - 0x00000000     //SC3 register feature are not used thus keeping its value 0.

Then write ADC0_CFG2 register to select channel a or b and then trigger the ADC operation by writing ADC0_SC1A register for first channel.

Selecting next channel and triggering ADC conversion for next channel is handled in Interrupt routine of ADC conversion.

We are trying to test this ADC functionality on FRDM-KL43Z freedom board but we are facing following problem -

Either we provide or not provide some input on analog pin -

For all channels, we are getting ADC value as 1023 if VREFH is not provided by keeping jumper J19 open .

For all channels, we  are getting ADC value between 550 - 600 if VREFH is provided by shorting J19 jumper.

Could you please tell why we are facing above problem and not getting exact ADC value for individual channels ?

Are we missing something in ADC configuration or to test on FRDM-KL43Z freedom board?

Thanks and Regards,

Vinayak Wadkar

0 件の賞賛
返信
10 返答(返信)

4,465件の閲覧回数
vinayakwadkar
Contributor I

Hi,

Yes you are correct, the pin 7 of J4 on FRDM-KL43Z board is  PTE23/ADC0_SE7a. We had searched PTE23 and PTE29 pins on FRDM-KL43Z board with incorrect view thus we measured value at wrong pins.

Thanks for correcting us! Now we are getting correct values at both PTE23 and PTE29 pins.

Sorry for misunderstanding!

Thanks,

Vinayak Wadkar

0 件の賞賛
返信

4,465件の閲覧回数
xiangjunrong
Contributor IV

Hi, Vinayak,

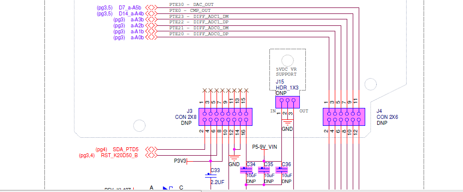
I have checked, the pin 7 of J4 on FRDM-KL43Z board is  PTE23/ADC0_SE7a. I paste a screenshot, the PTE23 is the third line from right, pin 7 is the third line from right.

BR

Xiangjun rong

pastedImage_0.png

0 件の賞賛
返信

4,465件の閲覧回数
vinayakwadkar
Contributor I

Hi,

Could you please recheck that  PTE23/ADC0_SE7a is at pin 7 of J4 on FRDM-Kl43Z board ? I just verified PTE23/ADC0_SE7a is at pin 9 of J4 on FRDM-Kl43Z board and at pin7 of J4 on FRDM-Kl43Z board, there is ADC0_SE3 channel/PTE22.

Could you please retest for ADC0_SE7a pin(PTE23) and ADC0_SE4b pin(PTE29) and let us know your result ?

For ADC0_SE4b pin(PTE29), we are also setting MUX bit to 1 to select b channel.

Thanks,

Vinayak Wadkar

0 件の賞賛
返信

4,465件の閲覧回数
xiangjunrong
Contributor IV

Hi, Vinayak,

Regarding your question, I have checked the  FRDM-KL43Z board, are you sure that you get the correct J19? it seems that there are two J19 jumper from the top layer of the board. I suggest you check the bottom layer of the board, the bottom layer show the correct J19 jumper, pls close it.

Hope it can help you.

BR

Xiangjun Rong

0 件の賞賛
返信

4,465件の閲覧回数
vinayakwadkar
Contributor I

We are using correct J19 jumper of FRDM-KL43Z freedom board. We verified it by checking voltage on J19 jumpers point.

Could you please check for problem that we are facing in ADC value reading and let us know what exactly wrong?

0 件の賞賛
返信

4,465件の閲覧回数
xiangjunrong
Contributor IV

Hi, Vinayak,

I do not know your code, I have developed a simple code to test ADC based on FRDM-KL43Z with J19 closed, I test the ADC0_SE0 pin(PTE20), it is okay.

I attach the code here, hope it can help you.

BR

Xiangjun rong

0 件の賞賛
返信

4,465件の閲覧回数
vinayakwadkar
Contributor I

Hi,

Thanks for your reply!

We reviewed your code, which is similar to our code. As you tested your code for ADC0_SE0 pin(PTE20), we too tested our code for ADC0_SE0 pin(PTE20) and it worked fine. We got correct ADC result for ADC0_SE0 pin(PTE20).

Earlier we were testing ADC result for  ADC0_SE7a pin(PTE23) and ADC0_SE4b pin(PTE29) and we we not getting exact values as discussed earlier in problem.

By the way were not using ADC0_SE7a and ADC0_SE4b pins in our actual project, but we chose these pins for testing just because they were free on FRDM-KL43Z freedom board.

Could you please tell exact reason for why ADC result was not proper for ADC0_SE7a and ADC0_SE4b ?This will help us in selecting ADC channels henceforth.

Thanks for your kind good support!

Thanks,

Vinayak Wadkar

0 件の賞賛
返信

4,465件の閲覧回数
xiangjunrong
Contributor IV

Hi, Vinayak,

I just tested the ADC0_SE7b pin which is multiplexed with PTD6 or pin8 of J2 in FRDM-Kl43Z, if I set MUX of PORTD_PCR6 as 1, the test result is correct.

I copy the code here:

Hope it can help you.

BR

XiangJun Rong

#include "MKL43Z4.h"

void ADCInit(void);

static int i = 0;

unsigned short sample;

int main(void)

{

    /* Write your code here */

    ADCInit();

    /* This for loop should be replaced. By default this loop allows a single stepping. */

    for (;;) {

        i++;

        ADC0_CFG2|=0x10; //set channel b

        ADC0_SC1A=0x07;

        while(!(ADC0_SC1A&0x80)) {}

        sample=ADC0_RA;

        __asm("nop");

    }

    /* Never leave main */

    return 0;

}

////////////////////////////////////////////////////////////////////////////////

// EOF

////////////////////////////////////////////////////////////////////////////////

void ADCInit(void)

{

    //enable ADC gated clock

    SIM_SCGC6|=0x8000000;

    //set the ADC channel pin PTE20 and ADC channel ADC0_SE0

    SIM_SCGC5|=0x2000;

    PORTE_PCR20&=~(0x700);

    //set PTD6 as ADC0_SE7B

    SIM_SCGC5|=0x1000; //enable PORTD gated clock

    PORTD_PCR6&=~(0x700);

    PORTD_PCR6&=(0x100); //set MUX bits so that the pin PTD6 function as ADC_SE7b

    //set ADC module

    ADC0_CFG1 = 0x00000008;      //Normal powered ADC

                                                       //Clock source selected as input bus clock with devide ratio of 1

                                                       //Short sample time

                                                       //10 bit single ended ADC operation

      ADC0_SC2 = 0x00000000;      //Select ADC trigger as software trigger

                                                      //Disable compare function

                                                      //Select ADC reference voltage source as defualt voltage reference source i.e. VREFH and                                                   //VREFL

    ADC0_SC3  = 0x00000000;    //SC3 register feature are not used thus keeping its value 0.

    SystemCoreClockUpdate();

    //ADC0_SC1n=0x00;

}

0 件の賞賛
返信

4,465件の閲覧回数
xiangjunrong
Contributor IV

Hi,

If I set MUX of PTD6 as 0, the ADC result is correct also.

Pls have a test.

BR

Xiangjun Rong

0 件の賞賛
返信

4,465件の閲覧回数
xiangjunrong
Contributor IV

Hi,

I just tested PTE23/ADC0_SE7a with the following code, it is okay. The PTE23/ADC0_SE7a is pin 7 of J4 on FRDM-Kl43Z board. Pls have a try.

BR

Xiangjun Rong

#include "MKL43Z4.h"

void ADCInit(void);

static int i = 0;

unsigned short sample;

int main(void)

{

    /* Write your code here */

    ADCInit();

    /* This for loop should be replaced. By default this loop allows a single stepping. */

    for (;;) {

        i++;

   //     ADC0_CFG2|=0x10; //set channel b

        ADC0_CFG2&=~(0x10); //select channel a

        ADC0_SC1A=0x07;

        while(!(ADC0_SC1A&0x80)) {}

        sample=ADC0_RA;

        __asm("nop");

    }

    /* Never leave main */

    return 0;

}

////////////////////////////////////////////////////////////////////////////////

// EOF

////////////////////////////////////////////////////////////////////////////////

void ADCInit(void)

{

    //enable ADC gated clock

    SIM_SCGC6|=0x8000000;

    //set the ADC channel pin PTE20 and ADC channel ADC0_SE0

    SIM_SCGC5|=0x2000;

//    PORTE_PCR20&=~(0x700);

    PORTE_PCR23&=~(0x700);

#if 0

    //set PTD6 as ADC0_SE7B

    SIM_SCGC5|=0x1000; //enable PORTD gated clock

    PORTD_PCR6&=~(0x700);

//    PORTD_PCR6&=(0x100); //set MUX bits so that the pin PTD6 function as ADC_SE7b

#endif

    //set ADC module

    ADC0_CFG1 = 0x00000008;      //Normal powered ADC

                                                       //Clock source selected as input bus clock with devide ratio of 1

                                                       //Short sample time

                                                       //10 bit single ended ADC operation

      ADC0_SC2 = 0x00000000;      //Select ADC trigger as software trigger

                                                      //Disable compare function

                                                      //Select ADC reference voltage source as defualt voltage reference source i.e. VREFH and                                                   //VREFL

    ADC0_SC3  = 0x00000000;    //SC3 register feature are not used thus keeping its value 0.

    SystemCoreClockUpdate();

    //ADC0_SC1n=0x00;

}

0 件の賞賛
返信