two NVT4858 use question

cancel
Showing results for 
Show  only  | Search instead for 
Did you mean: 

two NVT4858 use question

Jump to solution
2,432 Views
Capacitor
Contributor I

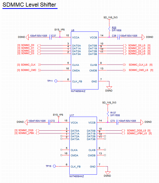
I plan to use two NVT4858s between HOST and SD CARD. A

Host (Our SOC) >>>> NVT4858(1.8V to 3.3V) >>> SD CARD 

DATA[3:0], CMD, DQS, LPBK signals synchronized to CLK are required.

So I plan to use two NVT4858s.

NVT4858 #1 : CLK, CMD, DATA[3:0]

NVT4858 #2: DQS, LPBK

Is there a critical issue with the timing difference between the two separate level shifters?

All signals are synchronized to CLOCK.

0 Kudos
Reply
1 Solution
2,421 Views
guoweisun
NXP TechSupport
NXP TechSupport

Should be no more issue for this application.

View solution in original post

2 Replies
2,422 Views
guoweisun
NXP TechSupport
NXP TechSupport

Should be no more issue for this application.

2,418 Views
Capacitor
Contributor I

Thx. If you have time, please check my schematic.

Capacitor_0-1657001386431.png

 

0 Kudos
Reply