MC33790

cancel
Showing results for 
Show  only  | Search instead for 
Did you mean: 

MC33790

3,085 Views
MNRH
Contributor I

Hi,

We are using the MC33790 for establishing an a DSI1.0 communication with a sensor module MC33793

As per the document we have provided the circuit with the VCC as 5V and Vsup as 24V while sending the data the Idle voltage is coming only up to 11.5V, not 24V can someone explain to me why the idle voltage is not reaching the expected 24V. 

Thanks 

Rakesh 

0 Kudos
Reply
6 Replies

2,941 Views
MNRH
Contributor I

RakeshHegden_0-1656486130090.png

 

0 Kudos
Reply

3,001 Views
MNRH
Contributor I

Hi,

It was an issue with the DSIxF and DSIxS pin status if it is 1,0 respectively this issue occurs if it is set to 1,1 the VIDLE goes to 24V.

No it's not working with the MC33793 even after fixing the V Idle voltage issue  

 

0 Kudos
Reply

3,052 Views
guoweisun
NXP TechSupport
NXP TechSupport

Does it work well if Vsup down to 11.5V?

0 Kudos
Reply

2,941 Views
MNRH
Contributor I

No, It won't work 

0 Kudos
Reply

2,936 Views
guoweisun
NXP TechSupport
NXP TechSupport

So your company is Dorman Products, right?

0 Kudos
Reply

2,974 Views
guoweisun
NXP TechSupport
NXP TechSupport
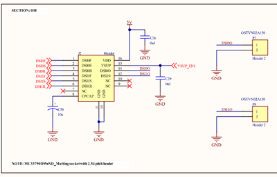
Please show your schematic here!
0 Kudos
Reply