NVT2010 problems in the process of use

取消
显示结果 
显示  仅  | 搜索替代 
您的意思是: 

NVT2010 problems in the process of use

934 次查看
Geekpink
Contributor I

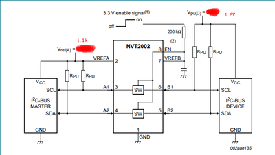
Vpu(A)=1.1V, Vpu(B)=1.8V, Vpu(H)=3.3V;

The EN and VREFB pin inputs are 3.3V, but the B side pulls up to 1.8V, is this allowed? Are there any risks associated with this use?

 

0 项奖励
回复
2 回复数

901 次查看
TomasVaverka
NXP TechSupport
NXP TechSupport

Hi Yuliang,

It should work in this configuration. 

BRs, Tomas

0 项奖励
回复

933 次查看
Geekpink
Contributor I

Geekpink_0-1716386585783.png

The usage is shown in the image above

 

0 项奖励
回复