Hi Vahid.
I had several times the problem you report with different S08 processors (S08AC32, S08SH8, S08SE8 etc.). I do use P&E USB Multilink, Codewarrior 6.3 and XP. Often simply manually cycling power on/off the application board when requested solved the problem but not always.
The status of the device does influence a lot the problem: sometimes it is difficult to program a blank device for the first time but it is easier when already programmed, sometimes it is the exact contrary. I assumed it may depend from the software in flash which caused endless reset by COP or other mechanism. I am also sure that the definition of general I/O ports may influence the BDM initial control when these I/Os are hardware connected with low impedance sources/loads which may cause substantial currents to be sinked/sourced. This is worse when a limited power supply is available which may be influenced by improper loading.
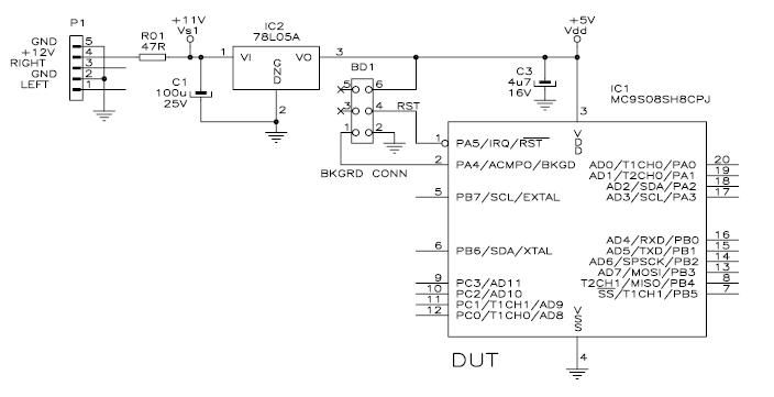
For this reason I take a very carefully approach to immediately declare safe status of all I/O in my application board as first step in my firmware with pull-up/pull-down on all logic inputs where not externally present and by presetting correct initial status of outputs which does not conflict with the peripheral circuitry: this resolved many headaches. The second important issue which solved the rest of my problems was to provide a hard power supply connection to Vdd of the uCU capable of supplying peak current in excess of 50-100mA (a 78L05 is enough) at least during device programming.
All my application boards contains BDM pinning for on circuit program and debug but some of them are difficult to start for the available power supply. A couple of examples of my designs are in this thread:
https://community.freescale.com/thread/322291
Both have big difficulties to go in contact with Multilink programmer for flash initialization of the blank uCU because both them are supplied by a power supply with limited current capability (shunt regulators with ≈10mA). In the first one with a SMT uCU I inject much more current in the shunt regulator during programming (some 20mA more). In the second one which uses a DIP uCU on a socket, I simply program the uCU externally in a small purposely mounted board which connects only the minimum needed pins:

I strongly recommend P&E USB Multilink which I have used for all my S08 designs and production in thousands of boards and many different S08 variety compared to the OBDM which I found much more problematic to use at least with CW6.3.
I hope this may be usefull to you too.
Salvatore