imx6ul - is there any SW side change needed to enable the biasing circuit for using crystal instead of oscillators [24 Mhz]?

cancel
Showing results for 
Show  only  | Search instead for 
Did you mean: 

imx6ul - is there any SW side change needed to enable the biasing circuit for using crystal instead of oscillators [24 Mhz]?

2,984 Views
anantharamachan
Contributor III

I'm using imx6ul processor. I have changed the hardware to use crystal with internal biasing circuit to work as oscillator.

as per imx6ul RM, when the crystal is identified on the solder bumps, the biasing circuit should be auto enabled. but it is not running it seems. I'm still not seeing desired 24 Mhz in the solder bump when probed with a scope. 

Am i missing any SW settings to see the oscillator [with internal biasing circuit enabled] running?

any suggestions / guidance is most welcome. Thanks.

BR,

Anantha R

Labels (1)
7 Replies

2,789 Views
igorpadykov
NXP Employee
NXP Employee

Hi Anantha

for normal crystal operation no additional software changes needed,

please verify that high impedance probe was used and also one can check

hardware using guidelines for crystal layout and loading capacitors in

Hardware Development Guide for the i.MX 6UltraLite Applications Processor
http://cache.freescale.com/files/32bit/doc/user_guide/IMX6ULHDG.pdf

and sect.4.5 On-Chip oscillators i.MX6UL Datasheet
http://www.nxp.com/docs/en/data-sheet/IMX6ULCEC.pdf

Best regards
igor
-----------------------------------------------------------------------------------------------------------------------
Note: If this post answers your question, please click the Correct Answer button. Thank you!
-----------------------------------------------------------------------------------------------------------------------

2,789 Views
anantharamachan
Contributor III

Hi Igor,

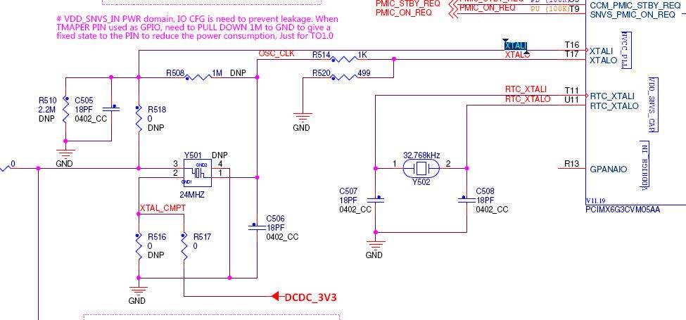
    We are using IMX processor “MCIMX6G2AVM05AB” in our design and from datasheet we are unable to find crystal specification for 24Mhz.

 

   We would like to get the recommended load capacitance and reference circuit. Please let us know whether do you see any problem with the crystal circuit shown below. Kindly support  

pastedImage_1.png

0 Kudos
Reply

2,789 Views
igorpadykov
NXP Employee
NXP Employee

Hi Anantha 

load capacitance shoud be taken from datasheet of crystal.

For reference schematic one can look on i.MX6UL EVK schematic

Schematics (1)
MCIMX6UL-EVK_DESIGNFILES
Design files, including hardware schematics, Gerbers, and OrCAD files. (REV 0)
http://www.nxp.com/products/sensors/gyroscopes/i.mx6ultralite-evaluation-kit:MCIMX6UL-EVK?fpsp=1&tab...

May be useful to check NVCC_PLL which powers 24MHz oscillator (OSC24M).

Best regards
igor

0 Kudos
Reply

2,789 Views
anantharamachan
Contributor III

Hi Igor,

Thanks for your reply.

We are using 24Mhz Crystal part number “ECS‐240‐18‐23A‐EN‐TR” for the processor part “MCIMX6G2AVM05AB”.

 

   We would like to know whether the below crystal circuit is compatible. Also Please help to get the file “Power_Calculator.xlsb” file.

 

   I’m unable to open this file attached in application note “EB830”.  

 pastedImage_1.png

BR,

Anantha R

0 Kudos
Reply

2,789 Views
igorpadykov
NXP Employee
NXP Employee

Hi Anantha 

please refer to example from i.MX6UL EVK and attached file.

C62,63 should be obtained from crystal datasheet.

pastedImage_1.jpg

Best regards
igor

0 Kudos
Reply

2,789 Views
anantharamachan
Contributor III

Hi Igor,

Thanks for your reply.

We would like to know whether the below crystal circuit is compatible.

I’m unable to open this file attached in application note “EB830”.  

pastedImage_2.png

BR,

Anantha R

0 Kudos
Reply

2,789 Views
anantharamachan
Contributor III

Hi Igor,

Thanks for your reply.

will check  the hardware settings.

BR,

Anantha R

0 Kudos
Reply