iMX6 Sabre Auto DL: Using ECSPI and USB Simultaneously

cancel
Showing results for 
Show  only  | Search instead for 
Did you mean: 

iMX6 Sabre Auto DL: Using ECSPI and USB Simultaneously

1,402 Views
jonathon_reach
Contributor I

Hello All,

I have an interesting puzzle here. In the imx6dl-sabreauto-ecspi.dts, turning on ecspi requires turning off usbh1 because i2c3 has a pin conflict with ecspi. I was curious if there was any way to reroute the i2c configuration so that both usb and ecspi can be used simultaneously.

On the schematic it appears MAX7310_b can be controlled by i2c2 or i2c3. Since i2c3 has the pin conflict how would I migrate over the dts and dtsi code to i2c2? Or is that even possible?

Thanks,

Jonathon

Labels (2)
0 Kudos
Reply
1 Reply

1,250 Views
alejandrolozan1
NXP Employee
NXP Employee

Hi,

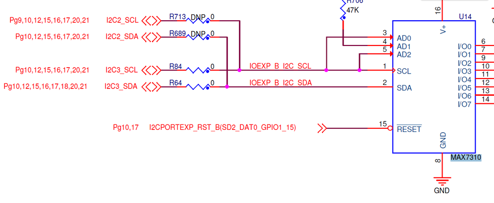
It should be possible to use the I2C_2 module instead. But as you can see in the below image the R713 and R689 resistors are not populated.

pastedImage_0.png

You would have to place them and to avoid any conflict remove R84 and R64.

Best Regards,

Alejandro

0 Kudos
Reply