Hello @Karr
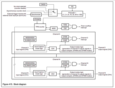
Look the below Block diagram:

In chapter 67.3.10.1 Counter Clock mode of reference manual is mentioned:
SC[CMOD] either disables the TPM counter or enables one of the three possible clock sources for the TPM counter. After any reset, SC[CMOD] becomes 0, which disables the TPM counter. You can configure SC[CMOD] for one of the following counter clock sources:
• Asynchronous counter clock
• External clock input pin
• External trigger source
You can read or write to SC[CMOD] at any time. Disabling the TPM counter by writing 0 to SC[CMOD] does not affect the TPM counter value or other registers, but the TPM counter clock domain must acknowledge this disabling action before SC[CMOD] becomes 0.
The external clock input and external trigger source pass through a synchronizer. The TPM counter clock clocks this synchronizer to ensure that counter transitions are properly aligned to counter clock transitions. Therefore, to meet Nyquist criteria, and also considering jitter, the frequency of the external clock source must be less than half of the counter clock frequency.
Also, look the TRGSEL and TRGSRC bits on CONF register (67.7.1.16 Configuration (CONF)).
I hope this information can helps to achieve your application.
Best regards,
--... ...--
Salas.