Hi! I am working on i.MX6Q for Text to Audio.
The audio outputs are just to transfer audio input to the outputs.
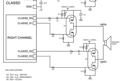
I would like to generate the audio signal like below or any other way.
It doesn't have to be PWM signal outputs.
It reads a data and generate audio signals, not regenerate audio signals.

Regards,
Sangrae